EasyManua.ls Logo

Panasonic MCDDT3520 - Page 225

Panasonic MCDDT3520
232 pages
Print Icon
To Next Page IconTo Next Page
To Next Page IconTo Next Page
To Previous Page IconTo Previous Page
To Previous Page IconTo Previous Page
Loading...
225
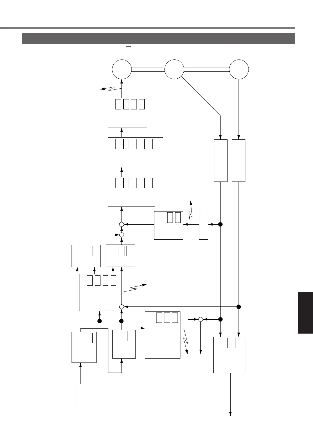
[Supplement]
Supplement
Full closed 
position deviation monitor
Actual speed monitor
Command speed
monitor
Position deviation
monitor
Feedback pulses
OA/OB/OZ
Damping control
Pr2B1st frequency
Pr2C1st filter
Pr2D2nd frequency
Pr2E2nd filter
Motor
Torque command monitor
FIR smoothing
Pr4D
Average
travel times
1st delay 
smoothing
Pr4CSelection
Division
Pr44Numerator
Pr45Denominator
Pr46Selection
Velocity
feed forward
Pr15Gain
Pr16Filter
Speed detection 
filter
Pr131st
Pr1B2nd
Speed detection
Encoder reception 
processing
Position
control
Pr101st
+
+
+
–
+
–
–
+
Pr182nd
Encoder
External 
scale
External scale reception
processing
External scale correction
Pr78Numerator
Pr79Numerator multiplier
Pr7ADenominator
Velocity control
Pr11
1st 
proportion
Pr12
1st 
integration
Pr19
2nd 
proportion
Pr1A
2nd 
integration
Pr20
Inertia ratio
Notch filter
Pr1D
1st 
frequency
Pr1E1st width
Pr28
2nd 
frequency
Pr292nd width
Pr2A2nd depth
Pr2F
Adaptation
Torque filter
Pr14
1st time 
constant
Pr1C
2nd time 
constant
Pr5E1st limit
Pr5F
2nd limit
Serial 
communication 
data
Serial 
communication 
data
Point
command
Position
command
Full-closed Control Mode
when Pr02 (Setup of control mode) is 6

Table of Contents

Other manuals for Panasonic MCDDT3520

Related product manuals