EasyManua.ls Logo

Panasonic MCDDT3520 - System Configuration and Wiring

Panasonic MCDDT3520
232 pages
Print Icon
To Next Page IconTo Next Page
To Next Page IconTo Next Page
To Previous Page IconTo Previous Page
To Previous Page IconTo Previous Page
Loading...
28
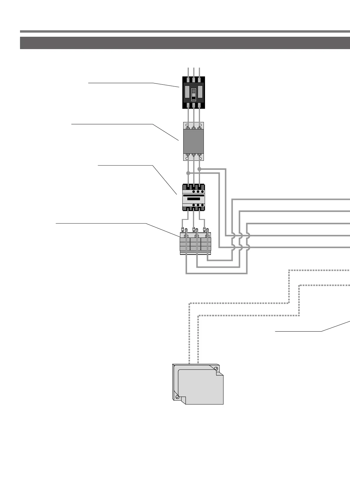
System Configuration and Wiring
Circuit Breaker (NFB)
Use the circuit breaker matching capacity
of the power source to protect the power
lines.
Noise Filter (NF)
Prevents external noise from the power
lines. And reduces an effect of the noise
generated by the servo driver. 
Magnetic Contactor (MC)
Turns on/off the main power of the servo
driver.
Use a surge absorber together with this.
• Never start nor stop the servo motor
with this Magnetic Contactor. 
Reactor (L)
Reduces harmonic current of the main
power.
(see P.32, 33 and 177.)
(see P.177 , 178.)
(see P.32, 33.)
(see P.189.)
• Wiring of the Main Circuit
(see P.34, 35.)
• Connection to 
the Connector, CN X1
(connection to input power)
<Remarks>
Before turning the power 
supply on, check whether 
the input voltage is correct.
RB1 (Pin-6)
RB2 (Pin-4)
L1 (Pin-5)
L2 (Pin-4)
L3 (Pin-3)
L1C (Pin-2)
L2C (Pin-1)
• Connection to the Connector, CN X2
(connection to external components)
Handle lever
Use this for connector
connection. Store this after
connection for other occasions. 
(see page for connection.)
Pin RB1 (6-pin), RB2 (4-pin), and
RB3 (5-pin)
RB2 and RB3 to be kept shorted for
normal operation. 
When the capacity shortage of
the regenerative resister is found,
disconnect a shorting bar be-
tween RB2 and RB3, then connect
the external regenerative resister
between RB1 and RB2. 
(Note that no regenerative resister
is equipped in Frame A and B type.
Install an external regenerative
resister on incombustible materi-
al, such as metal. Follow the same
wiring connection as the above.)
• When you connect an external re-
generative resister, set up SV.Pr6C
to 1 or 2.
Regenerative resistor (optional)
<Remarks>
• When you use an external regenerative resister, install
an external protective apparatus, such as thermal fuse
without fail.
• Thermal fuse and thermostat are built in to the
regenerative resistor (Option). If the thermal fuse is
activated, it will not resume.
Overall Wiring (Connecting Example of C-frame, 3-phase)

Table of Contents

Other manuals for Panasonic MCDDT3520

Related product manuals