EasyManua.ls Logo

Panasonic MCDDT3520 - Wiring to the Connector, CN X6 (Connection to Encoder)

Panasonic MCDDT3520
232 pages
Print Icon
To Next Page IconTo Next Page
To Next Page IconTo Next Page
To Previous Page IconTo Previous Page
To Previous Page IconTo Previous Page
Loading...
38
System Configuration and Wiring
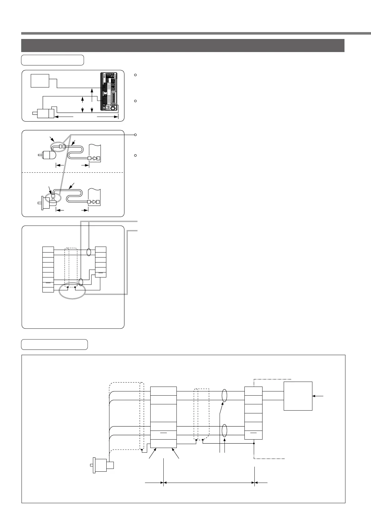
Wiring Diagram In case of 2500P/r incremental encoder
Wiring to the Connector, CN X6 (Connection to Encoder)
Tips on Wiring
Motor
Encoder
30cm or more
20m max.
Maximum cable length between the driver and the motor to be 20m.
Consult with a dealer or distributor if you want to use the longer
cable than 20m. (Refer to the back cover.)
Keep this wiring away from the main circuit by 30 cm or more. Don't
guide this wiring through the same duct with the main, nor bind
them together.
Encoder outlets are different by the motors, flyer leads + connecter
and cannon plug type.
When you make your own encoder junction cable (for connectors,
refer to P.186, "Options (Connector Kit for Motor and Encoder
connection)" of Supplement.
1) Refer to the Wiring Diagram below.
2) Cable to be : Shielded twisted pair cable with core diameter of
0.18mm
2
or larger (AWG24), and with higher bending resistance.
3) Use twisted pair cable for corresponding signal/power wiring.
4) Shielding treatment
• Shield wall of the driver side : Connect to Pin-20 (FG) of CN X6.
• Shield wall of the motor side : 
Tyco Electronics AMP
In case of 9-pin (
17-bit absolute/incremental encoder
) : Connect to pin-3.
In case of 6-pin (
2500P/r incremental encode
r) : Connect to pin-6.
In case of cannon plug, connect to Pin-J.
5) Connect nothing to the empty terminals of each connector and
Cannon Plug.
Connector
Junction cable
Junction cable
Cannon plug
20m max.
20m max.
E5V
1
2
5
6
E0V
E5V
E0V
PS
PS
Encoder 
junction cable
Encoder side
connector
(Cannon plug)
Driver side
CN X6
• MSMD 50W to 750W
• MAMA100W to 750W
• MQMA100W to 400W
PS
PS
Power
supply
Regulator
motor
1
+5V
0V
2
3
4
5
6
4
5
2
3
6
Twisted pair
Junction cable
(by Tyco Electronics, AMP)
172160-1172168-1
(by Tyco Electronics , AMP)
Motor side Driver side
Case
CN X6
Black
Purple
White
Light Blue
E5V
E0V
E5V
E0V
PS
PS
PS
FG
PS

Table of Contents

Other manuals for Panasonic MCDDT3520

Related product manuals