EasyManua.ls Logo

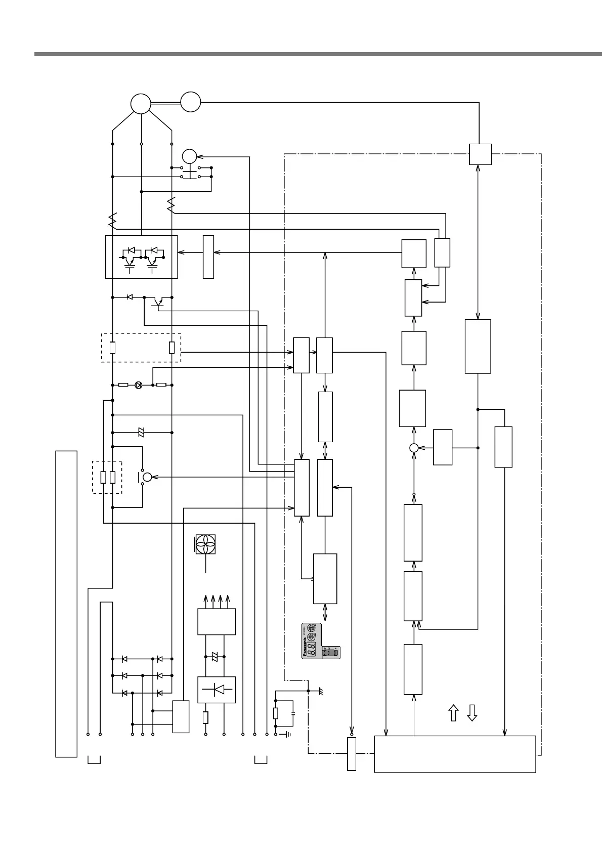
Panasonic MCDDT3520 - Block Diagram of Driver

Panasonic MCDDT3520
232 pages
Print Icon
To Next Page IconTo Next Page
To Next Page IconTo Next Page
To Previous Page IconTo Previous Page
To Previous Page IconTo Previous Page
Loading...
222
L 1
L 2
L 3
DC/DC
L1C
L2C
RB1
RB3
X4
X6
U
V
W
M
RE
N
P
+
Gate drive
RS232
+
-
+
+
-
A/D
Position
Speed
detection
Voltage
detection
Speed
deviation
amp.
PWM
circuit
RB2
DL1
DL2
Fuse
X5
Alarm
signal
Point
input
Pusle
output
Control
input
Control
output
Division/
mulitiplication
Deviation
counter
Position
deviation amp.
Front panel
Display
operation
control
Parameter control
Protective
curcuit
Error
detection
EEPROM
Sequence control
Torque
limit
Current
control
Division
processing
Encoder signal
processing
limit
Internal Block Diagram of MINAS-A4P Driver (A, B, C and D-frame)
±12V
+5V
PS for gate drive
PS for RE
Fan
(D-frame only)
Block Diagram of Driver

Table of Contents

Other manuals for Panasonic MCDDT3520

Related product manuals