EasyManua.ls Logo

Panasonic MCDDT3520 - Page 223

Panasonic MCDDT3520
232 pages
Print Icon
To Next Page IconTo Next Page
To Next Page IconTo Next Page
To Previous Page IconTo Previous Page
To Previous Page IconTo Previous Page
Loading...
223
[Supplement]
Supplement
L 1
L 2
L 3
DC/DC
r
t
P
B1
X4
X6
U
V
W
M
RE
X5
N
P
+
Gate drive
Alarm
signal
Point
intput
Pusle
output
Control
input
+
+
-
+
-
A/D
Position
Fuse
(F-frame only)
Fuse
(F-frame only)
Fuse
Voltage
detection
EEPROM
Control
output
B2
Fan
Front panel
RS232
Display
operation
control
Parameter control
Protective
curcuit
Error
detection
Sequence control
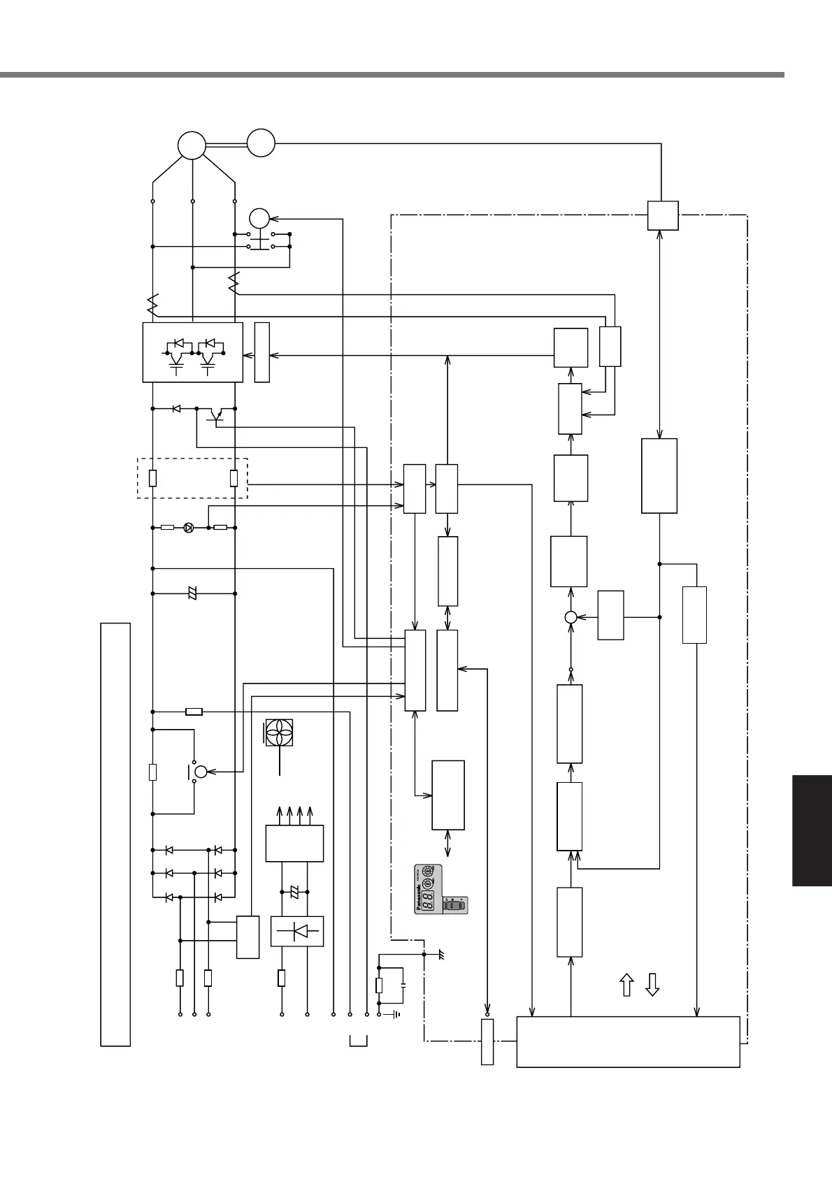
Internal Block Diagram of MINAS-A4P Driver (E and F-frame)
±12V
+5V
PS for gate drive
PS for RE
Speed
detection
Speed
deviation
amp.
PWM
circuit
Division/
mulitiplication
Deviation
counter
Position
deviation amp.
Torque
limit
Current
control
Division
processing
Encoder signal
processing
limit

Table of Contents

Other manuals for Panasonic MCDDT3520

Related product manuals