EasyManua.ls Logo

Panasonic SA-PM31PC - Main Control Circuit, Panel Circuit, Power-In Circuit and; Function Circuit

Panasonic SA-PM31PC
122 pages
Print Icon
To Next Page IconTo Next Page
To Next Page IconTo Next Page
To Previous Page IconTo Previous Page
To Previous Page IconTo Previous Page
Loading...
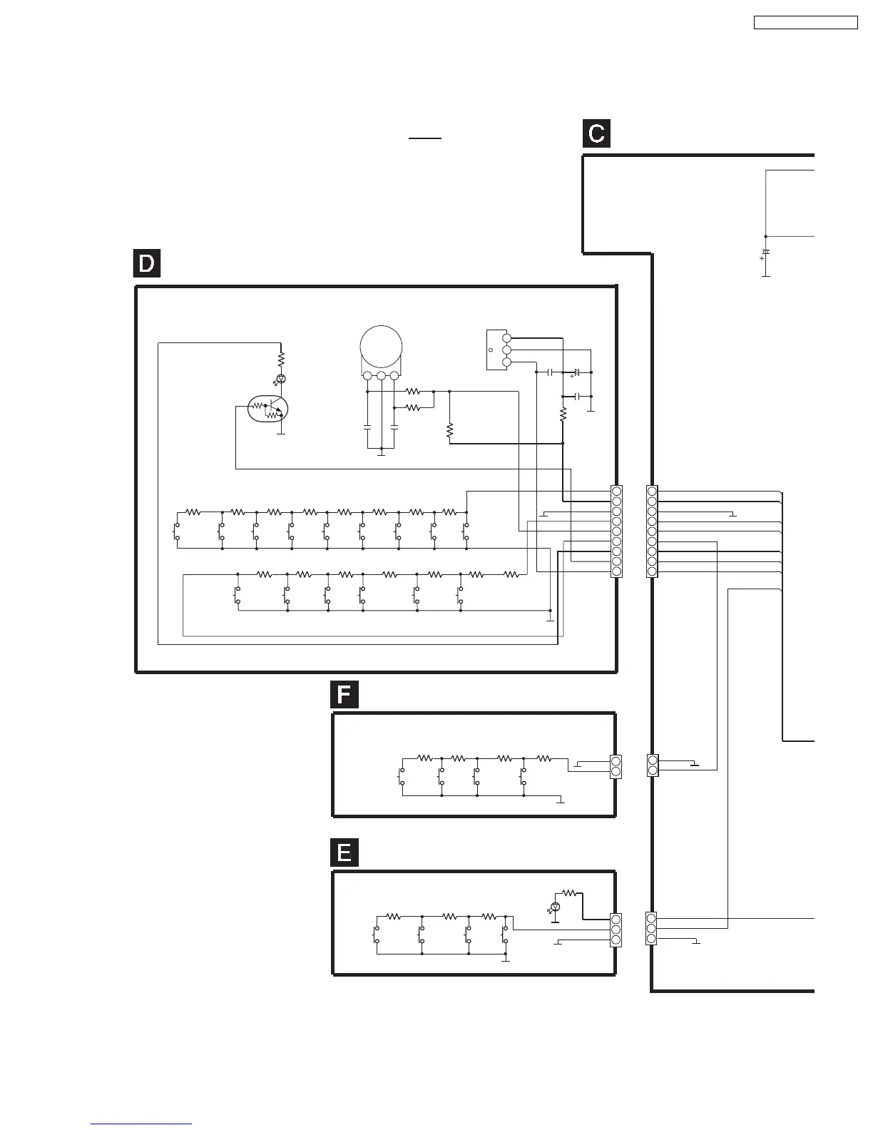
17.3. Main Control Circuit, Panel Circuit, Power-In Circuit and Function
Circuit
R629
390
D601
B3ADA0000087
Q600
KRC119STA
LED DRIVER
R606
12K
R605
22K
C611
100P
C612
100P
R604
10K
R627
4.7K
R623
2.7K
R622
2.2K
R621
1.8K
R616
1.2K
R615
1K
R614
1K
S608
TUNER
/BAND
S607
TAPE
S606
CD PLAY
/PAUSE
S605
CD5
S604
CD4
S603
CD3
S602
CD2
S601
CD1
R609
1.8K
R619
1.2K
R608
1K
R607
1K
S613
SSEQ
S610
TRACK DOWN
S609
TRACK UP
2
4
6
8
9
7
5
3
1
2
4
6
8
9
7
5
3
1
S617
CD CHECK
S616
AUX
S615
SURROUND
S614
POWER
R624
1.2K
R618
1K
R617
1K
WA616
0
R620
6.8K
S618
STOP
R610
2.2K
R611
2.7K
S612
ALBUM DOWN
S619
OPEN/CLOSE
S611
ALBUM UP
S622
FWD
S621
REV
R626
10K
R639
4.7K
R640
4.7K
S623
REC
R628
22K
S620
CD CHANGE
123
CN603A
H603B
/JW603
D609
B3AAA0000487
R636
470
H601A
/JW601
H601B
/JW601
C600
50V22
KEY3
VREF+
GND2
KEY2(TAPE EJECT)
VOL_JOG
KEY2_1
+9V
SSEQ_LED
RMT
SYS6V
KEY1
GND2
SYS6V
KEY1
GND2
: +B SIGNAL LINE
R602
47
Z601
B3RAB0000040
REMOTE CONTROL SENSOR
G
VDD
O
3
2
1
KEY3
VREF+
GND2
KEY2(TAPE EJECT)
VOL_JOG
KEY2_1
+9V
SSEQ_LED
RMT
2
3
1
2
3
1
JW605
JW605
GND2
KEY2_1
GND2
KEY2_1
2
1
2
1
KEY3
VREF+
GND2
KEY2
VOL_JOG
+9V
SSEQ_LED
RMT
KEY1
VR600
EVEJ1CF3024B
VOLUME JOG
C609
0.01
C610
1000P
C608
6.3V47
PANEL CIRCUIT
POWER IN CIRCUIT
SCHEMATIC DIAGRAM-7
MAIN CONTROL CIRCUIT
FUNCTION CIRCUIT
77
SA-PM31P / SA-PM31PC

Table of Contents

Related product manuals