EasyManua.ls Logo

Panasonic SA-PM31PC - Circuit

Panasonic SA-PM31PC
122 pages
Print Icon
To Next Page IconTo Next Page
To Next Page IconTo Next Page
To Previous Page IconTo Previous Page
To Previous Page IconTo Previous Page
Loading...
R972
820
R973
39K
D971 MA2C16500E
CS971
CP1902
987654321
987654321
VREF+
VREF-
PHOTO
16
17
18
19
20
21
1
2
3
4
5
6
14
12
10
8
7
9
11
13
15
S971
S972
S973
S975
PLVCC
GND2
PLVCC
PHOTO
R1402
270K
R1405
10K
R1404
22K
R1401
12K
R1371
22K
R1318
10K
R1403
10K
VREF-
VREF+
AN7
AN6
TPS
Q1304
B1GDCFGH0002
REC:H
Q1303
B1GBCFGH0001
SWITCH
Q1302
B1GDCFJJ0002
DECK MUTTING CONTROL
R1314
1K
R1313
10K
C1310
50V0.1
RECH
R1210
33K
R1110
33K
C1109
50V3.3
C1209
50V3.3
R1309
470
R1105
2.2K
C1110
6800P
R1106
100K
R1107
1K
Q1101
R1205
2.2K
C1210
6800P
R1206
100K
R1207
1K
R1209
1K
R1109
1K
Q1316
2SD09650RA
SWITCH
Q1314
B1GDCFGH0002
SWITCH
R1341
470
R1374
470
Q1316
Q1314
R1342
47K
R1343
3.3K
R1345
1K
Q1315
R1344
27K
C1326
16V10
Q1315
KTA12710YTA
SWITCH
1
2
1
2
PHOTO
TAPE_EJECT
9V_GND
VREF-
VREF+
DMT
BP
REC
REC Rin
REC Lin
AF_GND
AF_GND
PB Rout
PB Lout
9V (DV9)
AN7
MOTOR_9V
AN6
MOTOR_GND
MOTOR
PLUNGER
RECH1
PHOTO
RECH
BP
AN7
AN6
MODE
HALF
PL
PL_GND
PHOTO_T
RECINH_F
VREF+
VREF-
CR02
Q1101,Q1201
B1ABGC000005
MUTTING SWITCH
Q1201
CN1305
VREF-
VREF+
IC971
CNB13030R2AU
PHOTO INTERUPTOR
R1380
0
21
21
WR1903
PL
S1901
TAPE EJECT
WR1308A
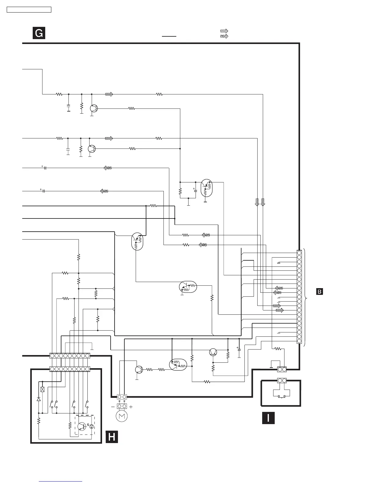
TO
MAIN CIRCUIT
(CN309) ON
SCHEMATIC
DIAGRAM-3
SCHEMATIC DIAGRAM-10
WR1308B
DECK CIRCUIT
DECK MECHANISM
CIRCUIT
TAPE EJECT
CIRCUIT
: +B SIGNAL LINE
: TAPE PLAYBACK SIGNAL LINE
: TAPE RECORD SIGNAL LINE
IC971
80
SA-PM31P / SA-PM31PC

Table of Contents

Related product manuals