EasyManua.ls Logo

Philips 42PF9731D - Page 100

Philips 42PF9731D
201 pages
Print Icon
To Next Page IconTo Next Page
To Next Page IconTo Next Page
To Previous Page IconTo Previous Page
To Previous Page IconTo Previous Page
Loading...
100BJ2.4U/BJ2.5U LA 7.
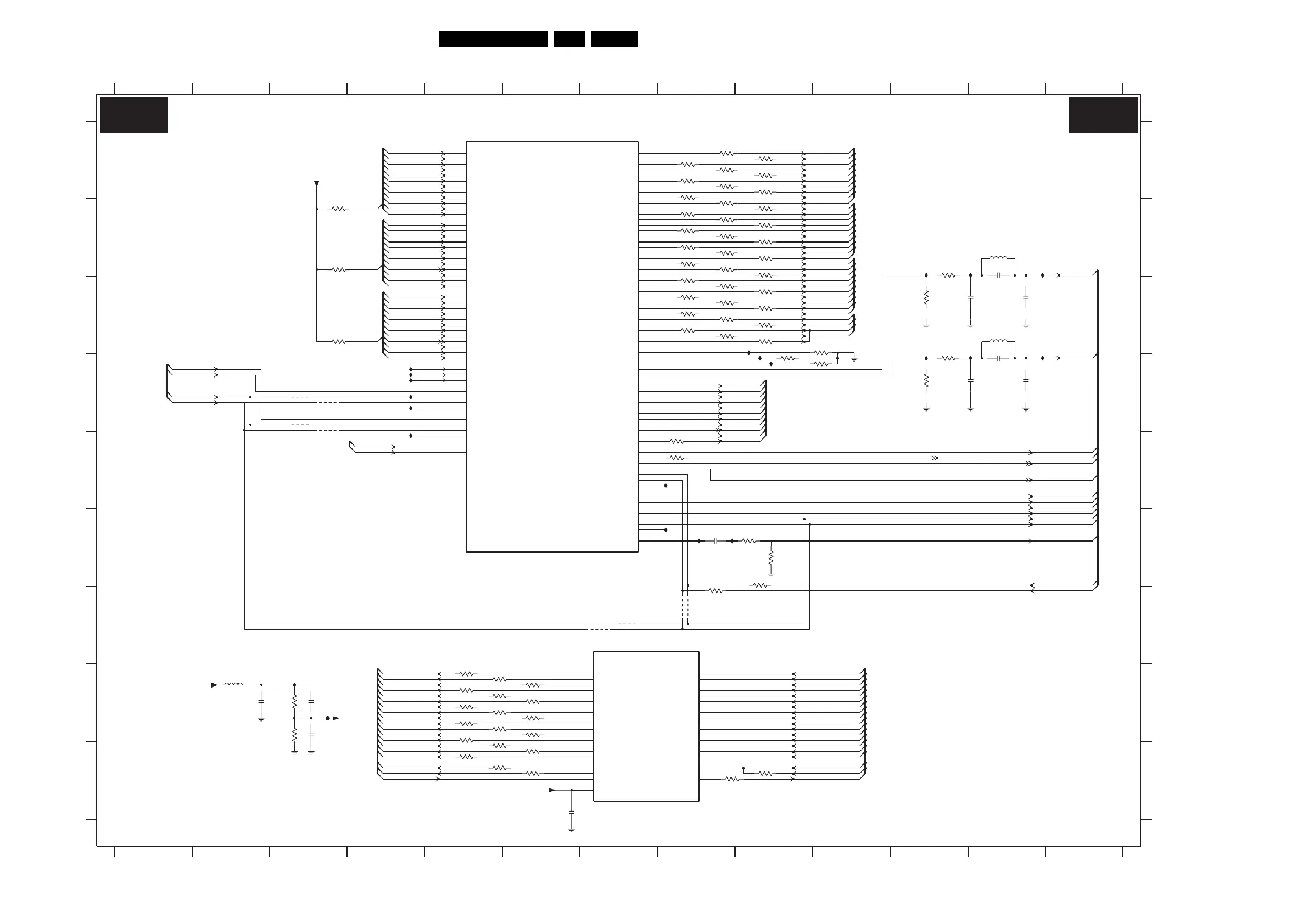
Circuit Diagrams and PWB Layouts
SSB: Viper: A/V & Tunnel Bus
TS_SOP
QVCP5L_DATA_OUT20
QVCP5L_DATA_OUT29
DV3_DATA2
DV2_DATA6
DV1_DATA5
QVCP5L_DATA_OUT28
QVCP5L_DATA_OUT2
QVCP5L_CLK_OUT
QVCP5L_AUX2
QVCP5L_AUX1
QVCP5L_DATA_OUT1
QVCP5L_DATA_OUT0
QVCP5L_DATA_OUT4
QVCP5L_DATA_OUT13
QVCP5L_DATA_OUT12
QVCP5L_DATA_OUT11
TS_CLK
QVCP5L_DATA_OUT22
QVCP5L_DATA_OUT23
SPDIF_IN2
SPDIF_IN1
DAC_CHROMA
TS_DATA6
I2S_IN1_SCK
I2S_IN2_WS
I2S_IN2_SCK
I2S_IN2_OSCLK
QVCP5L_DATA_OUT17
QVCP5L_DATA_OUT6
QVCP5L_DATA_OUT5
DV_VREF
DV_FREF
TS_DATA3
TS_DATA4
QVCP5L_DATA_OUT18
I2S_IN2_SD
QVCP5L_DATA_OUT25
QVCP5L_DATA_OUT26
QVCP5L_DATA_OUT27
I2S_IN1_OSCLK
DV2_VALID
DV2_SOP
QVCP5L_DATA_OUT15
DV2_DATA5
QVCP5L_DATA_OUT16
DV1_DATA8
I2S_IN1_SD
I2S_OUT1_SCK
I2S_OUT1_OSCLK
I2S_IN1_WS
QVCP5L_DATA_OUT19
DV2_DATA2
DV2_DATA3
QVCP5L_DATA_OUT14
I2S_OUT1_SD1
I2S_OUT1_SD0
TS_DATA2
TS_DATA1
TS_DATA0
TS_VALID
DV1_DATA2
DV1_DATA1
DV1_DATA0
DAC_CVBS
DV3_DATA4
DV3_DATA5
DV1_DATA6
DV1_DATA7
DV3_DATA1
DV3_DATA3
DV2_ERR
QVCP5L_DATA_OUT3
DV3_DATA6
DV3_DATA7
DV3_SOP
DV3_VALID
DV3_ERR
AUDIO/VIDEO
QVCP5L_VSYNC
QVCP5L_HSYNC
DV2_DATA4
TS_DATA7
QVCP5L_DATA_OUT21
DV3_CLK
DV_HREF
DAC_RDUMPY
SPDIF_OUT
DAC_RDUMPC
QVCP5L_DATA_OUT10
QVCP5L_DATA_OUT9
QVCP5L_DATA_OUT7
QVCP5L_DATA_OUT8
TS_DATA5
DAC_IRSET
DV3_DATA0
DV2_DATA7
DV2_CLK
QVCP5L_DATA_OUT24
DV1_DATA9
DV1_VALID
DV1_CLK
DV2_DATA0
DV2_DATA1
I2S_OUT2_OSCLK
I2S_OUT2_SCK
I2S_OUT2_WS
I2S_OUT2_SD0
I2S_OUT2_SD1
I2S_OUT2_SD2
I2S_OUT2_SD3
I2S_OUT1_WS
I2S_OUT1_SD3
I2S_OUT1_SD2
DV1_DATA4
DV1_DATA3
TUN_RX_DATA2
TUN_RX_DATA3
TUN_RX_DATA7
TUN_RX_CLOCKP
TUN_RX_DATA8
TUN_RX_DATA9
TUN_RX_DATA10
TUN_RX_DATA11
TUN_RX_DATA12
TUN_RX_DATA13
TUN_RX_DATA14
TUN_RX_DATA15
TUN_RX_BUSY
TUN_AVREF
TUN_TX_DATA0
TUN_TX_DATA1
TUN_TX_DATA2
TUN_TX_DATA3
TUN_TX_DATA4
TUN_TX_DATA5
TUN_TX_DATA8
TUN_TX_DATA9
TUN_TX_DATA10
TUN_TX_DATA11
TUN_TX_DATA6
TUN_TX_DATA13
TUN_TX_DATA14
TUN_TX_DATA15
TUN_TX_DATA12
TUN_TX_CLOCKN
TUN_TX_CLOCKP
TUN_TX_BUSY
TUNNELBUS
TUN_RX_DATA1
TUN_TX_DATA7
TUN_RX_DATA0
TUN_RX_DATA4
TUN_RX_DATA5
TUN_RX_DATA6
H
I
A
B
C
D
E
F
G
H
I
2H00 H3
2H01 I6
2H02 H3
2H03 H2
2H11 D12
3456
12345678910111213
12
3H48 G8
3H49 F9
3H50 H3
3H51 H3
7 8 9 10 11 12 13
A
3Q25-3 C8
3Q25-4 C9
3Q26-3 A9
3Q26-4 A8
B
C
D
E
F
G
3H18 C3
3H19 C9
3H20 D9
3H21 D9
3H28 B3
3H32 B3
3Q55 H6
3Q56 C8
3Q57 H5
3Q58 C9
3H92 D11
3Q00 C11
3Q01 D11
3Q05-1 C9
3Q05-2 C8
3Q05-3 C9
3Q05-4 C9
3Q06 C11
3Q08-2 B9
3Q08-3 B8
3Q08-4 B9
3Q09 E8
3Q25-1 B8
3Q25-2 B9
9H32 D3
9H33 D3
9H34 G7
FQ15 H3
3Q28-1 A9
3Q28-2 A8
3Q28-3 A9
3Q28-4 A9
3Q33 H5
3Q34-1 A9
3Q34-2 A9
3Q34-3 A8
RES
1V3
2H12 D12
2H13 D11
2Q25 C11
2Q29 B12
2Q31 C12
2Q68 F8
3H02 C9
3H07 E8
3Q45 H5
3Q47 H5
3Q49 H6
3Q51 H5
3Q53 H5
3Q54 C9
IQ13 F8
3Q59 I5
3Q60 C9
3Q61 I6
3Q62 F9
3Q63 I5
3Q64 F9
3Q65 I9
3Q66 I5
VIPER: A/V + TUNNELBUS
RES
3Q07-1 B8
3Q07-2 B9
3Q07-3 B9
3Q07-4 B8
3Q08-1 B9
7V00-4 G7
9H18 D3
9H19 D3
9H26 G8
9H27 G8
9H29 G7
5Q06 C12
7V00-1 A6
IH13 C12
IH14 C12
IH00 E4
IH01 D4
IH03 D4
IH04 E8
IH05 F8
IH06 D9
IH07 D9
IH08 C9
IH10 D4
IH11 D4
IH12 C11
RES
3Q34-4 A9
3Q35 H5
3Q37 H6
3Q39 H5
3Q41 H5
3Q43 H6
3Q44-1 B9
3Q44-2 B8
3Q44-3 B9
3Q44-4 B9
IH15 D4
IH24 H3
IQ00 B11
IQ01 B12
IQ02 B12
IQ12 F8
3Q67 I6
3Q68 I8
5H05 H2
5Q05 B12
AK23
AG21
AK22
AH21
AJ21
AK21
AG20
AJ20
AH22
F29
F27
F28
AC30
AA27
AB29
AG22
AJ22
M30
M29
H27
G30
G29
G28
G27
F30
R28
R27
P29
P27
N30
N29
N28
N27
L27
K30
K29
K28
K27
J30
J29
H30
G26
E29
E30
J28
J27
M28
M27
L29
V27
U29
T30
T28
T27
R30
R29
T29
W28
W27
W29
W30
U27
V30
V29
V28
AJ27
AK28
AB30
AA28
AA30
AA29
Y27
Y29
AH24
AJ25
AK26
AG24
AF24
AH25
AJ26
AG26
AJ19
AG18
AK19
AG25
AK24
AJ24
AK25
AG23
AJ16
AK16
AJ17
AG17
AK18
AJ18
AH18
AG19
AG14
AJ14
AG15
AH15
AJ15
AK15
AG16
AH19
AH30
AH29
AF27
AH16
AG13
AH13
AJ13
AK13
VIPER REV C
7V00-1
AJ30
AG28
3Q01
120R
3Q41 47R
9H29
3H32
4K7
3Q61 47R
3Q53 47R
IQ02
3H18
4K7
68R 3Q08-2
27
100R3Q65
IQ12 IQ13
120R
100n
3Q62
12
2Q68
68R 3Q56
10K
3H51
68R 3Q44-2
27
68R 3Q44-1
18
IH05
2H01
100n
3Q35 47R
2Q25
12p
47R
3Q00
100n
2H02
IH08
3H21 39R
47R3Q55
FQ15
5H05
68R 3Q26-3
36
3Q25-2
27
IH10
68R
3Q47 47R
3Q08-3
36
68R
IH03
68R 3Q08-4
45
68R
45
3H4968R
3Q28-4
3H07 22R
2H11
100p
2H12
27p
68R 3Q05-4
45
68R 3Q05-3
36
68R 3Q05-2
27
3Q37 47R
IH15
9H27
36
3Q25-3
36
68R 3Q28-3
12
68R
68R
68R
3Q54
3Q64
IH07
36
IH06
68R 3Q44-3
3Q45 47R
3Q57 47R
9H19
3Q59 47R
IH14
9H34
68R 3Q34-4
45
68R 3Q34-3
36
68R 3Q34-1
18
3H19 1K0
39R3H20
9H26
IH24
T3
T4
V3
V4
P4
P2
R1
R2
R3
R4
T2
T1
N2
N1
U2
U4
V1
V2
J3
H1
K4
J2
J1
K1
L4
W1
G1
L2
M4
M3
M2
M1
N4
J4
7V00-4
VIPER REV C
K2
N3
K3
G2
3H48
47R
68R
3Q51
IH04
12
3Q67 47R
68R 3H02
3H28
4K7
33R
3Q09
2u2
5Q06
47R
IQ01
IH01
3Q63
3H92
75R
27
IH11
68R 3Q28-2
100n
2H03
2Q29
100p
18
68R 3Q08-1
3Q43 47R
IQ00
+3V3
3Q39 47R
IH13
45
68R 3Q25-4
IH00
3Q26-4
45
68R
100n
2H00
39R
3Q06
18
68R 3Q05-1
560p
2Q31
+2V5-VPR
9H33
68R 3Q28-1
18
3Q66 47R
9H18
68R 3Q34-2
27
12p
2H13
IH12
3Q33 47R
9H32
68R
12
68R
12
3Q58
3Q60
3H50
10K
3Q68
47R
3Q49 47R
5Q05
1u0
68R
27
18
3Q07-2
18
68R 3Q07-1
68R 3Q25-1
68R
45
3Q44-4
45
36
68R 3Q07-4
68R 3Q07-3
DV-ROUT-2
DV-ROUT-3
DV-ROUT-4
DV-ROUT-5
DV-ROUT-6
DV-ROUT-7
DV-ROUT-8
DV-ROUT-9
DV-OUT-VS
DV-CLKIN
DV-OUT-DE_HS
DV-OUT-FFIELD
TS-CLK
SPDIF-OUT1
DV-OUT-HS
DV-OUT-DE
DV-BOUT-0
DV-BOUT-1
DV-BOUT-2
DV-BOUT-3
DV-BOUT-4
DV-BOUT-5
DV-BOUT-6
DV-BOUT-7
DV-BOUT-8
DV-BOUT-9
DV-GOUT-0
DV-GOUT-1
DV-GOUT-2
DV-GOUT-3
DV-GOUT-4
DV-GOUT-5
DV-GOUT-6
DV-GOUT-8
DV-GOUT-7
DV-GOUT-9
DV-ROUT-0
DV-ROUT-1
TUN-VIPER-RX-BUSY
CTRL2-VIPER
I2S-MCH-LR
I2S-WS-SUB
I2S-BCLK-SUB
DAC-CVBS
C-MON-OUT
BACKLIGHT-CONTROL_RESET-P3
TUN-VIPER-RX-CLKP
TUN-VIPER-RX-CLKN
VREF-VPR
VREF-VPR
SPDIF-HDMI
I2S-SUB-ND
TUN-VIPER-TX-BUSY
TUN-VIPER-RX-DATA15
TUN-VIPER-RX-DATA14
TUN-VIPER-RX-DATA13
TUN-VIPER-RX-DATA12
TUN-VIPER-RX-DATA11
TUN-VIPER-RX-DATA10
TUN-VIPER-RX-DATA9
TUN-VIPER-RX-DATA8
TUN-VIPER-RX-DATA7
TUN-VIPER-RX-DATA6
TUN-VIPER-RX-DATA5
TUN-VIPER-RX-DATA4
TUN-VIPER-RX-DATA3
TUN-VIPER-RX-DATA2
TUN-VIPER-RX-DATA1
TUN-VIPER-RX-DATA0
I2S-MAIN-ND
I2S-BCLK-AVIP
I2S-WS-AVIP
I2S-WS-MAIN
DV2A-DATA8_6
DV2A-DATA9_7
I2S-MCH-SLR
CTRL1-VIPER
I2S-BCLK-MAIN
SPDIF-IN1
DV3F-VALID
DV2A-VALID
DV1F-VALID
I2S-SUB-D
I2S-MCH-CSW
I2S-MAIN-D
TS-SOP
TS-DATA0
TS-DATA1
TS-DATA2
TS-DATA3
TS-DATA4
TS-DATA5
TS-DATA6
TS-DATA7
TS-VALID
DV2A-DATA0_SOP
DV2A-DATA1_ERR
DV2A-CLK
DV2A-VALID
DV2A-DATA7_5
DV2A-DATA6_4
DV2A-DATA5_3
DV2A-DATA4_2
DV2A-DATA3_1
DV2A-DATA2_0
DV1F-DATA6
DV1F-DATA7
DV1F-DATA8_ERR
DV1F-DATA9_SOP
DV1F-VALID
DV1F-CLK
TUN-VIPER-TX-DATA0
TUN-VIPER-TX-DATA1
TUN-VIPER-TX-CLKN
TUN-VIPER-TX-CLKP
TUN-VIPER-TX-DATA15
TUN-VIPER-TX-DATA14
TUN-VIPER-TX-DATA13
TUN-VIPER-TX-DATA12
TUN-VIPER-TX-DATA11
TUN-VIPER-TX-DATA10
TUN-VIPER-TX-DATA2
TUN-VIPER-TX-DATA3
TUN-VIPER-TX-DATA4
TUN-VIPER-TX-DATA5
TUN-VIPER-TX-DATA6
TUN-VIPER-TX-DATA7
TUN-VIPER-TX-DATA8
TUN-VIPER-TX-DATA9
DV3F-DATA0_SOP
DV3F-DATA1_ERR
DV3F-DATA2_0
DV3F-DATA3_1
DV3F-DATA4_2
DV3F-DATA5_3
DV3F-DATA6_4
DV3F-DATA7_5
DV3F-DATA8_6
DV3F-DATA9_7
DV3F-VALID
DV3F-CLK
DV1F-DATA0
DV1F-DATA1
DV1F-DATA2
DV1F-DATA3
DV1F-DATA4
DV1F-DATA5
B5C B5C
3104 313 6145.2
G_15930_040.eps
120606

Table of Contents

Other manuals for Philips 42PF9731D

Related product manuals