EasyManua.ls Logo

Philips 42PF9731D - Page 99

Philips 42PF9731D
201 pages
Print Icon
To Next Page IconTo Next Page
To Next Page IconTo Next Page
To Previous Page IconTo Previous Page
To Previous Page IconTo Previous Page
Loading...
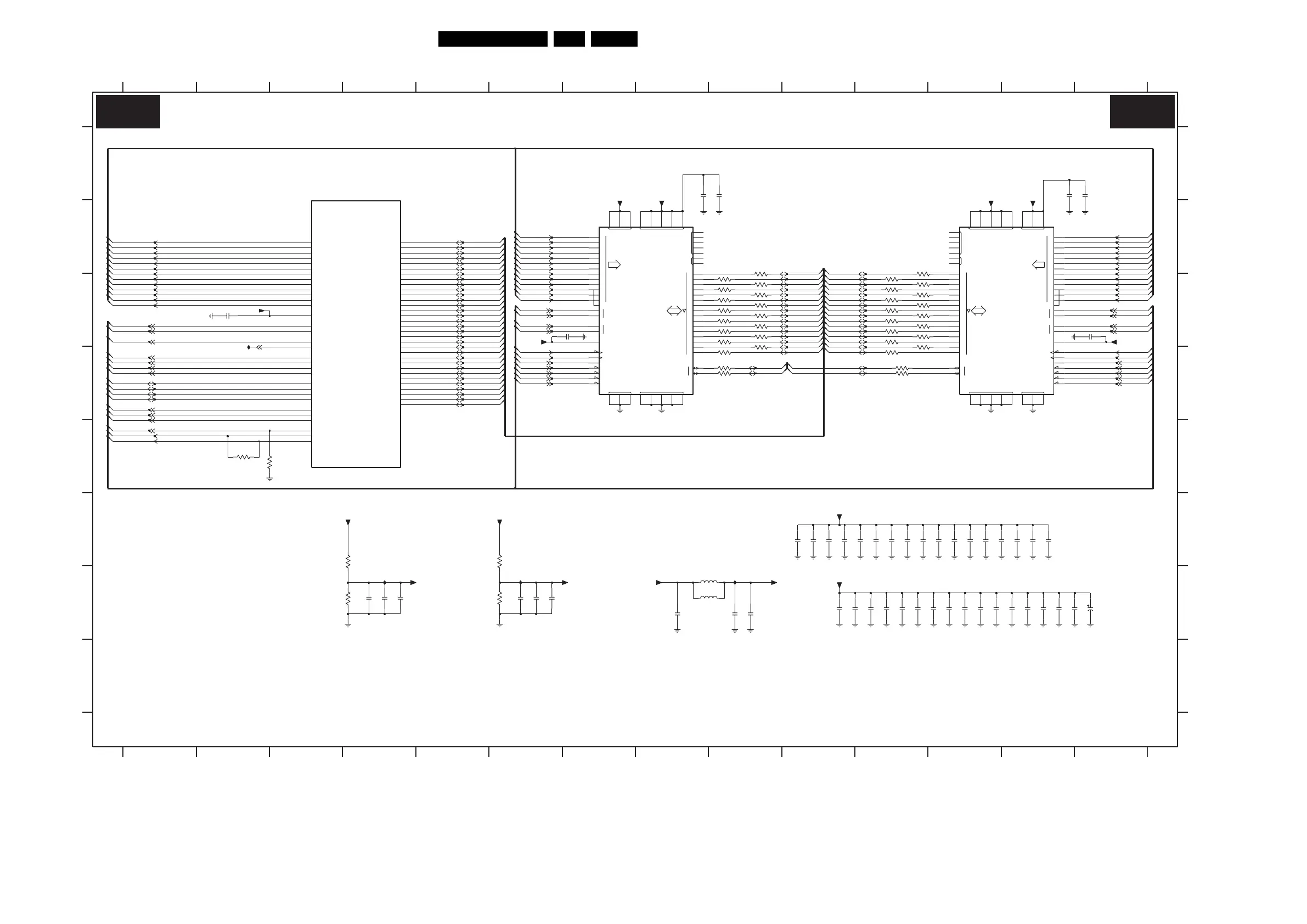
Circuit Diagrams and PWB Layouts
99BJ2.4U/BJ2.5U LA 7.
SSB: Viper: Main Memory
MM_DATA27
MM_DATA28
MM_DATA31
MM_BA0
MM_CS0
MM_CS1
MM_ADDR2
MM_ADDR3
MM_ADDR4
MM_ADDR5
MM_ADDR6
MM_ADDR7
MM_ADDR8
MM_ADDR9
MM_ADDR10
MM_ADDR11
MM_ADDR12
MM_WE
MM_CKE
MM_DATA0
MM_DATA1
MM_CLK_N
MM_CLK_P
MM_DATA2
MM_DATA3
MM_ADDR0
MM_DATA6
MM_DATA4
MM_DATA5
MM_DATA7
MM_DATA8
MM_DATA9
MM_DATA10
MM_DATA11
MM_DATA12
MM_DATA13
MM_DATA14
MM_DATA15
MM_DATA16
MM_DATA17
MM_DATA18
MM_DATA19
MM_DATA20
MM_DATA21
MM_DATA22
MM_DATA23
MM_DATA24
MM_DATA25
MM_DATA26
MM_DATA29
MM_DATA30
MM_BA1
MM_DQM_1
MM_DQM_2
MM_ADDR1
MM_AVREF
MM_DQM_0
MM_DQM_3
MM_DQS_1
MM_DQS_2
MM_DQS_0
MM_DQS_3
MM_RAS
MM_CAS
DNU
CAS
WE
15
RAS
0
CKE
VSS
9
14
13
VSSQ
VDDQ
D
A
DQS
L
U
6
12
8
1
0
10
11
AP
3
7
8
9
11
4
5
6
1
2
3
CK
DM
U
L
VREF
10
CK
4
BA
CS
512
2
VDD
7
1
0
NC
DNU
CAS
WE
15
RAS
0
CKE
VSS
9
14
13
VSSQ
VDDQ
D
A
DQS
L
U
6
12
8
1
0
10
11
AP
3
7
8
9
11
4
5
6
1
2
3
CK
DM
U
L
VREF
10
CK
4
BA
CS
512
2
VDD
7
1
0
NC
2V43 F10
2V44 F10
2V45 F10
2V46 F11
2V47 F11
2V48 F11
3V15 C11
3V16 C9
3V17 C11
3V18 C9
3V19 C11
3V20 C9
3V01 B11
3V02 C9
3V03 C11
3V04 C9
3V05 C11
3V14 C9
3V21 C11
2V26 G12
2V27 G13
2V28 G13
2V29 G13
2V30 G13
2V42 F10
2V04 G9
2V05 G9
2V16 G10
2V17 G10
2V49 F11
2V57 F13
2V58 F13
3V00 B9
3V06 C9
3V13 C11
67891011
3V22 C9
3V23 C11
3V32 C9
VIPER: MAIN MEMORY
2V25 G12
2V31 G13
2V41 G6
E
F
G
H
2Q01 A8
2Q03 A9
2V18 G11
2V50 F11
2V51 F12
2V52 F12
678910
3V07 C11
3V08 C9
3V09 C11
3V10 C9
3V11 C11
3V12 C9
5
3V47 F6
3V48 G6
3V78 E2
5V01 G9
5V02 G9
7V00-2 A4
12
3V33 C11
3V34 C9
3V35 C11
3V36 C9
3V37 C11
2V35 G14
2V36 G4
2V37 G4
2V38 G4
2V39 G6
2V40 G6
C
D
3V38 D9
3V39 D11
3V40 D9
3V41 D11
3V42 D9
2Q21 A13
2V19 G11
2V20 G11
2V21 G11
2V53 F12
2V54 F12
SD RAM1
2V55 F12
2V56 F13
2345
IH22 G6
IQ35 G4
11
4
D
E
F
G
H
A
7V01 B7
13 14
A
2V24 G12
3V43 D11
3V44 E2
3V45 G3
3V46 F3
2V02 C2
2V03 G8
RES
1
B
12 13 14
123
2Q23 A14
2V00 C6
2V01 C14
2V22 G12
2V23 G12
7V02 B13
IH20 D2
IH21 G9
B
C
SD RAM2
3V42 22R
3V39 22R
3V34 22R
22R3V33
100R
3V44
2V22
100n
22R3V06
5V02
2V02
1n0
+2V5D-DDR
100n
100n
2V24
2V26
2V28
100n
100n
2V03
2V04
1n0
100n
2V29
22R3V19
2V18
1K0
3V78
100n
3V40 22R
D6
B11
B20
A23
A6
B10
C13
D12
D20
D21
B21
C21
A24
B22
A19
D24
B9
D10
A9
D9
C10
A21
A10
D11
D7
C7
C19
B7
C9
D8
A7
A8
A22
D22
C24
C22
B24
D23
C6
B6
A12
D18
A18
B18
B12
D17
D19
B19
B15
A16
D16
B16
C16
C12
D13
A13
B13
D15
D14
C18
B17
B14
A15
C15
7V00-2
VIPER REV C
DDR INTERFACE
VREFD-DDR
+2V5D-DDR
100p
2V05
22R3V17
IH20
22R3V10
3V05 22R
3V21 22R
+2V5D-DDR
100n
2V25
100n
2V16
22R
+2V5D-DDR
3V35
22R3V14
22R3V12
3V11
58
64
21
22R
15
55
61
49
34
48
66
6
12
52
43
53
23
47
51
1
18
33
3
9
10
11
13
54
56
20
16
14
17
25
2
4
57
59
60
62
63
65
5
7
8
39
40
26
27
22
45
44
46
24
19
50
30
28
41
42
31
32
35
36
37
38
*
SDRAM
8Mx16
Φ
DDR
MT46V32M16P-5BTR
7V02
29
22R3V08
3V07 22R
+2V5D-DDR
22R3V04
22R3V32
22R
3V16
5V01
+2V5D
22R3V23
3V15 22R
3V00 22R
+2V5D-DDR
22R3V20
3V02 22R
3V09 22R
100n
2V20
3V41 22R
3V48
560R
3V47
560R
3V37 22R
IH21
100n
2V23
VREFD-DDR
1n0
2V00
2V19
22R
100n
100n
2V21
3V22
52
58
64
21
55
61
49
34
48
66
6
12
51
1
18
33
3
9
15
16
14
17
25
43
53
23
47
7
8
10
11
13
54
56
20
4
57
59
60
62
63
65
5
27
22
45
44
46
24
19
50
2
35
36
37
38
39
40
26
29
30
28
41
42
31
32
*
SDRAM
8Mx16
Φ
DDR
MT46V32M16P-5BTR
7V01
IH22
560R
3V46
2V41
1u0
VREFD-DDR
100n
2V39
22R3V36
IQ35
4V47u
2V35
2V01 1n0
2V36
100n
22R3V13
2V17
100n
2V31
100n
2V30
100n
3V38 22R
2Q23
1u0
1u0
2Q21
2V27
100n
3V01 22R
2V40
100p
10n
2V45
+2V5D-DDR
+2V5D-DDR
22R3V03
1u0
2V38
2V37
VREF-VPRDDR
100p
10n
2V54
3V45
+2V5-VPR
560R
22R3V18
3V43 22R
10n
2V58
2V57
10n
10n
2V56
2V55
10n
2Q03
2Q01
1u0
1u0
2V50
10n
10n
2V49
2V48
10n
10n
2V47
2V46
10n
2V52
10n
10n
2V51
2V53
10n
2V44
10n
2V43
10n
10n
2V42
MM_A5
MM_A4
MM_A3
MM_A2
MM_A12
MM_A11
MM_A10
MM_A1
MM_A0
MM_CKE
VREF-VPRDDR
MM_CLK_P
MM_CLK_N
MM_DATA_3
MM_DATA_7
MM_CS0
MM_CAS
MM_BA1
MM_BA0
MM_A9
MM_A8
MM_A7
MM_A6
MM_DATA_16
MM_DATA_23
MM_DATA_17
MM_DATA_21
MM_DATA_9
MM_DATA_15
MM_DATA_14
MM_DATA_11
MM_DATA_8
MM_DATA_10
MM_DATA_6
MM_DATA_1
MM_DATA_25
MM_DATA_31
MM_DATA_4
MM_DATA_29
MM_DATA_30
MM_DATA_28
MM_DATA_27
MM_DATA_26
MM_DATA_24
MM_DATA_18
MM_DATA_19
MM_DATA_22
MM_DATA_20
MM_DATA_5
MM_WE
MM_RAS
MM_DQS3
MM_DQS2
MM_DQS1
MM_DQS0
MM_DQM_3
MM_DQM_2
MM_DQM_1
MM_DQM_0
MM_DATA_12
MM_DATA_13
MM_DATA_0
MM_DATA_2
MM_CS0
MM_CLK_N
MM_CKE
MM_CLK_P
MM_CAS
MM_BA1
MM_BA0
MM_A9
MM_A8
MM_A7
MM_A6
MM_A5
MM_A4
MM_A3
MM_A2
MM_A12
MM_A11
MM_A10
MM_A1
MM_A0
MM_WE
MM_DQM_3
MM_RAS
MM_DQM_2
MM_CLK_P
MM_DATA_6
MM_DATA_4
MM_DATA_2
MM_DATA_0
MM_DATA_15
MM_DATA_13
MM_DATA_11
MM_DATA_9
MM_DATA_7
MM_DATA_5
MM_DATA_3
MM_DATA_1
MM_A7
MM_A9
MM_BA1
MM_CKE
MM_RAS
MM_DQM_1
MM_WE
MM_DATA_14
MM_DATA_12
MM_DATA_10
MM_DATA_8
MM_DQS1
MM_DQS0 MM_DQS2
MM_DQS3
MM_A1
MM_A11
MM_A3
MM_A5
MM_DATA_26
MM_DATA_27
MM_DATA_28
MM_DATA_29
MM_DATA_30
MM_DATA_31
MM_DATA_20
MM_DATA_21
MM_DATA_22
MM_DATA_23
MM_DATA_24
MM_DATA_25
MM_CS0
MM_DQM_0
MM_DATA_16
MM_DATA_17
MM_DATA_18
MM_DATA_19
MM_A0
MM_A10
MM_A12
MM_A2
MM_A4
MM_A6
MM_A8
MM_BA0
MM_CAS
MM_CLK_N
B5B
B5B
3104 313 6145.2
G_15930_039.eps
120606

Table of Contents

Other manuals for Philips 42PF9731D

Related product manuals