EasyManua.ls Logo

Philips 42PF9731D - Page 114

Philips 42PF9731D
201 pages
Print Icon
To Next Page IconTo Next Page
To Next Page IconTo Next Page
To Previous Page IconTo Previous Page
To Previous Page IconTo Previous Page
Loading...
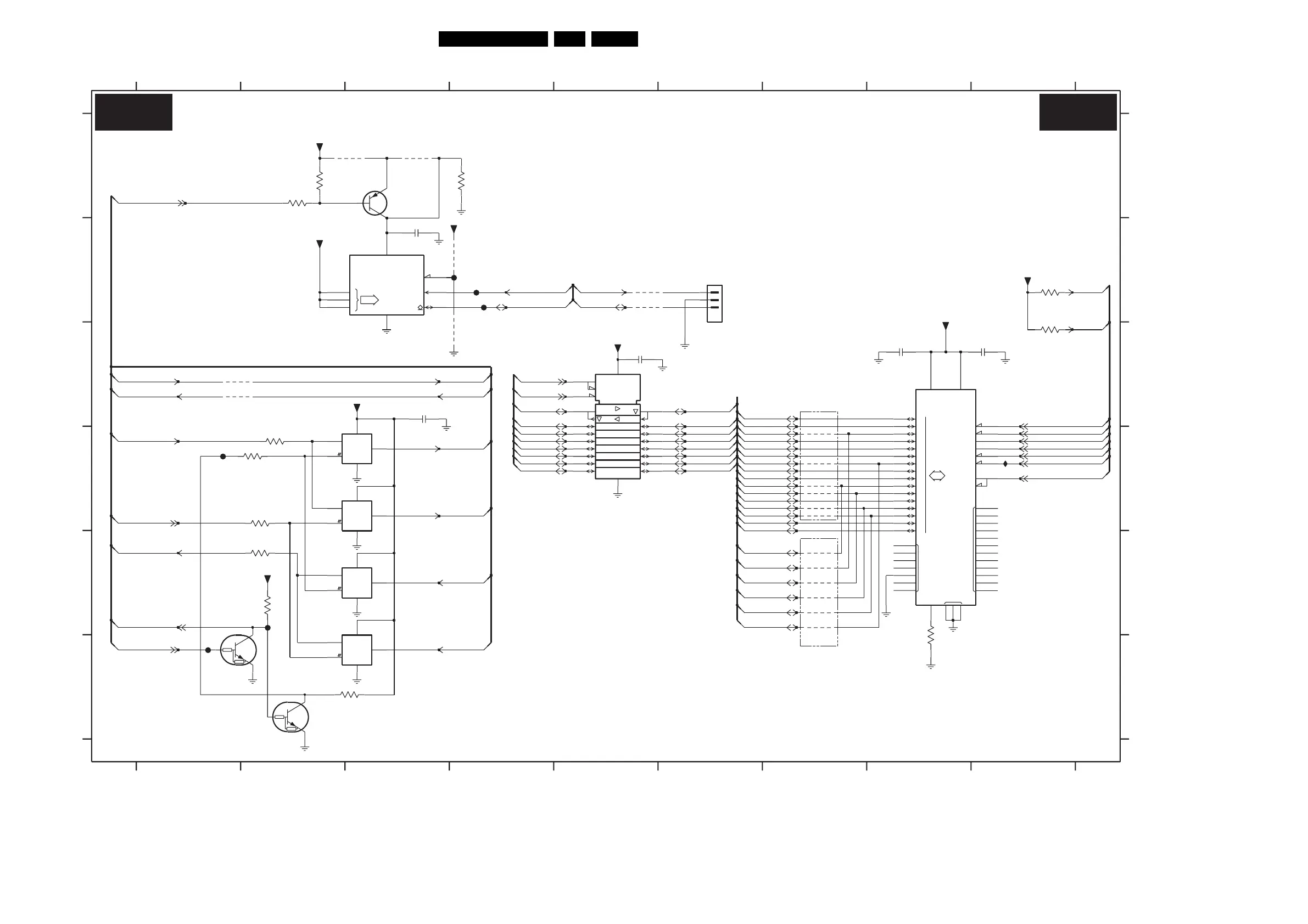
114BJ2.4U/BJ2.5U LA 7.
Circuit Diagrams and PWB Layouts
SSB: NVM / NAND / UART Switch
0
1
2
3
4
5
6
7
CLE
ALE
CE
RE
WE
VCCQ
NC
8
9
10
11
12
13
14
15
I/O
BY
RY
GND
WP
VCC
VSS
NC
G3
1
2
3EN2
3EN1
1
X1
1
1
X1
1
SCL
ADR
0
1
2 SDA
WC
1
X1
1
1
X1
1
C
D
E
9
A
B
F
A
B
C
D
E
F
1P02 B6
2P34 B3
2P35 C3
2P80 C8
2P81 C9
2P82 C5
3P36 A2
3P37 A4
3P38 A2
3P57 F3
3P80 B9
3P81 C9
3P82 F8
3P83 D2
3P84 D2
3P85 D2
3P86 E2
3P88 E2
7P14 B3
7P15-1 D2
7P15-2 D3
9P41 A3
9P42 A3
9P45 D7
123456789
12345678
*
9P55 E7
9P56 E7
FP22 B4
RES
7P15-3 E2
7P15-4 E2
7P16 F1
7P17 F2
7P18 A3
7P80 C9
7P81 C5
9P16 B4
9P17 C4
9P18 C1
9P19 C1
9P39 B5
9P40 B5
9P46 D7
9P47 D7
9P48 D7
9P49 D7
9P50 D7
9P51 E7
9P52 E7
9P53 E7
9P54 E7
RES
RES
FP23 D1
FP32 E2
FP33 F1
FP34 B4
FP35 B4
IP16 D9
16 Bit
*
8 Bit
RES
POD: TS BUFFERING
M24C64
FOR FACTORY USE
MAIN NVM
RES
RES
9P53
9P54
9P51
9P52
9P49
9P50
9P48
9P47
9P46
9P45
9P55
9P56
2P80
100n
1
2
3
45
3P83
100R
B3B-PH-SM4-TBT(LF)
1P02
+3V3
10K3P82
+3V3
10K
3P80
9P18
FP33
2P35
100n
9P19
7
12
3713
25
48
18
19
+3V3-STANDBY
39
2
3
4
5
10
11
14
15
8
27
29
1
20
21
22
23
24
34
35
36
38
41
43
45
47
30
32
40
42
44
46
17
9
16
6
26
28
31
33
7P80
TC58DVM92F1TGI0
(32Mx16)
EEPROM
Φ
9P169P17
FP35
FP34
100n
2P81
FP22
+5V2-STBY
7P18
BC857BW
10K
3P88
1
2
74HC4066PW
7P15-1
13
71414
8
9
74HC4066PW
7P15-3
6
7
3P85
100R
1
10
19
20
PDTC114EU
7P16
7
8
9
18
17
16
15
14
13
12
11
74LVC245A
7P81
2
3
4
5
6
2P82
100n
FP23
IP16
100K
3P37
9P429P41
9P40
9P39
7
14
4
3
PDTC114EU
7P17
74HC4066PW
7P15-2
5
2K2
3P81
74HC4066PW
7P15-4
12
714
11
10
2P34
100n
100R
3P86
7
10K
3P57
7P14
1
2
3
6
5
84
(8Kx8)
Φ
EEPROM
100R
3P84
+5V2-STBY
+3V3-STANDBY
+3V3-STANDBY
3P36
10K
10K
3P38
+3V3
FP32
XIO-A20_D12
XIO-A19_D11
XIO-A18_D10
NAND-AD1
NAND-AD0
XIO-A0_CLE
XIO-SEL0
XIO-A1_ALE
RESET-MAIN-NVM
NAND-AD0
NAND-AD1
NAND-AD2
NAND-AD3
NAND-AD4
NAND-AD5
NAND-AD6
NAND-AD7
NAND-AD0
NAND-AD1
NAND-AD2
NAND-AD4
NAND-AD6
NAND-AD7
TXD-UP
RXD RXD-VIPER
TXD TXD-VIPER
RXD-UP
UART-SWITCH
SCL-UP-VIP
SDA-UP-VIP
STBY-WP-NAND-FLASH
XIO-RWn_WEn
XIO-ACK
XIO-AS_REn
XIO-A17_D9
XIO-A16_D8
NAND-AD7
NAND-AD6
NAND-AD5
NAND-AD4
NAND-AD3
NAND-AD2
XIO-A23_D15
XIO-A22_D14
XIO-A21_D13
XIO-ACK
XIO-SEL0
XIO-AS_REn
XIO-SEL0
PCI-AD24
PCI-AD25
PCI-AD26
PCI-AD30
PCI-AD28
PCI-AD29
PCI-AD27
PCI-AD31
SCL-UP-VIP
SDA-UP-VIP
UART-SWITCHn
RXD
UART-SWITCHn
TXD
TXD-VIPER
RXD-VIPER
B10D B10D
3104 313 6145.2
G_15930_053.eps
120606

Table of Contents

Other manuals for Philips 42PF9731D

Related product manuals