EasyManua.ls Logo

Philips 42PF9731D - Page 115

Philips 42PF9731D
201 pages
Print Icon
To Next Page IconTo Next Page
To Next Page IconTo Next Page
To Previous Page IconTo Previous Page
To Previous Page IconTo Previous Page
Loading...
Circuit Diagrams and PWB Layouts
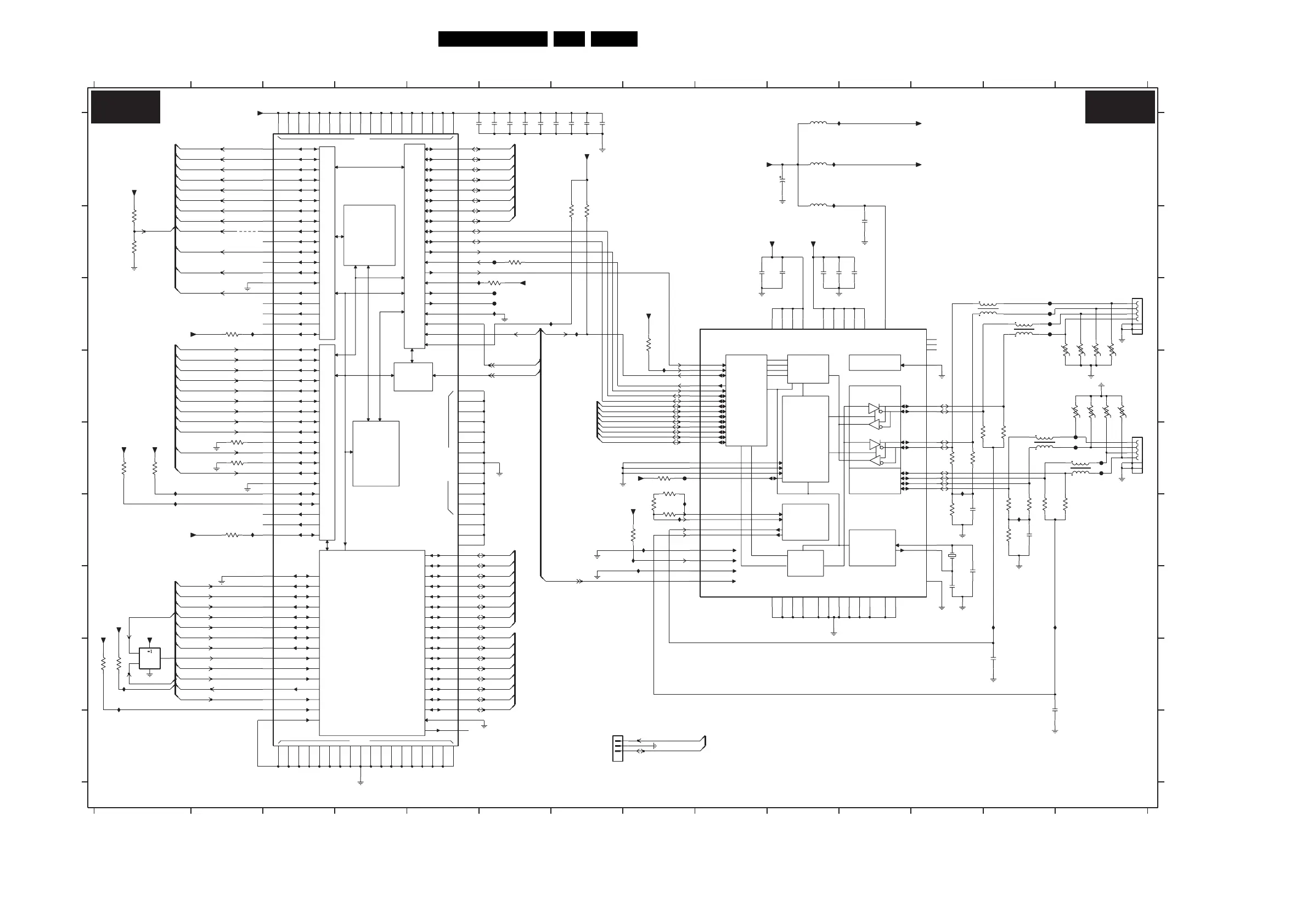
115BJ2.4U/BJ2.5U LA 7.
SSB: Firewire 1394: Main
V
V
GND
VDD
RESERVED
V
V
V
V
V
V
3456
E
F
G
1Z11 E14
1Z55 I7
2Z04 B9
2Z05 B10
3Z07 B6
3Z08 C6
3Z10 B7
2Z06 B10
2Z07 B10
67
2Z20 A5
2Z21 A6
2Z22 A6
2Z23 A6
2Z24 A6
2Z09 B11
2Z16 F12
2Z17 F13
FACTORY
USE
1
FIREWIRE
2
A
B
C
D
3Z33 F8
3Z35 E8
3Z37 E8
78910 13 14
123
H
I
1Z05 F12
1Z10 C14
2Z08 B11
2Z30 H13
2Z38 A10
3Z00 H1
3Z01 H1
3Z50 D14
3Z51 D14
3Z55 D14
8 9 10 11
2Z18 G12
2Z19 G12
14
A
B
C
D
2Z25 A7
2Z26 A7
G
H
FOR
3Z27 F13
3Z28 F13
3Z29 F14
3Z30 F2
5Z08 E14
7Z00 A3
7Z01 C9
11 12
45
2Z27 A7
2Z28 A7
3Z44 E1
3Z46 E1
3Z47 B1
3Z48 B1
IZ04 F13
IZ05 G13
IZ06 G13
12 13
E
F
CONNECTOR 1
3Z20 E12
3Z21 E12
3Z22 F12
3Z23 E12
3Z24 E13
3Z25 F13
I
5Z02 A10
5Z05 C13
5Z06 C13
5Z07 E13
IZ19 C2
IZ20 H1
IZ21 E1
3Z38 F8
3Z40 E2
2Z29 H13
IZ00 A10
IZ01 A10
IZ02 A10
IZ03 F12
FIREWIRE 1394: MAIN
B11A B11A
3Z11 B7
3Z12 C2
3Z13 C8
3Z18 F8
3Z56 D14
3Z57 D14
3Z58 D14
3Z59 D14
3Z60 D14
5Z00 A10
3Z26 F13
IZ14 F8
IZ15 F8
IZ16 F8
IZ18 F2
IZ07 D8
IZ08 B5
IZ12 F8
IZ13 F8
CONNECTOR 2
7Z02 G1
FZ06 C13
FZ07 C13
FZ08 C13
FZ09 E14
FZ10 E14
FZ11 E14
3Z41 E2
FZ03 E8
FZ04 B6
FZ05 C13
FZ12 E14
IZ26 C6
IZ27 C6
IZ28 C7
5Z01 B10
IZ22 F1
IZ25 H1
FIREWIRE
9Z47 B2
FZ01 C6
FZ02 C6
100n
2Z04
3Z12
10K
3Z60
82K
3Z38
FZ07
IZ22
3Z13
10K
5Z01
+3V3-VCCD
IZ25
+3V3-VCCD
IZ14
FZ08
+3V3-VCCD
6
7
8
IZ21
1
2
3
4
5
FZ02
1Z10
353388-1
3Z26
56R
IZ03
3Z40
10K
IZ15
IZ19
IZ18
FZ09
IZ08
+3V3-VCCD
+3V3-VCCD
+3V3-VCCD
4
5
6
7
8
IZ28
353388-1
1
2
3
+3V3-VCCD
1Z11
10K
3Z30
100n
2Z09
56R
3Z25
IZ12
3Z07
+3V3
24
35
44
54
61
70
33R
78
84
90
95
107
113
120
132
138
12
18
7
72
8
71
RESET_ 42
SCLK 88
TESTPIN1
62
TESTPIN2
63
TESTPIN3
64
6
12
67
13
68
16
144
2
50
3
51
4
52
5
58
6
59
79
PHYD4 76
PHYD5 75
PHYD6 74
PHYD7 73
1
49
10
65
11
66
91
LREQ 87
PD 48
PHYCTL0 86
PHYCTL1 85
PHYD0 82
PHYD1 81
PHYD2 80
PHYD3
HIFMUX46
HIFRD_40
HIFSC_36
HIFWAIT 41
HIFWR_37
ISON 93
LINKON 92
LPS
HIFD11 7
HIFD12 4
HIFD13 3
HIFD14 2
HIFD15 1
HIFD8 10
HIFD9 9
HIFINT_38
HIFAD2 20
HIFAD3 19
HIFAD4 16
HIFAD5 15
HIFAD6 14
HIFAD7 13
HIFALE 39
HIFD10 8
HIFA330
HIFA429
HIFA528
HIFA627
HIFA726
HIFA825
HIFAD0 22
HIFAD1 21
34
43
53
60
69
HIF16BIT45
HIFA033
HIFA132
HIFA231
83
89
94
106
112
119
131
137
11
17
23
143
AV2SY126
AV2SYNC128
AV2VALID127
CLK50 55
CYCLEIN 56
CYCLEOUT 57
5
77
141
AV2D7142
AV2EMI0129
AV2EMI1130
AV2ENDPCK123
AV2ERR0|LTLEND121
AV2ERR1|DATINV122
AV2FSYNC125
AV2READY
102
AV2CLK124
AV2D0133
AV2D1134
AV2D2135
AV2D3136
AV2D4139
AV2D5140
AV2D6
105
AV1ENDPCK98
AV1ERR096
AV1ERR197
AV1FSYNC100
AV1READY118
AV1SY101
AV1SYNC103
AV1VALID
109
AV1D2110
AV1D3111
AV1D4114
AV1D5115
AV1D6116
AV1D7117
AV1EMI0104
AV1EMI1
1394MODE 47
AV1CLK99
AV1D0108
AV1D1
AV1 LAYER
TRANSMITTER AND RECEIVER
AV2 LAYER
TRANSMITTER AND RECEIVER
ISOCH & ASYNC
INTERFACE
9KB BUFFER
PACKETS
MEMORY
TRANSMITTER
8-BIT
RECEIVER
ASYNC
AND
REGISTERS
CONTROL
STATUS
AND
CORE
LINK
PDI1394L41BE
7Z00
FZ04
10K
3Z00
3Z51
FZ11
1K0
3Z01
FZ06
2Z27
100n
100n
2Z22
IZ05
270p
2Z16
+3V3-VCCD
10K
3Z33
10K
3Z41
9Z47
100n
2Z28
IZ02
IZ00
3Z27
5K1
100n
2Z38
10u 16V
2Z20
FZ03
100n
2Z26
3Z44
10K
+3V3-VCCD
3Z59
100n
2Z24
+3V3-VCCD
3Z10
10K
FZ10
IZ20
+3V3-VCCD
IZ01
IZ04
2Z25
100n
8p2
2Z18
+3V3-VCCD
FZ05
56R
3Z29
5Z02
1u0
2Z29
IZ27
10K
3Z35
100n
2Z07
3Z28
56R
FZ01
IZ06
IZ07
2Z19
8p2
2Z08
100n
2Z30
1u0
10K
3Z11
3Z57
+3V3-VCCA
3Z58
5Z00
+3V3-VCCD
3Z50
IZ26
10K
3Z46
270R
+3V3-VCCA
3Z47
3Z22
5K1
2Z17
270p
IZ13
FZ12
24M576
1Z05
TWOPORT27
XI 59
XO 60
TPA1+ 46
TPA1- 45
TPB0+ 35
TPB0- 34
TPB1+ 44
TPB1- 43
TPBIAS038
TPBIAS147
PLLVDD
56
R040
R141
RESET_53
SYSCLK2
TEST0
29
TPA0+ 37
TPA0- 36
NC2
54
NC3
55
PC020
PC121
PC222
PD14
PLLGND1
57
PLLGND2
58
DVDD1
25
DVDD2
26
DVDD3
61
DVDD4
62
ISO_23
LPS15
LREQ1
NC1
16
D410
D511
D612
D713
DGND1
17
DGND2
18
DGND3
63
DGND4
64
CPS 24
CTL04
CTL15
C|LKON19
D06
D17
D28
D39
AGND6
50
AVDD1
30
AVDD2
31
AVDD3
42
AVDD4
51
AVDD5
52
BRIDGE28
CNA3
GENERATOR
TRANSMIT
DATA
ENCODER
CABLE PORT 1
CRYSTAL
OSCILLATOR,
PLL SYSTEM,
AND CLOCK
GENERATOR
CABLE PORT 0
AGND1
32
AGND2
33
AGND3
39
AGND4
48
AGND5
49
7Z01
PDI1394P23
LINK
INTERFACE
I/O
RECEIVED
DATA
DECODER/
TIMER
CABLE POWER
DETECTOR
ARBITRATION
CONTROL
STATE
MACHINE
LOGIC
BIAS
VOLTAGE
AND
CURRENT
3Z55
+3V3-VCCD
6K8
3Z18
IZ16
3Z20
56R
2Z21
100n
56R
3Z21
180R
3Z48
2
1
35
4
3
45
7Z02
74LVC1G86GW
S3B-PH-SM4-TB
1Z55
1
2
3Z56
12
43
DLW31S
5Z05
2Z06
100n
5Z08
DLW31S
12
43
12
43
12
43
DLW31S
5Z07
5Z06
DLW31S
+3V3-VCCD
12K
3Z37
+3V3
3Z24
56R
2Z05
100n
56R
3Z23
2Z23
100n
3Z08
10K
LINKON
DV2A-DATA1_ERR
DV2A-CLK
SCL-DMA-BUS1
SDA-DMA-BUS1
XIO-AS_REN
LINKON
XIO-A1_ALE
XIO-RWn_WEn
XIO-D15
PHY-D(5)
PHY-D(6)
PHY-D(7)
POWERDOWN-1394
IRQ-IEEE1394 IRQ-IEEE1394
RESET-1394
RESET-1394
XIO-A14
XIO-A15
XIO-D0
XIO-D1
XIO-D2
XIO-D3
XIO-D4
XIO-D5
XIO-D6
XIO-D7
XIO-D10
XIO-D11
XIO-D12
XIO-D13
XIO-D14
XIO-D8
XIO-D9
XIO-SEL1
XIO-RWn_WEn
PHY-D(0)
PHY-D(1)
PHY-D(2)
PHY-D(3)
PHY-D(4)
PHY-D(5)
PHY-D(6)
PHY-D(7)
PHY-D(0)
PHY-D(1)
PHY-D(2)
PHY-D(3)
PHY-D(4)
DV2A-CLK
DV2A-DATA2_0
DV2A-DATA3_1
DV2A-DATA4_2
DV2A-DATA5_3
DV2A-DATA6_4
DV2A-DATA7_5
DV2A-DATA8_6
DV2A-DATA9_7
DV2A-DATA0_SOP
DV2A-VALID
TS-CLK
TS-DATA0
TS-DATA1
TS-DATA2
TS-DATA3
TS-DATA4
TS-DATA5
TS-DATA6
TS-DATA7
TS-SOP
TS-VALID
XIO-A1_ALE
XIO-A10
XIO-A11
XIO-A12
XIO-A13
3104 313 6145.2
G_15930_054.eps
120606

Table of Contents

Other manuals for Philips 42PF9731D

Related product manuals