EasyManua.ls Logo

Philips 42PF9731D - Page 82

Philips 42PF9731D
201 pages
Print Icon
To Next Page IconTo Next Page
To Next Page IconTo Next Page
To Previous Page IconTo Previous Page
To Previous Page IconTo Previous Page
Loading...
82BJ2.4U/BJ2.5U LA 7.
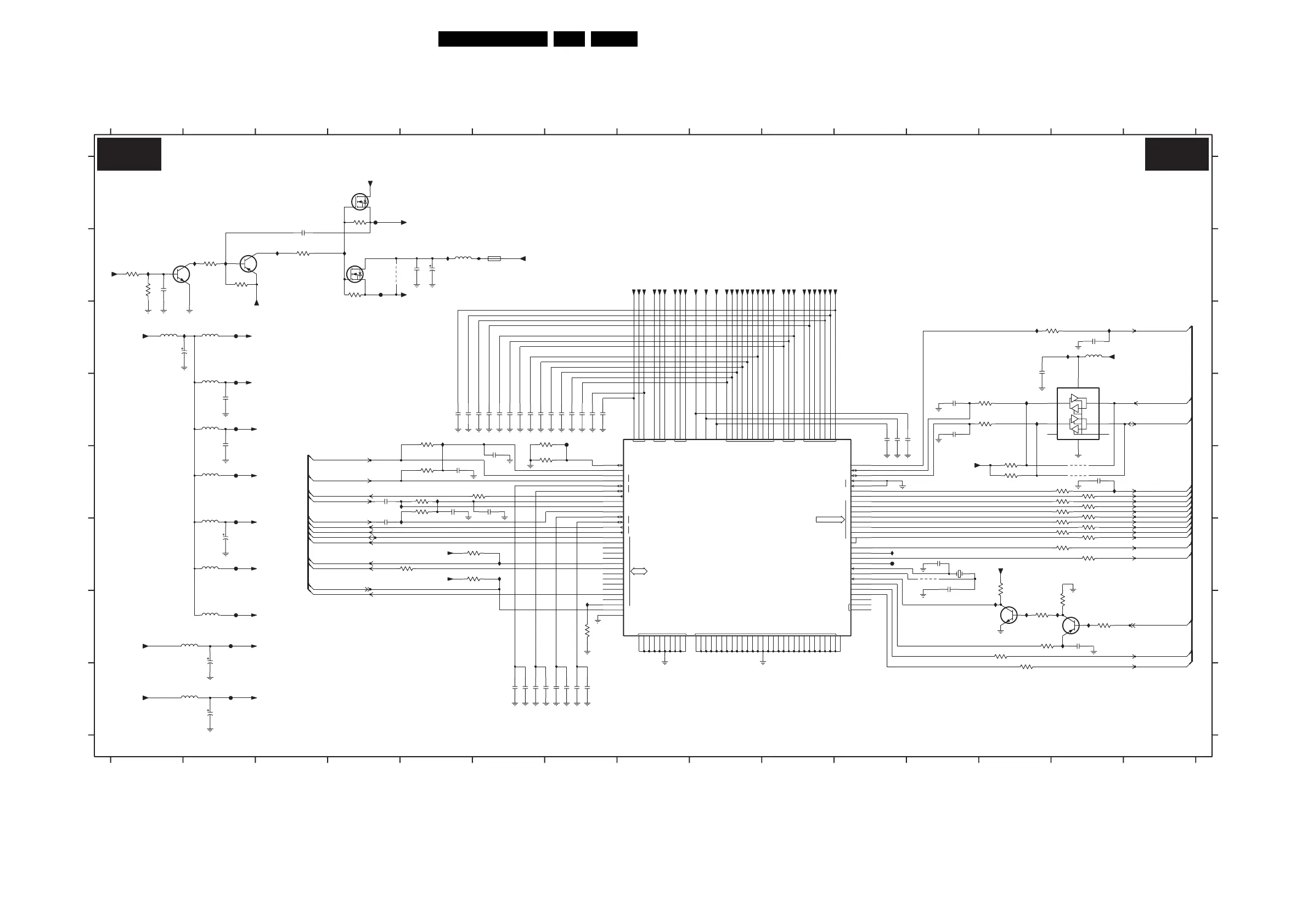
Circuit Diagrams and PWB Layouts
SSB: Channel Decoder
GND_HS
NC
UC_EN
AVDD_FDC
AVDD_OSC
DVDD_PLL
AVDD_PLL
VDD1.2
FDC_INN
FDC_INCM
FDC_AGC
BIAS_RES
FAT_INCM
N
P
N
P
0
FDC_INP
N
P
N
P
1
FAT_IN
FAT_VREF
FDC_VREF
FS_OUT
GPIO
I2C_SLAVE_ADDR
SER_DATA
MPEG_DATA
AVDD
AVDD_FAT
POD_CRX
PDET_REF_OUT
PDET_COMP_IN
OSC_XTAL_OUT
OSC_XTAL_IN
OSC_CLK
MPEG_PKT_SYNC
MPEG_ERR
MPEG_DATA_EN
7
6
5
4
3
2
1
0
MPEG_CLK
IF_AGC
1
0
I2C_SDA
DGND
AUX_AGC
AGND
VDD2.5
VDD3.3
10
11
12
13
POWER_RESET
I2C_SCL
2
3
4
5
6
7
8
9
RF_AGC
POD_DRX
ITH1 B4
ITH2 B2
ITH3 B2
ITH4 B1
ITH6 F11
ITI0 B3
ITI1 C14
ITI5 E14
IT14 D13
IT16 G14
IT17 G14
IT18 G13
IT19 G13
ITG1 B6
ITG2 B5
ITG8 D5
ITG9 E5
FTG3 E2
FTG4 F2
FTG5 F2
FTG6 G2
FTG7 G2
FTG8 H2
FTG9 F11
ITI2 C2
ITI3 E4
ITI4 F5
FTH3 C13
IT10 C14
IT11 D13
IT13 G14
7TG0 D8
7TG1 A4
7TG3-1 B2
7TG3-2 B3
7TG4 B4
9T10 E14
9T11 E14
ITG3 F6
ITG4 G7
ITG5 F6
RES
RES
FTG1 D2
FTG2 D2
5TG0 C2
5TG1 D2
5TG2 D2
5TG3 E2
5TG4 E2
5TG5 F2
5TG6 G2
FTH0 A4
FTH1 B4
FTH2 D7
7T11-1 G13
7T11-2 G14
3TH6 F6
3TH7 F6
3TH9 A4
3TJ0 B2
3TJ1 B1
3TJ2 B2
3TJ3 B1
9TG2 F12
9TG3 B4
FTG0 C2
3T20-2 F14
3T20-3 F14 3TJ7 E13
5T10 C1
5T11 C14
5T55 B5
3T26 F4
3TG2 E5
3TG3 D5
3TG4 E5
3TG5 E14
3TG6 E5
3TG8 D13
5TG7 G2
5TG8 H2
7T10 D14
CHANNEL DECODER
3TH4 C14
3TH5 E73T14 G13
3T15 F13
3T16 G14
3T17 G13
3T18 G14
3T19-1 E14
3T19-2 F14
3TJ4 B4
3TJ5 E6
3TJ6 E13
2TK0 H7
2TK1 H7
2TK2 H6
3T20-4 E14
3T21-1 E14
3T21-2 E14
3T21-3 E14
3T22 G13
3T23 H13
3T24 G7
2TL0 B3
2TL7 F12
2TL9 F12
2TM2 E6
2TM3 E5
2TM4 F4
2TM5 E4
3TG9 D13
3TH0 B3
3TH3 D7
RES
RES
I2C ADDRESS = 14/16
2TN1 H2
2TN3 C14
2TN4 B1
2TG9 D6
2TJ0 D6
2TJ1 D7
2TJ2 D7
2TJ3 D7
2TJ4 D7
2TJ5 D7
3T19-3 F14
3T19-4 F14
3T20-1 F14
2TJ9 E11
2TK3 H6
2TK4 D6
2TK5 E14
2TK6 H7
2TK7 H7
2TK8 H6
2TK9 H72T56 B5
2TG0 D6
2TG1 C1
2TG2 D6
2TG3 D2
2TG4 D6
2TG5 D2
2TM7 E6
2TM8 E5
2TN0 G2
RES
A
B
C C
D
E
F
G
H
1T55 B6
2TJ6 D7
2TJ7 E11
2TJ8 E11
234 8910
2T32 D12
2T33 G14
2T34 D12
2T55 B5
789101112
2TG6 D6
2TG7 D5
2TG8 D5
151413
1
D
E
F
G
H
A
B
FTH1
1TG0 F12
2T30 F2
2T31 C13
5 6 7 11 12 13 14 15
123456
2TK3
2TK8
10n
1u0
1u0
2TK9
3T21-1
68R
2TG7 100n
1K0
3TH0
10n
FTG5
2TM7
3T19-3
68R
3T19-4
68R
3T20-1
68R
2TM8
1u0
+3V3
3T21-3
68R
3TG4
220R
1T55
500mA F
2TJ4 100n
220n
+3V3-MAIN
2TN4
3TJ2
8K2
ITG9
100n
2TK5
BC847BPN
7T11-2
2T33
ITI2
100n
FTG9
ITH6
+2V5_ATSC
2T55
100u 4V
IT14
2TK4 100n
IT18
3TJ0
47K
5T55
3T21-2
68R
ITH3
+1V2_ATSC
ITG2
ITG1
47K
9TG3
220R
3TJ4
+2V5
3TG6
69
78
92
105
117
62
71
84
98
109
18
39
85
47
60
49
64
63
79
55
56
17
121
32
48
57
75
74
68
72
46
124
42
43
44
52
104
103
50
70
93
91
90
88
87
83
77
99
118
116
115
113
67
65
108
106
58
59
31
30
36
35
129
119
120
107
102
101
2
8
10
9
6
7
38
29
27
28
122
123
126
20
33
37
51
54
61
66
89
94
95
96
19
97
100
110
111
112
114
45
3
128
4
73
76
80
81
82
86
34
53
40
125
127
11
12
13
24
25
26
RECEIVER
CABLE AND TERRESTRIAL
DTV
Φ
1
41
5
14
15
16
21
22
23
NXT2003
7TG0
3T24
4K7
FTH3
2TJ6 100n
2TJ8 10n
+1V2_ATSC
2TM4
10n
9T11
ITH4
+1V2
3T19-2
68R
3T26
100R
33K
3TH3
10K
3T17
+3V3
2TK0 10n
3TJ7
1K0
1K0
3TJ5
ITG3
5TG0
ITG4
220R
3TG2
3TG8
100R
2TJ7 10n
1K0
3TJ6
ITG8
10n
2TG3
FTG3
47K
2TM3
1u0
3TJ1
ITI0
1u0
2T56
ITI3
3T22
68R
5TG6
ITH2
FTG4
100n2TG4
5T11
+3V3-MAIN
+3V3-MAIN
5TG1
4K7
3TH7
5T10
47K
3TH9
2T34
68p
33p
IT10
2TL7
33p
2TL9
3T23
68R
100n
1K0
2TG9
3T14
2TK1
10n
2TN3
9T10
100n
2TJ3 100n
7TG3-1
3T15
10K
BC847BPN
2TJ5 100n
22u
2TN0
6.3V
2TG1
4V100u
2T30
4V100u
100n
FTG0
2TJ1
FTG8
22u 6.3V
2TN1
7TG3-2
BC847BPN
7TG1
SI2306DS
10n
2TG5
3TG9
100R
IT19
2TG6 100n
1K0
100K
3T16
3TG5
FTH2
5TG8
3TH4
9TG2
1K0
5TG7
BC847BPN
7T11-1
SI2306DS
7TG4
5TG2
FTG7
2TJ0 100n
10n
2TM2
5TG3
1u0
2TK7
100n
2T31
100n2TG0
100K
3T18
1
NC
2SCL0SCL17
SDA0 3SDA16
8
VCC
7T10
5EN
GND
4
3TH5
33K
PCA9515ADP
ITI1
100n
ITI5
2TG8
2TK2
10n
47K
3TJ3
1u0
2TK6
3T19-1
68R
IT13
2TM5
10n
2TL0
100n
10n
+2V5_ATSC
2TJ9
3TH6
4K7
IT17
IT16
IT11
220R
3TG3
ITG5
2T32
68p
FTG1
3T20-3
68R
3T20-4
68R
100n2TG2
+12VSW
5TG4
100n2TJ2
ITH1
ITI4
FTG6
FTG2
3T20-2
68R
1TG0
13M5
FTH0
5TG5
FDC-ADC-INN
FDC-AGC
FAT-ADC-INP-MAIN
SEL-POD
FS-OUTN
FS-OUTP
RESET-FE-MAIN
IRQ-FE-MAIN
I2C-SCL-TUNER-MAINNXT
I2C-SDA-TUNER-MAINNXT
FDC-ADC-INP
AUX-IF-AGC-MAIN
SDA-DMA-BUS1-ATSC
SCL-DMA-BUS1-ATSC
FAT-ADC-INN-MAIN
FE-DATA0
FE-DATA1
FE-DATA2
FE-DATA3
FE-DATA4
FE-DATA5
FE-DATA6
FE-DATA7
FE-VALID
FE-SOP
FE-CLK
CRX-POD
DRX-POD
FM-TRAP
+1V2-MAIN
+1V2-MAIN
+1V2-MAIN
+1V2-MAIN
+1V2-MAIN
+1V2-MAIN
+2V5D-PLL-MAIN
+2V5A-XTAL-MAIN
+2V5A-FDC-MAIN
+2V5A-FDC-MAIN
+2V5A-FDC-MAIN
+2V5A-FAT-MAIN
+2V5A-FAT-MAIN
+2V5A-FAT-MAIN
+2V5A-MAIN
+2V5A-MAIN
+2V5A-MAIN
+2V5A-PLL-MAIN
+2V5-MAIN
+3V3-MAIN
+3V3-MAIN
+3V3-MAIN
+3V3-MAIN
+3V3-MAIN
TUNERAGC-MON
FAT-IF-AGC-MAIN
+2V5A-FDC-MAIN
+3V3-MAIN
+1V2-MAIN
+3V3-MAIN
+3V3-MAIN
+2V5A-XTAL-MAIN
+2V5A-FAT-MAIN
+2V5D-PLL-MAIN
+2V5A-PLL-MAIN
+2V5-MAIN
+2V5A-MAIN
+3V3-MAIN
+3V3-MAIN
+2V5-MAIN
+2V5-MAIN
+1V2-MAIN
+1V2-MAIN
+1V2-MAIN
+1V2-MAIN
B2A B2A
3104 313 6145.2
G_15930_060.eps
130606

Table of Contents

Other manuals for Philips 42PF9731D

Related product manuals