EasyManua.ls Logo

Philips Q552.2E - Page 41

Philips Q552.2E
204 pages
Print Icon
To Next Page IconTo Next Page
To Next Page IconTo Next Page
To Previous Page IconTo Previous Page
To Previous Page IconTo Previous Page
Loading...
Service Modes, Error Codes, and Fault Finding
EN 41Q552.2E LA 5.
2011-Jun-01
back to
div. table
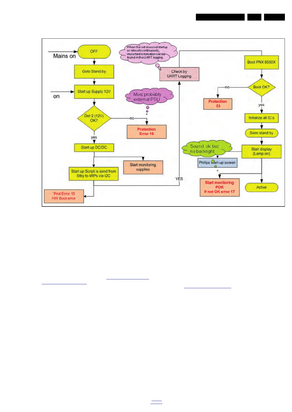
Figure 5-13 SSB start-up
5.8.14 Swapping SSBs in Sundance sets (series xxPFL7xxx)
Earlier sets in the Sundance range have an additional
Temperature sensor board located near the SSB. Later
(service-) SSBs lack the presence of the dedicated connector
on the SSB (no. 1M71).
Upon mounting of such an SSB, remove the entire
Temperature sensor board and set option code “Temp. sensor”
in Option no. 7 to “00”. Refer to table 6-16 Option codes at bit
level (Option 1 - Option 8).
5.9 Software Upgrading
Attention!
Software version numbers for 2011 sets are all defined below
number 0.40.x.x. This might confuse servicers who store
software versions for more than one set and/or platform on the
same storage device (USB stick).
Always check the latest software version on the servicer
website in relation to the actual CTN!!!
5.9.1 Introduction
The set software and security keys are stored in a NAND-
Flash, which is connected to the PNX855xx.
It is possible for the user to upgrade the main software via the
USB port. This allows replacement of a software image in a
stand alone set, without the need of an E-JTAG debugger. A
description on how to upgrade the main software can be found
in the electronic User Manual.
Important: When the NAND-Flash must be replaced, a new
SSB must be ordered, due to the presence of the security keys!
(CI +, MAC address, ...).
Perform the following actions after SSB replacement:
1. Set the correct option codes (see sticker inside the TV).
2. Update the TV software => see the eUM (electronic User
Manual) for instructions.
3. Perform the alignments as described in chapter 6 (section
6.5 Reset of Repaired SSB
).
4. Check in CSM if the CI + key, MAC address.. are valid.
For the correct order number of a new SSB, always refer to the
Spare Parts list!
5.9.2 Main Software Upgrade
The “UpgradeAll.upg” file is only used in the factory.
Automatic Software Upgrade
In “normal” conditions, so when there is no major problem with
the TV, the main software and the default software upgrade
application can be upgraded with the “AUTORUN.UPG”
(FUS part of the one-zip file: e.g. 3104 337 05661 _FUS
_Q555X_ x.x.x.x_prod.zip). This can also be done by the
consumers themselves, but they will have to get their software
from the commercial Philips website or via the Software Update
Assistant in the user menu (see eUM). The “autorun.upg” file
must be placed in the root of the USB stick.
How to upgrade:
1. Copy “AUTORUN.UPG” to the root of the USB stick.
18753_211_100811.eps
100811

Table of Contents

Related product manuals