EasyManua.ls Logo

Ricoh Aficio MP 3350B - Self-Diagnostic Test Flow Chart

Ricoh Aficio MP 3350B
1153 pages
Print Icon
To Next Page IconTo Next Page
To Next Page IconTo Next Page
To Previous Page IconTo Previous Page
To Previous Page IconTo Previous Page
Loading...
Self-Diagnostic Mode
D017/D018/D019/D020 4-36 SM
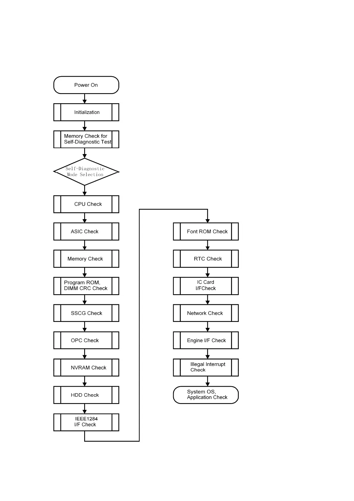
Self-Diagnostic Test Flow Chart

Table of Contents

Related product manuals