EasyManua.ls Logo

ROHS MC9S08QE128 - SPI Baud Rate Generation

Default Icon
345 pages
Print Icon
To Next Page IconTo Next Page
To Next Page IconTo Next Page
To Previous Page IconTo Previous Page
To Previous Page IconTo Previous Page
Loading...
Serial Peripheral Interface (S08SPIV3)
MC9S08QE128 MCU Series Reference Manual, Rev. 2
Freescale Semiconductor 271
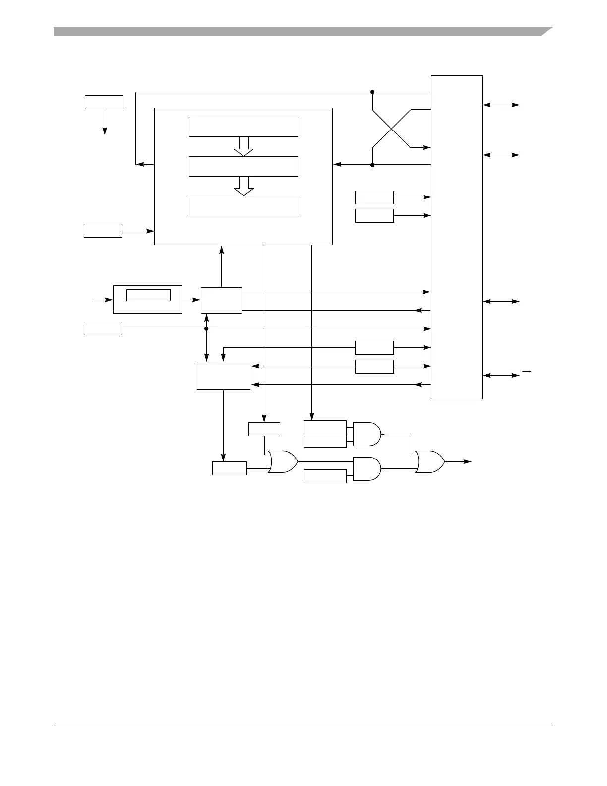
Figure 15-3. SPI Module Block Diagram
15.1.5 SPI Baud Rate Generation
As shown in Figure 15-4, the clock source for the SPI baud rate generator is the bus clock. The three
prescale bits (SPPR2:SPPR1:SPPR0) choose a prescale divisor of 1, 2, 3, 4, 5, 6, 7, or 8. The three rate
select bits (SPR2:SPR1:SPR0) divide the output of the prescaler stage by 2, 4, 8, 16, 32, 64, 128, or 256
to get the internal SPI master mode bit-rate clock.
SPI SHIFT REGISTER
SHIFT
CLOCK
SHIFT
DIRECTION
Rx BUFFER
FULL
Tx BUFFER
EMPTY
SHIFT
OUT
SHIFT
IN
ENABLE
SPI SYSTEM
CLOCK
LOGIC
CLOCK GENERATOR
B
US RATE
CLOCK
MASTER/SLAVE
MODE SELECT
MODE FAULT
DETECTION
MASTER CLOCK
SLAVE CLOCK
SPI
INTERRUPT
REQUEST
PIN CONTROL
M
S
MASTER/
SLAVE
MOSI
(MOMI)
MISO
(SISO)
SPSCK
SS
M
S
S
M
MODF
SPE
LSBFE
MSTR
SPRF
SPTEF
SPTIE
SPIE
MODFEN
SSOE
SPC0
BIDIROE
SPIBR
Tx BUFFER (WRITE SPIxD)
Rx BUFFER (READ SPIxD)

Table of Contents