EasyManua.ls Logo

ROHS MC9S08QE128 - Page 287

Default Icon
345 pages
Print Icon
To Next Page IconTo Next Page
To Next Page IconTo Next Page
To Previous Page IconTo Previous Page
To Previous Page IconTo Previous Page
Loading...
Timer/PWM Module (S08TPMV3)
MC9S08QE128 MCU Series Reference Manual, Rev. 2
Freescale Semiconductor 287
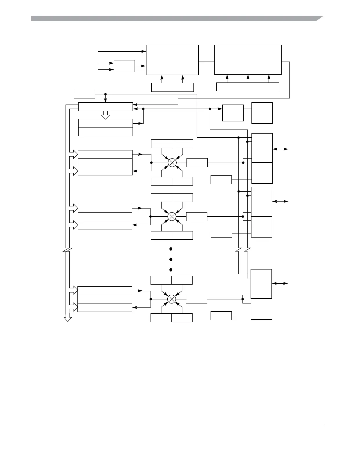
Figure 16-2. TPM Block Diagram
PRESCALE AND SELECT
16-BIT COMPARATOR
PS2:PS1:PS0
TOF
TOIE
INTER-
16-BIT COUNTER
RUPT
LOGIC
16-BIT COMPARATOR
16-BIT LATCH
ELS0B ELS0A
PORT
CHANNEL 0
CH0IE
CH0F
LOGIC
INTER-
RUPT
LOGIC
CPWMS
MS0B MS0A
COUNTER RESET
CLKSB:CLKSA
1, 2, 4, 8, 16, 32, 64,
BUS CLOCK
FIXED SYSTEM CLOCK
EXTERNAL CLOCK
SYNC
16-BIT COMPARATOR
16-BIT LATCH
CHANNEL 1
ELS1B ELS1A
CH1IE
CH1F
INTERNAL BUS
PORT
LOGIC
INTER-
RUPT
LOGIC
MS1B MS1A
16-BIT COMPARATOR
16-BIT LATCH
CHANNEL 7
ELS7B ELS7A
CH7IE
CH7F
PORT
LOGIC
INTER-
RUPT
LOGIC
MS7B MS7A
Up to 8 channels
CLOCK SOURCE
SELECT
OFF, BUS, FIXED
SYSTEM CLOCK, EXT
or 128
TPMxMODH:TPMxMODL
TPMxC0VH:TPMxC0VL
TPMxC1VH:TPMxC1VL
TPMxCH0
TPMxCH1
TPMxC7VH:TPMxC7VL
TPMxCH7

Table of Contents