EasyManua.ls Logo

Roland VR-4HD - Page 45

Roland VR-4HD
52 pages
Print Icon
To Next Page IconTo Next Page
To Next Page IconTo Next Page
To Previous Page IconTo Previous Page
To Previous Page IconTo Previous Page
Loading...
45
Appendices
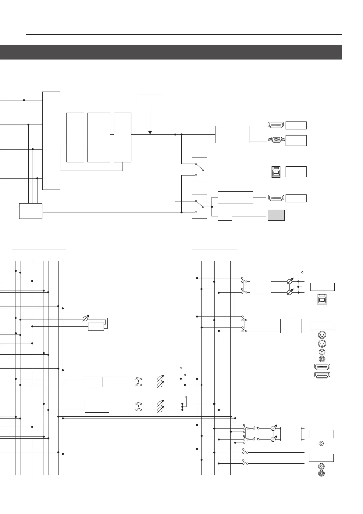
Video
EDID
EDID
EDID
I/P CONV
I/P CONV
I/P CONV
I/P CONV
SCALER
COLOR
CORRECTOR
EDID
FS
FS
FS
FS
FREEZE
FREEZE
FREEZE
FREEZE
MIXER
PinP
SPLIT
QUAD
TRANSITION
VIDEO FX
KEY
1
2
3
4
INPUT
SELECT
MULTI
-VIEW
OUTPUT
FADE
FORMAT
5
1080i
5
720p
5
1080p
I/P CONV
SCALER
COLOR CORRECTOR
I/P CONV
COLOR CORRECTOR
Built-In Monitor
INPUT 4
OSD
HDMI
Composite
INPUT 3 HDMI
INPUT 2 HDMI
INPUT 1 HDMI
RGB/
COMPONET
HDMI OUT
PVW OUT
RGB/
COMPONET
USB
STREAMING
up to WUXGA
Audio
MAIN
L R
AUX
L R L R
SOLO
+48V
L
R
INPUT BUS
REVERB
RVB SEND
PHANTOM
MUTE
MUTE
PAN
PAN
PAN
SOLO
SOLO
USB LEVEL
MAIN LEVEL
LEVEL
(OUTPUT FADE)
AUX LEVEL
LEVEL
MUTE
SOLO
LEVEL
LEVEL
REVERB
REVERB
L R M
MAIN
L
R
AUX SOLO
L
R
SIG/PEAK
D.GAIN
AUTO
MIXING
LEVEL
(FOLLOW)
AUX SEND
AUX SEND
RVB SEND
AUX SEND
RVB SEND
MUTE
MUTE
MUTE
OUTPUT BUS
CH 1–4
CH 5/6, 7/8
HDMI 1/2/3/4
USB FROM PC
SIG/PEAK
SIG/PEAK
3Band
EQ
3Band
EQ
MULTI-BAND
COMP
AUTO
MIXING
3Band
EQ
3Band
EQ
GATE DELAY
DELAY
GAIN
D.GAIN
D.GAIN LEVEL
(FOLLOW)
ECHO
CANCELLER
COMP
DELAY
LEVEL
(FOLLOW)
AUX DELAY
USB DELAY
LIMITER
LIMITER
USB OUT
AUX OUTAUX OUTAUX OUTMAIN OUT
AUX OUT
AUX OUTAUX OUTAUX OUTPHONES OUT
HPF
18 dB/oct

Table of Contents

Other manuals for Roland VR-4HD

Related product manuals