EasyManua.ls Logo

Sam4s ER-5100 - Page 32

Sam4s ER-5100
92 pages
Print Icon
To Next Page IconTo Next Page
To Next Page IconTo Next Page
To Previous Page IconTo Previous Page
To Previous Page IconTo Previous Page
Loading...
31
B. PROGRAMMING
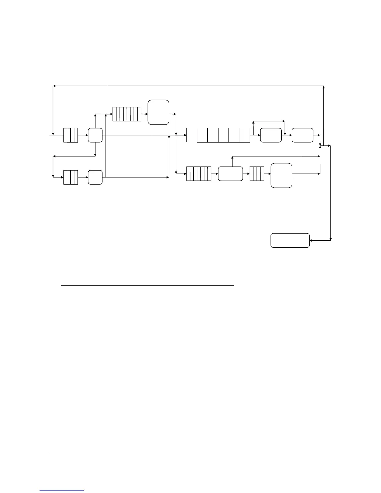
A zero amount entry for open PLU will set the HALO ( High Amount Lock Out ) at the maximum
seven digits ( 99999.99 ) for standard PLU, and five digits ( 99.999 ) for gallonage PLU.
Zero preset PLUs are allowed.
(0 ~ 99999999)
PLU CODE
STATUS
From PLU NO. Linked Dept.
Only When resetting
PLU CODE to 0.
To PLU NO. PRESET PRICE ACTIVITY
OR HALO COUNTER
( 0 ~ 9999 )
EXIT
NOTE : From PLU NO. ( 1 ~ 1000 )
To PLU NO. ( 1 ~ 1000 )
N2
N1
N3 N4 N5 N6
PRICE
INQ.
DEPTPLU LEVEL
RECD
ACCT
X/TIME
PLU
CASH/TEND

Table of Contents

Other manuals for Sam4s ER-5100

Related product manuals