EasyManua.ls Logo

Samsung HT-E6730W - Security, General, and Support Settings

Samsung HT-E6730W
106 pages
Print Icon
To Next Page IconTo Next Page
To Next Page IconTo Next Page
To Previous Page IconTo Previous Page
To Previous Page IconTo Previous Page
Loading...
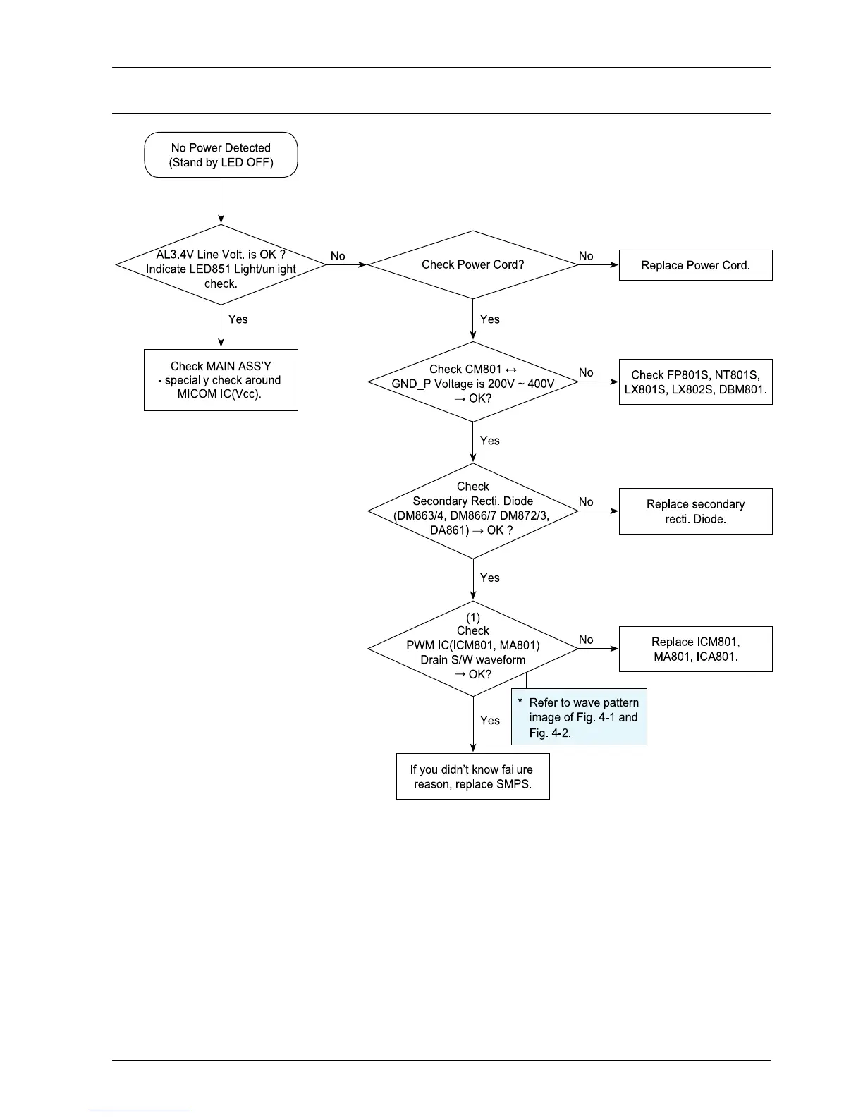
4.Troubleshooting
4.1.1.NoPower
No P ower Dete cted
(Sta nd by LED OFF)
Yes
No
Check MAIN ASS Y
- sp e cially check around
MICOM IC(Vcc).
Repla ce P ower Cord.
AL3.4V Line Volt. is OK ?
Indicate LED851 Light/unlight
che ck.
Check Po wer Cord?
Yes
Check CM801
GND_P Voltage is 200V ~ 400V
OK?
Check
Se conda ry Re cti. Diode
(DM863/4, DM866/7 DM872/3,
DA861) OK ?
If you didnt know fa ilure
rea so n, re pla ce SMPS .
No
Check FP801S , NT801S,
LX801S, LX802S , DBM801.
Repla ce s econda ry
recti. Diode .
Repla ce ICM801,
MA801, ICA801.
Che ck
(1)
PW M IC(ICM801, MA801)
Dra in S/W wa ve form
OK?
No
No
No
Yes
Yes
Yes
* Refe r to wa ve patte rn
ima ge of Fig. 4-1 a nd
Fig. 4-2.
Copyright©1995-2012SAMSUNG.Allrightsreserved.4-2

Table of Contents

Other manuals for Samsung HT-E6730W

Related product manuals