EasyManua.ls Logo

Samsung HT-E6730W - File Upload, Playlist Management, and Group Playback

Samsung HT-E6730W
106 pages
Print Icon
To Next Page IconTo Next Page
To Next Page IconTo Next Page
To Previous Page IconTo Previous Page
To Previous Page IconTo Previous Page
Loading...
4.Troubleshooting
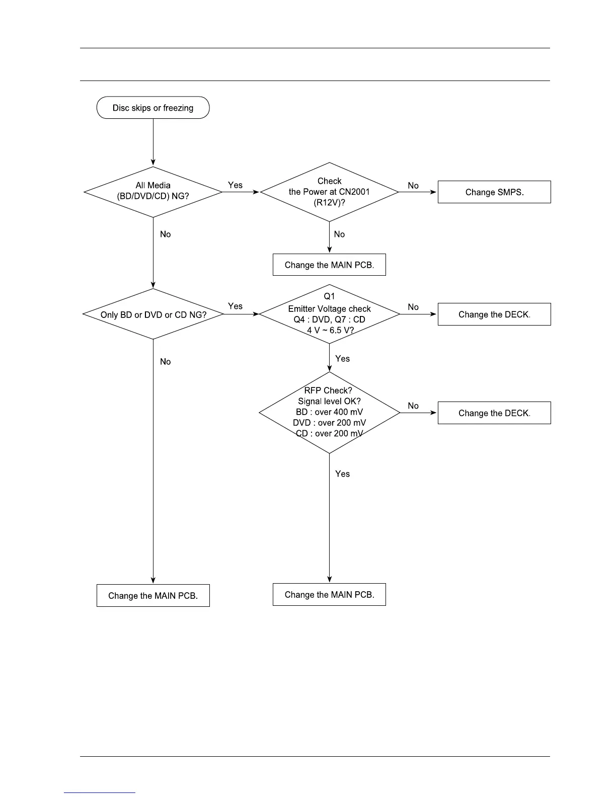
4.1.9.Discskipsorfreezing
Dis c skips o r free zing
Cha nge the MAIN PCB.
Cha nge the MAIN PCB.
Cha nge SMPS .
Cha nge the DECK.
Yes
Cha nge the DECK.
All Media
(BD/DVD/CD) NG?
Only BD or D VD or CD NG?
Q1
Emitter Voltage c heck
Q4 : DVD, Q7 : CD
4 V ~ 6.5 V?
Che ck
the Po we r a t CN20 01
(R12V)?
No
RFP Che ck?
Signa l level OK?
BD : ove r 400 mV
DVD : ove r 200 mV
CD : ove r 200 mV
Yes
Yes
Yes
No
No
No
No
Cha nge the MAIN PCB.
No
Copyright©1995-2012SAMSUNG.Allrightsreserved.4-20

Table of Contents

Other manuals for Samsung HT-E6730W

Related product manuals