EasyManua.ls Logo

Samsung HT-E6730W - Wi-Fi Direct Connection Methods; Soft AP and AllShare Settings

Samsung HT-E6730W
106 pages
Print Icon
To Next Page IconTo Next Page
To Next Page IconTo Next Page
To Previous Page IconTo Previous Page
To Previous Page IconTo Previous Page
Loading...
4.Troubleshooting
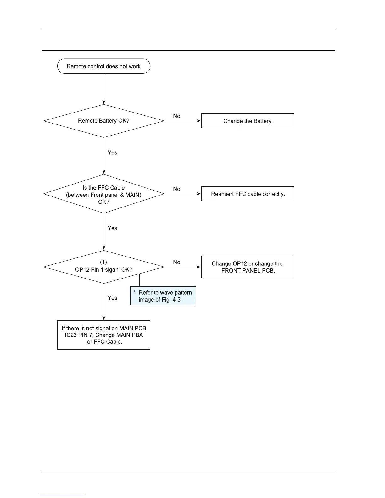
4.1.4.Remotedoesn’twork
Cha nge the Batte ry.
No
No
Re -inse rt FFC cable corre ctly.
No
Cha nge OP 12 or cha nge the
FRONT PANEL PCB.
Yes
Yes
Yes
Re mote Ba ttery OK?
(1)
OP 12 Pin 1 s iga nl OK?
Re mote co ntrol does not work
If the re is not signal on MAIN PCB
IC23 P IN 7, Change MAIN PBA
or FFC Ca ble .
Is the FFC Ca ble
(be twee n Front panel & MAIN)
OK?
* Re fe r to wave patte rn
ima ge of Fig. 4-3.
4-7Copyright©1995-2012SAMSUNG.Allrightsreserved.

Table of Contents

Other manuals for Samsung HT-E6730W

Related product manuals