EasyManua.ls Logo

Samsung HT-E6730W - Pwm Variable Fan

Samsung HT-E6730W
106 pages
Print Icon
To Next Page IconTo Next Page
To Next Page IconTo Next Page
To Previous Page IconTo Previous Page
To Previous Page IconTo Previous Page
Loading...
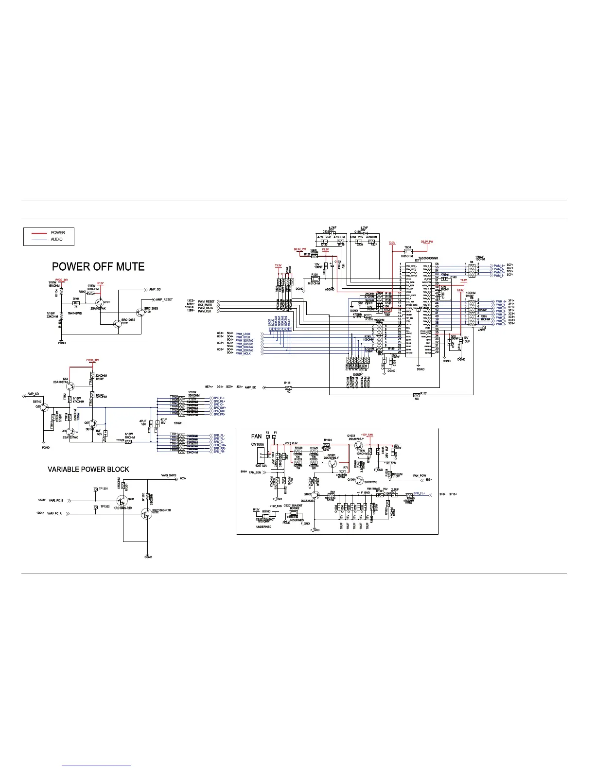
6.SchematicDiagram
6.3.PWMVARIABLEFAN
VARIABLE P OWER BLOCK
FAN
VOLT 10.9 V
P OWER OFF MUTE
1KOHM
1/16W
TTC6
TTC5
TTR13
TTR14
33KO HM
+12V_FA N
10U F
10U F
10U F
10U F
R1 022
R1 023
47 KOHM
1/1 0W
2.2UF
100NF
35
18
10V
10 0OHM
R1 035
MCLK
S DATA3
S DATA2
S DATA1
S DATA0
BCLK
LRCK
P WM_CLK
P WM_DATA
12B 3<>
SRC1203S
5C4>
5C4>
P WM_S DATA3
P WM_MCLK
R1 16
NC
47KOHM
47KOHM
47KOHM
P WM_2-
P WM_2+
P WM_3-
P WM_1+
P WM_1-
3C 1<
3C 1<
3C 1<
3C 1<
3F 1<
P WM_3+
3F 1<
P WM_4-
P WM_4+
3F 1<
3F 1<
10O HM
P WM_5-
P WM_5+
P WM_6-
P WM_6+
3C 7<
3C 7<
3C 7<
3C 7<
P WM_S DATA1
P WM_S DATA2
P WM_S DATA0
P WM_LRCK
P WM_BCLK
5C4>
8C3<
5C4>8C3<
5C4>
5C4>8B3<
5C4>8B3<
S PK_F L+
3F 10<3F 6>
SPK _F R-
SPK _R R-
SPK _SW -
SPK _C -
SPK _F L-
SPK _R L-
S PK_FR +
S PK_RR+
S PK_S W+
S PK_FL+
S PK_C+
S PK_RL+
T3.3V
T3.3V
P3.3V
T3.3V
R1 37
1O HM
R1 27
D3.3 V_PW
T3.3V
D3.3 V_PW
+12 V_FAN
2S A1 979S-Y
PVDD_34V
R1 2V
PVDD_34V
AMP_S D
VARI_P C_B
VARI_P C_A
VARI_S MPS
AMP_S D
AMP_RES ET
EXT_MUTE
P WM_RES ET
FAN_P OW
12C4>
12C4>
P GND
1/16W
22KOHM
TTR18
2SA1037AK
Q56
1/16W
22KOHM
TTR19
SBT42
Q55
2SA1037AK
Q54
47KO HM
1/16W
TTR2
DGND
TP1202
TP1201
KRC106S- RTK
Q201
KRC106S-R TK
Q202
51KOHM
R1201
33KO HM
R1202
4C3<
SBT42
Q57
1NF
50V
TTC4
TTR20
16V
47UF
22KO HM
1/16W
TTR17
22KO HM
1/16W
TTR1
47UF
16V
1/16W
TTR16
33KO HM
1/16W
TTR15
1/16W
33KO HM
33KO HM
1/16W33KO HM
1/16W
TTR12
33KO HM
1/16W
TTR11
1/16W
33KO HM
TTR30
1/16W
33KO HM
TTR29
1/16W
33KO HM
TTR28
33KO HM
1/16W
TTR27
1/16W
33KO HM
TTR26
33KO HM
1/16W
TTR25
R1 2V
CB2012UA 300T
UNDEFINE D
0.01O HM
BD1001
P GND
F_G ND
F_ GND
F_ GND
0.0 1OHM
CB2 012 UA30 0T
UNDEFINE D
BD10 02
2S C5343S L
Q1 002
10 KOHM
1/1 0W
R6 1
16V10U F
C1 003
16V
C1 004
FAN_SEN
8H6<
5267-02A
CN1006
1
2
1/10W
47KO HM
R73
1/4 W
18 OHM
R1 002
10U F25V
C100 1
10U F
25V
C1 002
F2 F1
3C1>3G1>8B7<> 3C7>
10 OHM
1W
R1 003
1/1 0W
4.7 KOHM
R1 005
10O HM
1W
R1 030
10 OHM
1W
R1 028
10O HM
1W
R1 029
2S A1 979S-Y
Q1 001
47 KOHM
1/1 0W
R7 1
56 OHM
1/2 W
R1 004
R1 30
47KOHM
R1 50
P GND
22KO HM
1/16W
R1103
1N4148 WS
75
D101
1/16W
15KO HM
R1104
47KO HM
1/16W
R1001
2SA1037AK
Q101
Q102
SRC1203S
Q109
AMP_S D
12C2>
8A6<>
12B 3>
47KOHM
R1 23
47KOHM
R1 24
4.7 KOHM
1/1 6W
R1 25
DGND
ASG ND
DGND
4.7 KOHM
1/1 6W
R1 26
47KOHM
R1 15
0.01OHM
R1 28
1/4W
100NF
10V
C1 31
10UF
16V
C1 33
25V47NF
C1 30
4.7NF
50V
C1 32
470O HM
R1 29
16V
C1 032
16V
C1 033
16V
C1 034
F_ GND
1/1 0W
10 0KOHM
75 V
1N4 148 WS
D10 01
50V
C1 007
1/1 0W
47 KOHM
R1 025
S RC1 203 S
Q1 004
1/1 0W
3.3KOHM
R1 020
F_ GND
1/16W
10KO HM
R1 021
1UF25V
C1 005
Q1 003
10 KOHM
1/1 0W
R1 024
+12 V_FAN
100NF
50V
C1 006
8B5 >
DGND
47KOHM
R1 54
R1 55
R1 34
47KOHM
R1 35
47KOHM
R1 36
DGND
10UF
10V
C1 37
NC
R1 17
100NF
50V
C1 38
DGND
TAS5 538DG GR
IC11
1
2
3
4
5
6
7
8
9
10
11
12
13
14
15
16
17
19
20
21
22
23
24
25
26
27
28 29
30
31
32
33
34
36
37
38
39
40
41
42
43
44
45
46
47
48
49
50
51
52
53
54
55
56
MGND1
DGND
DGND
10 0OHM
R1 45
1
3
5
7
2
4
6
8
47O HM
1/16W
R1 49
R1 43
1
3
5
7
2
4
6
8
47O HM
1/16W
10UF
ATC5
220P F
50V
C1 45
100NF
50V
C1 36
1/16W
47O HM
R1 39
18 KOHM
R1 40
2KOHM
R1 38
25V47NF
C1 34
470O HM
4.7NF
50V
C1 35
0.01OHM
TBD1
50V
C1 41
50V
100NF
C1 39
10UF
10V
C1 42
1/16W
R1 05
1
3
5
7
2
4
6
8
VALID
1/16W
10O HM
R8
1
3
5
7
2
4
6
8
100NF
50V
C1 40
1/16W
10O HM
R6
1
3
5
7
2
4
6
8
SDO UT
SC LKO
LRCLKO
TES T
PS VC
/BKND_ERR
DVDD1_CO RE
DVSS 1_CO RE
VALID
PWM_M_1
PWM_P _1
PWM_M_2
PWM_P _2
PWM_M_3
PWM_P _3
PWM_M_4
PWM_P _4
PWM_M_7
PWM_P _7
PWM_M_8
PWM_P _8
AVDD_PWM
AVSS_ PWM
VR_P WM
PWM_M_5
PWM_P _5
PWM_M_6
PWM_P _6
VR_DIG
SDIN4
SDIN3
SDIN2
SDIN1
SC LK
LRCLK
ASEL_E MO2
SC L
SDA
/MUTE
/PDN
/HP_ SEL
/RES ET
EMO1
DVDD2_CO RE
DVSS 2_CO RE
OS C_RE S
MCLK
PWM_HP M_L
AVSS
PLL_FLTM
PWM_HP P_ R
PWM_HP M_R
PWM_HP P_ L
PLL_FLTP
VR_ANA
AVDD
E
B
C
E
B
C
E
B
C
E
B
C
B
C
E
B
C
E
E
B
C
E
B
C
E
B
C
E
B
C
E
B
C
E
B
C
E
B
C
VARIABL
E P OWER BLOCK
FAN
VOLT 10.9 V
P OWER OFF MUTE
1KOHM
1/16W
33KO HM
+12V_FA N
10U F
10U F
10U F
10U F
47 KOHM
1/1 0W
2.2UF
100NF
10V
10 0OHM
SRC1203S
NC
47KOHM
47KOHM
47KOHM
10O HM
T3.3V
T3.3V
P3.3V
T3.3V
1O HM
D3.3 V_PW
T3.3V
D3.3 V_PW
+12 V_FAN
2S A1 979S-Y
PVDD_34V
R1 2V
PVDD_34V
P GND
1/16W
22KOHM
2SA1037AK
1/16W
22KOHM
SBT42
2SA1037AK
47KO HM
1/16W
DGND
KRC106S- RTK
KRC106S-R TK
51KOHM
33KO HM
SBT42
1NF
50V
16V
47UF
22KO HM
1/16W
22KO HM
1/16W
47UF
16V
MHOK33 W61/1
1/16W
1/16W
33KO HM
33KO HM
MHOK33 W61/1
MHOK33 W61/1
1/16W
1/16W
33KO HM
1/16W
33KO HM
1/16W
33KO HM
33KO HM
1/16W
1/16W
33KO HM
33KO HM
1/16W
R1 2V
CB2012UA 300T
UNDEFINE D
0.01O HM
P GND
F_G ND
F_ GND
F_ GND
0.0 1OHM
CB2 012 UA30 0T
UNDEFINE D
2S C5343S L
10 KOHM
1/1 0W
16V10U F
16V
5267-02A
1/10W
47KO HM
1/4 W
18 OHM
V52 FU01
10U F
25V
10 OHM
1W
1/1 0W
4.7 KOHM
10O HM
1W
10 OHM
1W
10O HM
1W
2S A1 979S-Y
47 KOHM
1/1 0W
56 OHM
1/2 W
47KOHM
P GND
22KO HM
1/16 W 1N4148W S
75
1/16W
15KO HM
47KO HM
1/16W
2SA1037AK SRC1203S
47KOHM
47KOHM
4.7 KOHM
1/1 6W
DGND
ASG ND
DGND
4.7 KOHM
1/1 6W
47KOHM
0.01OHM
1/4W
100NF
10V
10UF
16V
FN74 V52
4.7NF
50V
470O HM
16V
16V
16V
F_ GND
1/1 0W
10 0KOHM
75 V
1N4 148 WS
50V
1/1 0W
47 KOHM
S RC1 203 S
1/1 0W
3.3KOHM
F_ GND
1/16W
10KO HM
V52 FU1
10 KOHM
1/1 0W
+12 V_FAN
100NF
50V
DGND
47KOHM
47KOHM
47KOHM
DGND
10UF
10V
NC
100NF
50V
DGND
TAS5 538DG GR
DGND
DGND
10 0OHM
47O HM
1/16W
47O HM
1/16W
10UF
220P F
50V
100NF
50V
1/16W
47O HM
18 KOHM
2KOHM
MHO074FN74 V52
4.7NF
50V
0.01OHM
50V
50V
100NF
10UF
10V
1/16W
1/16W
10O HM
100NF
50V
1/16W
10O HM
TTC6
TTC5
TTR13
TTR14
R1 022
R1 023
R1 035
MCLK
S DATA3
S DATA2
S DATA1
S DATA0
BCLK
LRCK
R1 16
R1 37
R1 27
TTR18
Q56
TTR19
Q55
Q54
TTR2
TP1202
TP1201
Q201
Q202
R1201
R1202
Q57
TTC4
TTR20
TTR17 TTR1
TTR16
TTR15
TTR12
TTR11
TTR30
TTR29
TTR28
TTR27
TTR26
TTR25
BD1001
BD10 02
Q1 002
R6 1
C1 003
C1 004
CN1006
R73
R1 002
C100 1
C1 002
F2 F1
R1 003
R1 005
R1 030
R1 028
R1 029
Q1 001
R7 1
R1 004
R1 30
R1 50
R1103
D101
R1104
R1001
Q101
Q102
Q109
R1 23
R1 24
R1 25
R1 26
R1 15
R1 28
C1 31
C1 33
C1 30
C1 32
R1 29
C1 032
C1 033
C1 034
D10 01
C1 007
R1 025
Q1 004
R1 020
R1 021
C1 005
Q1 003
R1 024
C1 006
R1 54
R1 55
R1 34
R1 35
R1 36
C1 37
R1 17
C1 38
IC11
R1 45
R1 49
R1 43
ATC5
C1 45
C1 36
R1 39
R1 40
R1 38
C1 34
C1 35
TBD1
C1 41
C1 39
C1 42
R1 05
VALID
R8
C1 40
R6
12B 3<>
5C4>
5C4>
3C 1<
3C 1<
3C 1<
3C 1<
3F 1<
3F 1<
3F 1<
3F 1<
3C 7<
3C 7<
3C 7<
3C 7<
5C4>
8C3<
5C4>8C3<
5C4>
5C4>8B3<
5C4>8B3<
3F 10<3F 6>
12C4>
12C4>
4C3<
8H6<
3C1>3G1>8B7<> 3C7>
12C2>
8A6<>
12B 3>
8B5 >
P WM_CLK
P WM_DATA
P WM_S DATA3
P WM_MCLK
P WM_2-
P WM_2+
P WM_3-
P WM_1+
P WM_1-
P WM_3+
P WM_4-
P WM_4+
P WM_5-
P WM_5+
P WM_6-
P WM_6+
P WM_S DATA1
P WM_S DATA2
P WM_S DATA0
P WM_LRCK
P WM_BCLK
S PK_F L+
SPK _F R-
SPK _R R-
SPK _SW -
SPK _C -
SPK _F L-
SPK _R L-
S PK_FR +
S PK_RR+
S PK_S W+
S PK_FL+
S PK_C+
S PK_RL+
AMP_S D
VARI_P C_B
VARI_P C_A
VARI_S MPS
AMP_S D
AMP_RES ET
EXT_MUTE
P WM_RES ET
FAN_P OW
FAN_S EN
AMP_S D
35
18
1
2
1
2
3
4
5
6
7
8
9
10
11
12
13
14
15
16
17
19
20
21
22
23
24
25
26
27
28 29
30
31
32
33
34
36
37
38
39
40
41
42
43
44
45
46
47
48
49
50
51
52
53
54
55
56
MGND1
1
3
5
7
2
4
6
8
1
3
5
7
2
4
6
8
1
3
5
7
2
4
6
8
1
3
5
7
2
4
6
8
1
3
5
7
2
4
6
8
SDO UT
SC LKO
LRCLKO
TES T
PS VC
/BKND_ERR
DVDD1_CO RE
DVSS 1_CO RE
VALID
PWM_M_1
PWM_P _1
PWM_M_2
PWM_P _2
PWM_M_3
PWM_P _3
PWM_M_4
PWM_P _4
PWM_M_7
PWM_P _7
PWM_M_8
PWM_P _8
AVDD_PWM
AVSS_ PWM
VR_P WM
PWM_M_5
PWM_P _5
PWM_M_6
PWM_P _6
VR_DIG
SDIN4
SDIN3
SDIN2
SDIN1
SC LK
LRCLK
ASEL_E MO2
SC L
SDA
/MUTE
/PDN
/HP_ SEL
/RES ET
EMO1
DVDD2_CO RE
DVSS 2_CO RE
OS C_RE S
MCLK
PWM_HP M_L
AVSS
PLL_FLTM
PWM_HP P_ R
PWM_HP M_R
PWM_HP P_ L
PLL_FLTP
VR_ANA
AVDD
E
B
C
E
B
C
E
B
C
E
B
C
B
C
E
B
C
E
E
B
C
E
B
C
E
B
C
E
B
C
E
B
C
E
B
C
E
B
C
POWER
AUDIO
6-4Copyright©1995-2012SAMSUNG.Allrightsreserved.

Table of Contents

Other manuals for Samsung HT-E6730W

Related product manuals