EasyManua.ls Logo

Samsung HT-E6730W - Playing Content from PC;DLNA Device; Controlling PC Content Playback via Smart Phone

Samsung HT-E6730W
106 pages
Print Icon
To Next Page IconTo Next Page
To Next Page IconTo Next Page
To Previous Page IconTo Previous Page
To Previous Page IconTo Previous Page
Loading...
4.Troubleshooting
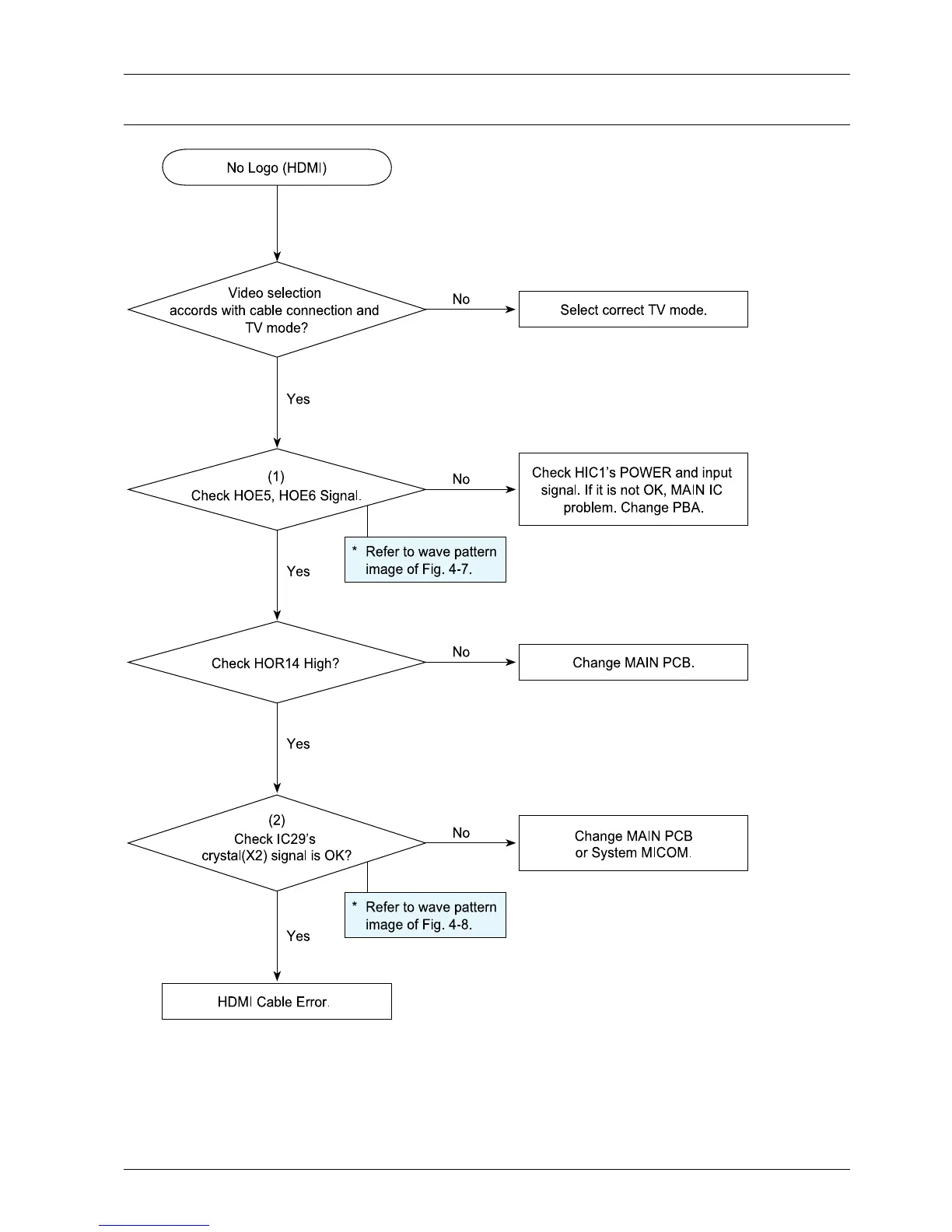
4.1.7.NoLogo(HDMI)
S e le ct corre ct TV mode .
No
No
Che ck HIC1s POWER and input
signa l. If it is not OK, MAIN IC
proble m. Cha nge PBA.
No
Cha nge MAIN PCB.
Yes
Yes
Yes
(1)
Che ck HOE5, HOE6 Signa l.
Vide o se le ction
accords with ca ble conne ction and
TV mode ?
Che ck HOR14 High?
No Logo (HDMI)
HDMI Ca ble Error.
No
Cha nge MAIN PCB
or Syst em MICOM.
(2)
Che ck IC29s
cryst al(X2) signa l is OK?
Yes
* Re fer to wave patte rn
ima ge of Fig. 4-7.
* Re fer to wave patte rn
ima ge of Fig. 4-8.
Copyright©1995-2012SAMSUNG.Allrightsreserved.4-14

Table of Contents

Other manuals for Samsung HT-E6730W

Related product manuals