EasyManua.ls Logo

Samsung HT-E6730W - Software Upgrade Methods (Disc, Downloaded, Standby)

Samsung HT-E6730W
106 pages
Print Icon
To Next Page IconTo Next Page
To Next Page IconTo Next Page
To Previous Page IconTo Previous Page
To Previous Page IconTo Previous Page
Loading...
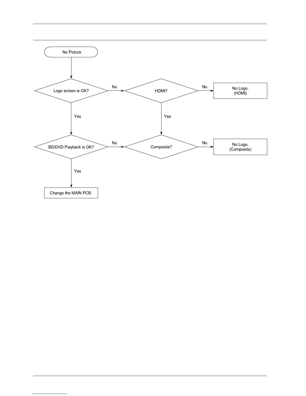
4.Troubleshooting
4.1.5.NoScreen
No
No
No
No
No Logo.
(Composite)
No Logo.
(HDMI)
Yes Yes
Yes
BD/DVD Playba ck is OK?
Logo scre en is OK?
HDMI?
No P icture
Change the MAIN P CB.
Composite?
4-9Copyright©1995-2012SAMSUNG.Allrightsreserved.

Table of Contents

Other manuals for Samsung HT-E6730W

Related product manuals