EasyManua.ls Logo

Samsung HT-E6730W - Controlling Music Playback

Samsung HT-E6730W
106 pages
Print Icon
To Next Page IconTo Next Page
To Next Page IconTo Next Page
To Previous Page IconTo Previous Page
To Previous Page IconTo Previous Page
Loading...
4.Troubleshooting
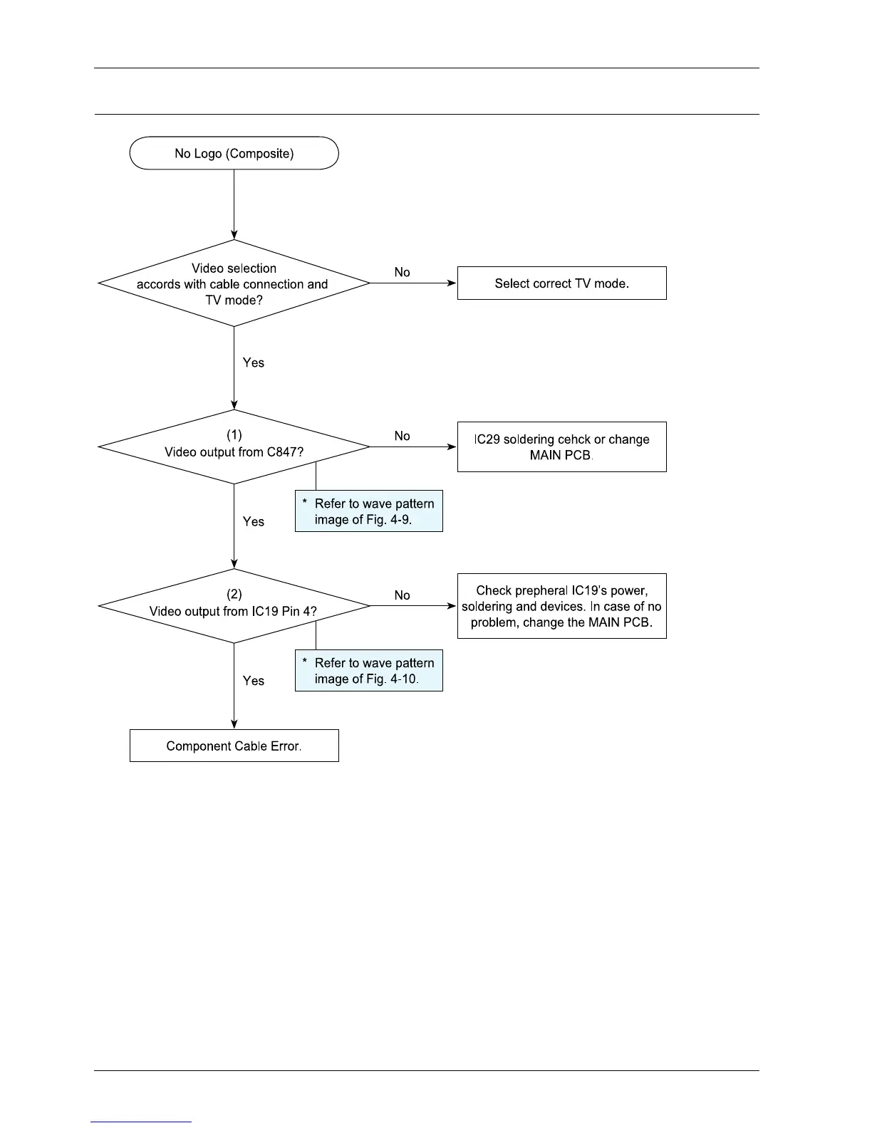
4.1.8.NoLogo(Composite)
S e le ct corre ct TV mode .
No
No
No
Che ck pre phe ral IC19s power,
so lde ring and devices. In ca se of no
problem, cha nge the MAIN P CB.
Yes
Yes
Yes
(1)
Vide o output from C847?
Vide o se le ction
accords with ca ble conne ction and
TV mode ?
(2)
Vide o output from IC19 Pin 4?
No Logo (Composite )
Compone nt Cable Error.
IC29 s olde ring ce hck or change
MAIN PCB.
* Refer to wave patte rn
ima ge of Fig. 4-9.
* Refer to wave patte rn
ima ge of Fig. 4-10.
4-17Copyright©1995-2012SAMSUNG.Allrightsreserved.

Table of Contents

Other manuals for Samsung HT-E6730W

Related product manuals