EasyManua.ls Logo

Samsung HT-E6730W - Media Play; AllShare Play Screen and My List Items; Playing Video, Photo, or Music Content

Samsung HT-E6730W
106 pages
Print Icon
To Next Page IconTo Next Page
To Next Page IconTo Next Page
To Previous Page IconTo Previous Page
To Previous Page IconTo Previous Page
Loading...
4.Troubleshooting
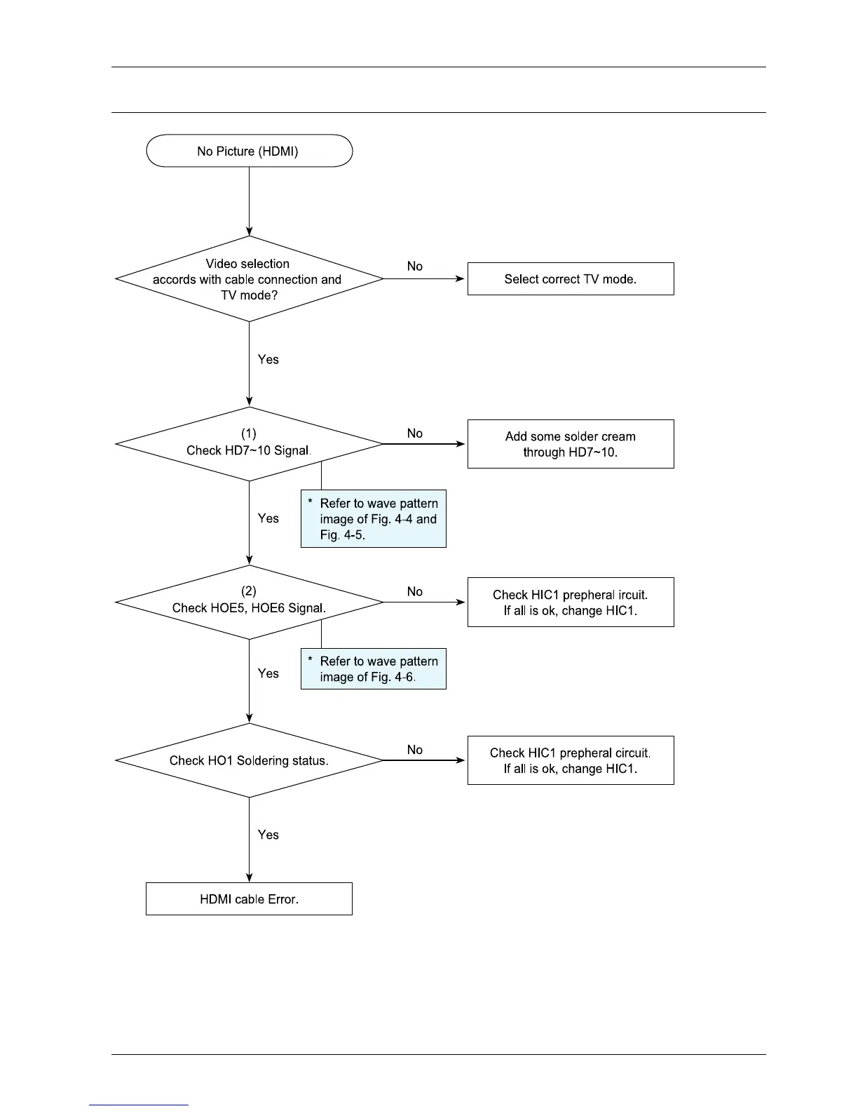
4.1.6.NoPicture(HDMI)
S e le ct corre ct TV mode .
No
No
Add so me s olde r cre a m
through HD7~10.
No
Che ck HIC1 prepheral ircuit.
If a ll is ok, cha nge HIC1.
Yes
Yes
Yes
Yes
(1)
Che ck HD7~10 Signal.
Vide o se le ction
accords with cable conne ction a nd
TV mode ?
(2)
Che ck HOE5, HOE6 Signa l.
No Picture (HDMI)
HDMI ca ble Error.
No
Che ck HIC1 prepheral circu it.
If a ll is ok, cha nge HIC1.
Che ck HO1 Soldering sta tus.
* Refer to wave patte rn
ima ge of Fig. 4-6.
* Refer to wave patte rn
ima ge of Fig. 4-4 and
Fig. 4-5.
Copyright©1995-2012SAMSUNG.Allrightsreserved.4-10

Table of Contents

Other manuals for Samsung HT-E6730W

Related product manuals