EasyManua.ls Logo

Samsung HT-E6730W - WPS(PBC) Wireless Network Setup; Wi-Fi Direct Connection

Samsung HT-E6730W
106 pages
Print Icon
To Next Page IconTo Next Page
To Next Page IconTo Next Page
To Previous Page IconTo Previous Page
To Previous Page IconTo Previous Page
Loading...
4.Troubleshooting
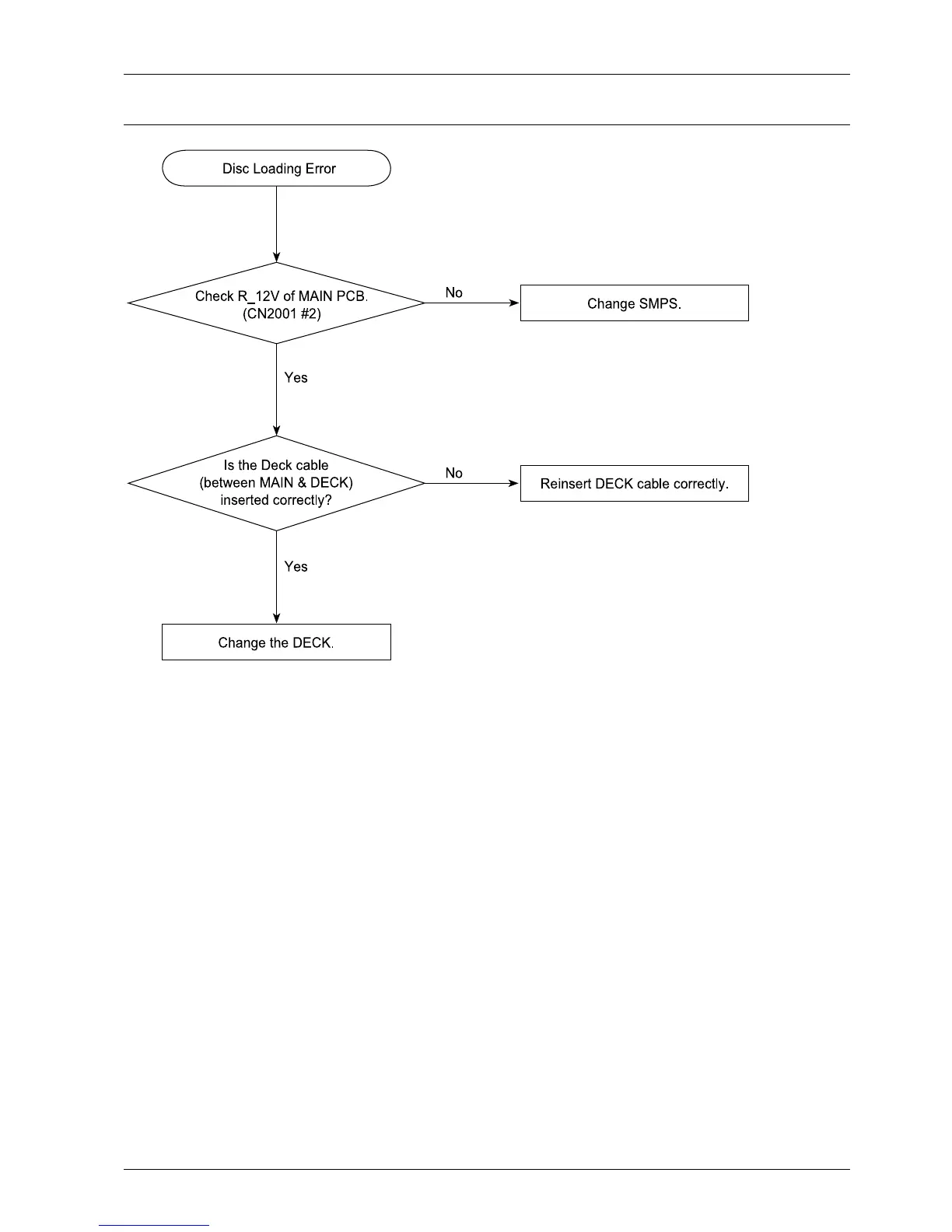
4.1.3.DiscLoadingError
Cha nge S MP S.
No
No
Re ins ert DECK cable corre ctly.
Yes
Is the De ck ca ble
(be twee n MAIN & DECK)
ins erted corre ctly?
Che ck R_12V of MAIN P CB.
(CN2001 #2)
Dis c Loa ding Error
Yes
Cha nge the DEC K.
Copyright©1995-2012SAMSUNG.Allrightsreserved.4-6

Table of Contents

Other manuals for Samsung HT-E6730W

Related product manuals