EasyManua.ls Logo

Samsung HT-E6730W - Advanced Audio Modes and 3 D Sound

Samsung HT-E6730W
106 pages
Print Icon
To Next Page IconTo Next Page
To Next Page IconTo Next Page
To Previous Page IconTo Previous Page
To Previous Page IconTo Previous Page
Loading...
4.Troubleshooting
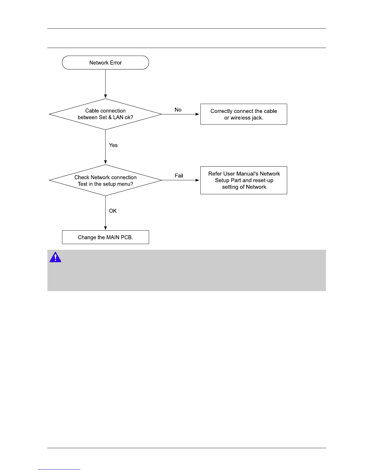
4.1.11.NetworkError
Corre ctly conne ct the cable
or wirele ss jack.
Fa il
No
Refer User Manual 's Network
Setup Part and re se t-up
setting of Net work.
Ye s
OK
Che ck Ne twork conne ction
Te st in the setup menu?
Ca ble connection
be twee n Se t & LAN ok?
Network Error
Cha nge the MAIN PCB.
NOTE
TheconnectionbetweenLANandSETisdirect.SothereisnoneedtocheckH/Wifthereisnetworkproblem.
Ifitis,theproblemisMAINCHIP(IC1)'sBGAsolderingproblem.
Itmustbechangedtoanewboard.
Copyright©1995-2012SAMSUNG.Allrightsreserved.4-22

Table of Contents

Other manuals for Samsung HT-E6730W

Related product manuals