EasyManua.ls Logo

SCOTT Protege SG - Typical Quick Reference; Power-Up Sequence Flow Chart

SCOTT Protege SG
80 pages
Print Icon
To Next Page IconTo Next Page
To Next Page IconTo Next Page
To Previous Page IconTo Previous Page
To Previous Page IconTo Previous Page
Loading...
2 CHAPTER 1: QUICK REFERENCE
087-0065 REV B SCOTT SAFETY
Typical Quick
Reference
This section provides a brief amount of information for a typical quick reference.
Warning: This section is not a substitute for reading the entire User Guide. All
individuals who have or will have responsibility of using or servicing the device must
read and understand the contents of the User Guide prior to operation. Failure to do
so may result in serious injury or death.
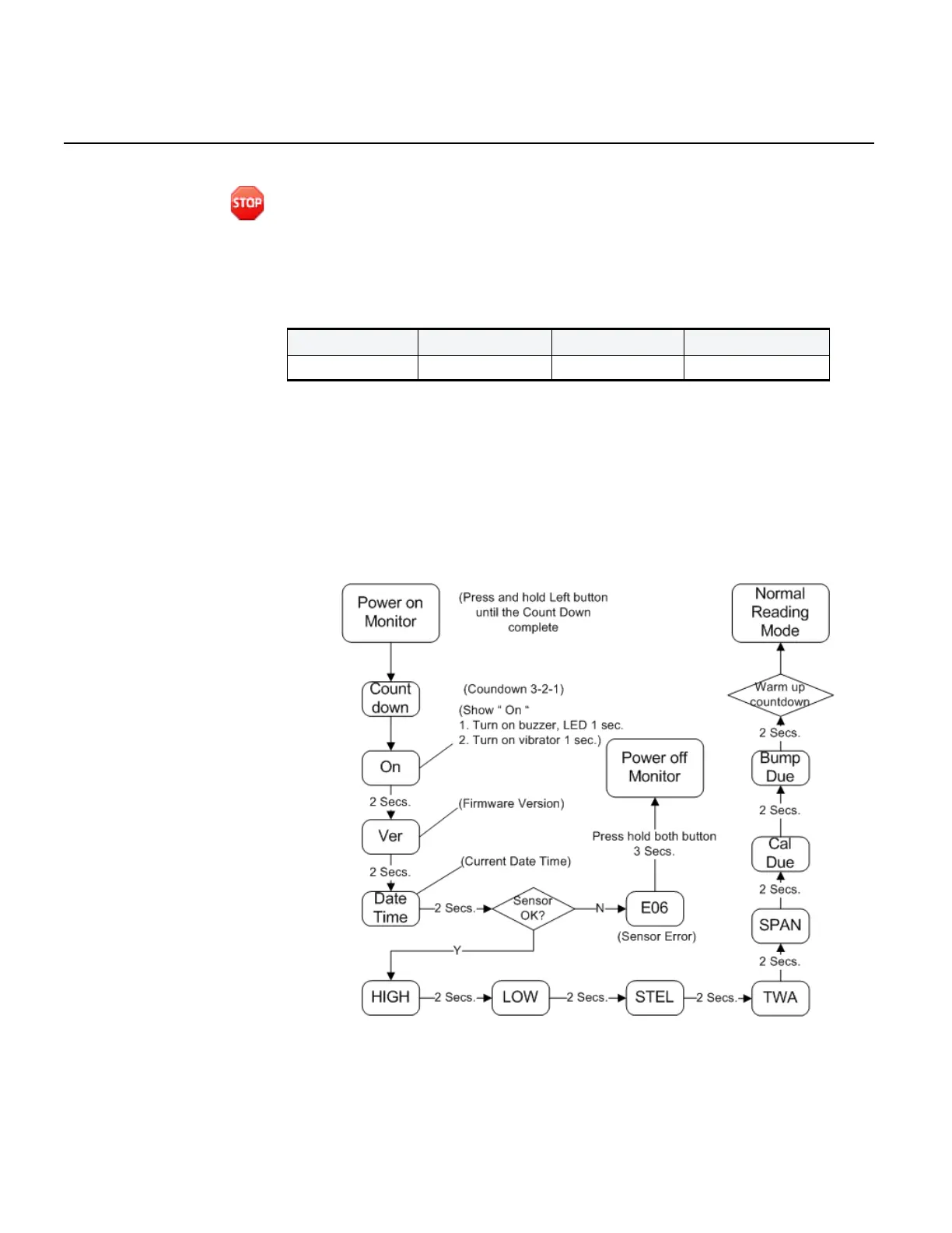
Power-Up Sequence
Flow Chart
The following flow charts provides a quick reference of the Protégé Single Gas
monitors power up sequence. See “Pushbuttons” on page 23 and “Power-Up
Sequence” on page 24 for the detailed actions.
Refer to Table 6 for the operation button shown in the flow chart below.
Table 6 Button Indications in Quick Reference
DESCRIPTION ABBREVIATION DESCRIPTION ABBREVIATION
Left Hand Button LHB Right Hand Button RHB

Table of Contents