EasyManua.ls Logo

Sony HCD-GNZ8D - 7-26. Schematic Diagram - Jack Section; Jack Section Schematic

Sony HCD-GNZ8D
108 pages
Print Icon
To Next Page IconTo Next Page
To Next Page IconTo Next Page
To Previous Page IconTo Previous Page
To Previous Page IconTo Previous Page
Loading...
61 61
HCD-GNZ7D/GNZ8D/GNZ9D
HCD-GNZ7D/GNZ8D/GNZ9D
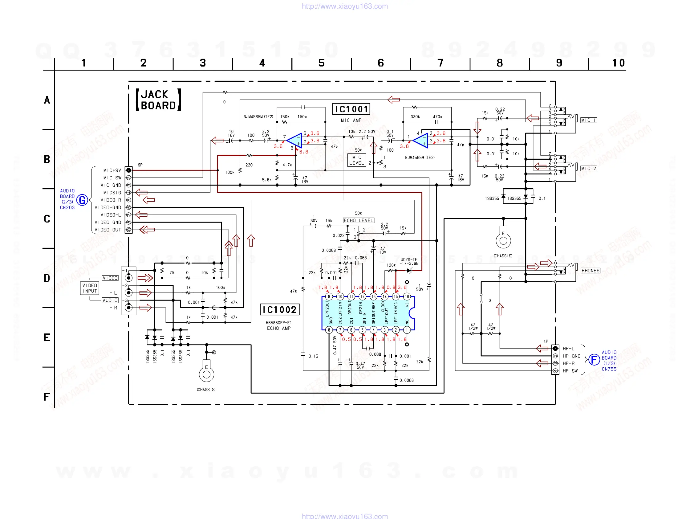
7-26. SCHEMATIC DIAGRAM — JACK SECTION —
IC1001(2/2)
R1008
RV1001
R1012
R1007
C1013
C1010
IC1001(1/2)
R1014 C1011
R1015 C1014
R1030
R1024
J1001
C1015
R1016
J1002
J1003
EP1001
C1005C1004
R1026
R1029
C1029
RV1002
C1020
TP1002
TP1001
R1001
FB1002
FB1004FB1003
R1032R1031
J1004
JW1001
JW1013
NO1002
C1026
NO1001
C1003
R1005R1000
R1002
C1002
C1001
FB1001
R1004
R1003
R1021
R1023 C1022
C1023
C1028
C1019
R1022
R1028
C1031
R1027
C1025
C1030
C1024
C1007
R1009
R1010
R1006
R1013
C1008
C1006R1011
R1018C1017
C1016 R1017
C1036D1005 D1006
C1012
C1021
C1027
D1007
R1025
D1001
C1034
D1002
D1004
D1003
C1035
C1009
EPT1002
EPT1001
C1018
IC1002
JR1000
(Page 51)
(Page 50)
w
w
w
.
x
i
a
o
y
u
1
6
3
.
c
o
m
Q
Q
3
7
6
3
1
5
1
5
0
9
9
2
8
9
4
2
9
8
T
E
L
1
3
9
4
2
2
9
6
5
1
3
9
9
2
8
9
4
2
9
8
0
5
1
5
1
3
6
7
3
Q
Q
TEL 13942296513 QQ 376315150 892498299
TEL 13942296513 QQ 376315150 892498299
http://www.xiaoyu163.com
http://www.xiaoyu163.com

Table of Contents

Related product manuals