EasyManua.ls Logo

Sony RMT-D147P - Page 77

Sony RMT-D147P
125 pages
Print Icon
To Next Page IconTo Next Page
To Next Page IconTo Next Page
To Previous Page IconTo Previous Page
To Previous Page IconTo Previous Page
Loading...
DVP-NS705V/NS755V/NS905V/NS915V
4-66 E4-65
SWITCHING REGULATOR
HS12S1F
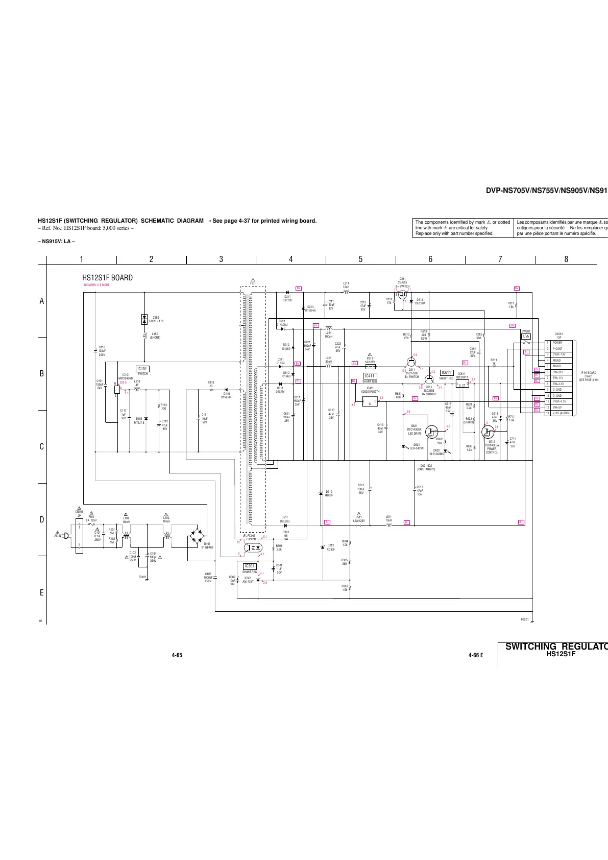
HS12S1F (SWITCHING REGULATOR) SCHEMATIC DIAGRAM See page 4-37 for printed wiring board.
– Ref. No.: HS12S1F board; 5,000 series –
– NS915V: LA –
The components identified by mark 0 or dotted
line with mark 0 are critical for safety.
Replace only with part number specified.
Les composants identifiés par une marque 0 sont
critiques pour la sécurité. Ne les remplacer que
par une pièce portant le numéro spécifié.
B+
B+
B+B+
B+
B+
B+
B+
B+
B+
B+
B+
B+
B+
B+
B+
B+
B–
B–
B–
B–
11
1
3.4
3.4
4.2
3.6
0
2.6
3.4
3.5
3.5
3.5
5.1
5.9
5.2
11
2.5
1.5
13
0
4.1
4.1
5.1
303.5
NO MARK: E-E MODE
1
2
3
4
5
6
7
8
9
10
11
12
13
POWER
P-CONT
EVER–13V
MGND
MGND
SW+11V
SW+11V
SW+3.3V
D_GND
D_GND
EVER+3.3V
SW+5V
+11V (AUDIO)
CN201
13P
C711
47uF
35V
C614
47uF
35V
C314
22uF
50V
FG201
+
+
R711
1.8k
Q712
DTC143ESA
POWER
CONTROL
Q621
DTC143ESA
Q611
2SC2655
B+ SWITCH
Q311
2SD1768S
B+ SWITCH
R211
1.5k
R622
120
R631
2.2k
R622
(SHORT)
R633
1.2k
D622
SLR-343MC
D621
SLR-343VC
D621,622
(ON/STANDBY)
LED DRIVE
R621
680
R311
1k
P311
1A/125V
R213
680
R613
220
1/2W
R313
270
R212
47k
Q211
2SJ525
B+ SWITCH
C413
47uF
35V
C613
47uF
35V
O
O
I
G
CT
I
G
+
+
+
C513
47uF
35V
C511
100uF
35V
+ +
+
C213
47uF
35V
+
C211
150uF
35V
+
IC411
XC6201P352TH
IC611
PQ12RF11
D611
D2S4M
D311
D1NS4
D211
S3L20U
D213
D1NS4/6
D313
1SS270A
C223
47uF
35V
+
L511
10uH
L211
10uH
C313
47uF
35V
+
C611
330uF
35V
+
C111
10uF
50V
C103
100pF
250V
+
+
C311
150uF
35V
+
L221
100uH
D212
RD33F
L311
39uH
C221
100uF
35V
+
R303
2.2k
PC101
TLP421F
R305
390
R304
1.2k
R306
1.5k
C301
1uF
50V
C302
10uF
50V
+
C112
47uF
35V
+
IC301
AN1431T
T101
D110
D1NL20U
D103
MTZJ7.5
C117
1uF
50V
C104
100pF
250V
FG101
C151
150pF
2kV
R110
10
R113
100
L110
45
IC101
MIP2E4DMY
SWITCH
D101
S1WBA60
L101
18mH
SW201
C107
1000pF
250V
R101
1M
R102
1M
AC IN
C110
120uF
200V
F101
2A 125V
HS12S1F BOARD
1
A
B
C
D
E
2 3 4 5 6 7 8
D221
D1NL20U
D312
D1N60
D612
D1N60
D511
D2L20U
R301
68
+
05
IC411
SHUNT REG
IC101
IC611
SHUNT REG
IC301
SHUNT REG
P511
1.5A/125V
L102
18mH
IF-94 BOARD
CN401
(SEE PAGE 4-49)
S
1
2
S
C
D
CN101
2P
D212
RD33F
Z150
ST020 - 170
L150
(SHORT)
C101
0.1uF
250V
I/
All manuals and user guides at all-guides.com

Table of Contents

Related product manuals