EasyManua.ls Logo

Texas Instruments LDC1101EVM - USB Connection Schematic

Texas Instruments LDC1101EVM
44 pages
Print Icon
To Next Page IconTo Next Page
To Next Page IconTo Next Page
To Previous Page IconTo Previous Page
To Previous Page IconTo Previous Page
Loading...
www.ti.com
EVM FW Protocol
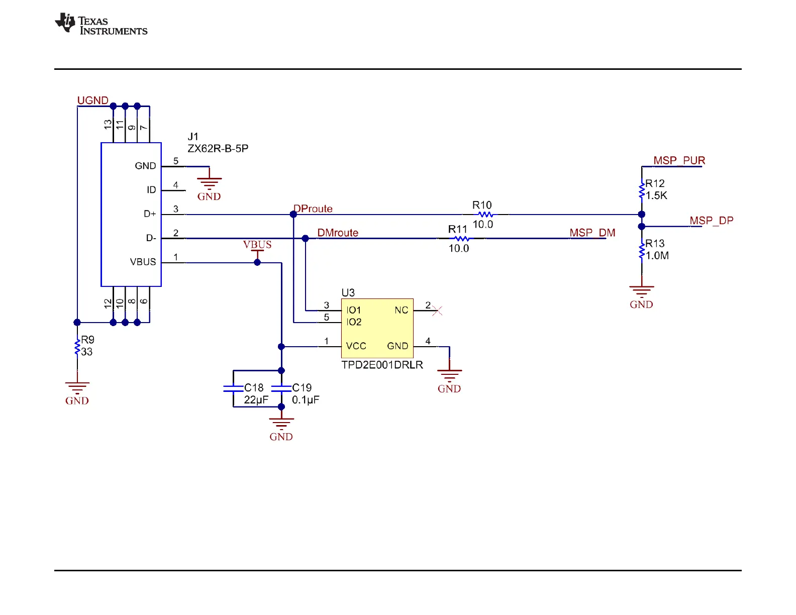
Figure 5-4. USB Connection Schematic
35
SNOU137May 2015 EVM Design - Schematic
Submit Documentation Feedback
Copyright © 2015, Texas Instruments Incorporated

Table of Contents