EasyManua.ls Logo

Thermal Dynamics MERLIN 6000 - Appendix III: Typical Mechanized System Work and Ground Cable Connections

Thermal Dynamics MERLIN 6000
112 pages
Print Icon
To Next Page IconTo Next Page
To Next Page IconTo Next Page
To Previous Page IconTo Previous Page
To Previous Page IconTo Previous Page
Loading...
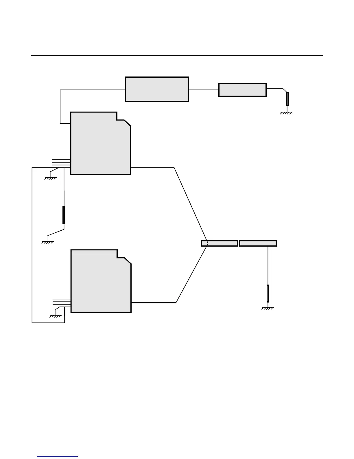
Manual 0-2569 79 APPENDIX
APPENDIX III: TYPICAL MECHANIZED SYSTEM WORK
AND GROUND CABLE CONNECTIONS
Remote Control
or
Standoff Control
Earth
Ground
Master
Power
Supply
Work Cable
Workpiece
Earth
Ground
3-Phase
Input
A-01512
CNC Control
Slave
Power
Supply
Work Cable
3-Phase
Input
Earth
Ground
NOTE
Work Cable(s) must connect direct to workpiece.
DO NOT connect Work Cable(s) to earth ground and then to workpiece.

Table of Contents

Other manuals for Thermal Dynamics MERLIN 6000

Related product manuals