EasyManua.ls Logo

VAMP 257 - Arc Fault Protection (50 AR) (Option)

VAMP 257
194 pages
Print Icon
To Next Page IconTo Next Page
To Next Page IconTo Next Page
To Previous Page IconTo Previous Page
To Previous Page IconTo Previous Page
Loading...
VAMP 257 Feeder and motor manager
Technical description
VAMP Ltd
78
VAMP 24h support phone : +358 (0)20 753 3264
VM257.EN002
Measured and recorded values of circuit-breaker failure
protection:
CBFP (50BF)
Parameter Value Unit Description
SCntr -
Cumulative start counter, only
selected ArcCn arc activations
TCntr - Cumulative trip counter
Recorded
values
EDly %
Elapsed time as compared to the
set operating time,
100%=tripping
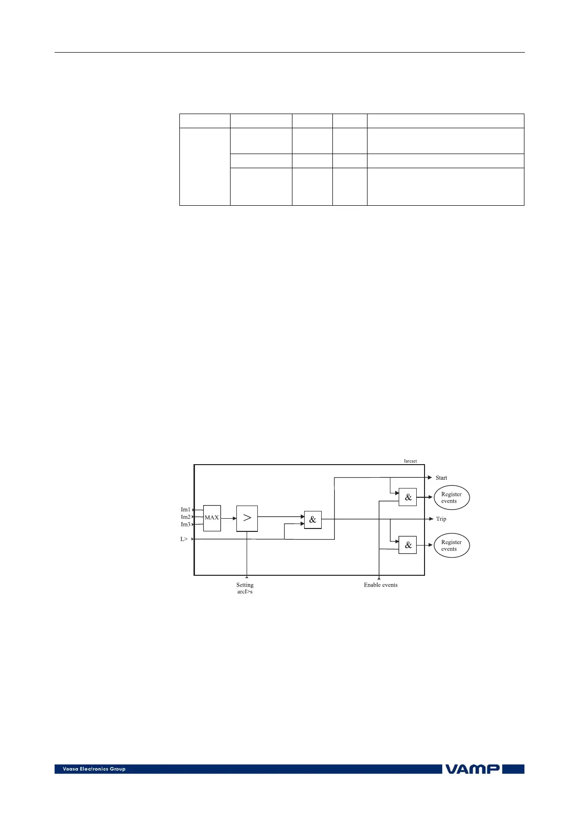
2.3.26. Arc fault protection (50AR) (option)
The arc fault protection has been realised with arc sensor
inputs and an extremely fast overcurrent function ArcI> or the
earth fault functions ArcI
0
> and ArcI
02
>.
The arc protection function operates when one of the arc
sensors detects an arc fault. The arc protection function
operates also when the binary input of the arc option card is
activated and the fast overcurrent stage ArcI> measures an
overcurrent, or the earth fault stage ArcI
0
> or ArcI
02
> measures
an earth fault current at the same time.
There are input switches by which the use of the arc inputs or
the binary input in connection with the ArcI>, ArcI
0
> or ArcI
02
>
protection stage can be selected or deselected (see Figure
2.3.26-1).
The operating time of the arc protection stage is approximately
15 ms.
Figure 2.3.26-1 Block diagram of the arc protection stage
In the above figure, the symbol of the arc sensor start is ’L>’
and ’Iarc’ of the fast overcurrent stage.

Table of Contents

Related product manuals