EasyManua.ls Logo

Worcester 25/32 - Page 30

Worcester 25/32
77 pages
Print Icon
To Next Page IconTo Next Page
To Next Page IconTo Next Page
To Previous Page IconTo Previous Page
To Previous Page IconTo Previous Page
Loading...
E
LECTRICS
E
LE
CTR
I
C
S
INSTALLATION & SERVICING INSTRUCTIONS FOR WORCESTER GREENSTAR CAMRAY KITCHEN 12/18-18/25-25/32
8 716 113 000a (01/07)
29
INSTALLATION
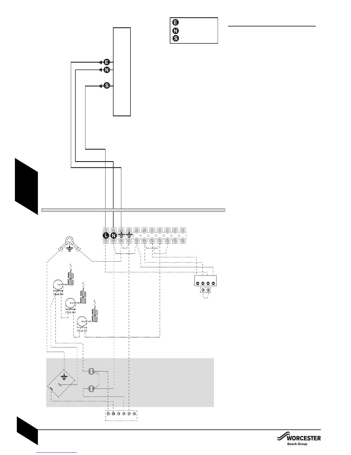
N1 1 2 3 4 5 6
7 8 9 10
F
H
G
1 2 3 4 5 6
= EARTH
= NEUTRAL
= SWITCHED LIVE
O
OUTSIDE BOILER
INSIDE BOILER
DANGER - 230V:
ISOLATE THE MAINS ELECTRICITY
PRE-WIRED REMOTE 2 OR 3 PORT VALVE
CONTROL SET USING REMOTE
PROGRAMMER:
Key to components:
O - REMOTE JUNCTION BOX (10-way) to
connect the following:
4Mains wiring 230V 50Hz.
4Hot water tank thermostat.
4Room thermostat.
4System water valves.
4Circulating pump.
4External programmer.
F - INTERNAL PROGRAMMER CONNECTOR.
G- TERMINAL CONNECTOR BLOCK.
H - LINK CONNECTOR.
Remote (10 way) junction box (O)
requirements:
4The junction box (O) must be a terminal block
type, current rated to at least 5 amps.
4A 5 amp fuse must be fitted to the mains
supply.
4The junction box (O) must be fitted externally
to the boiler.
4Link 1 to 3 must be removed from the boiler
terminal connector block (G).
A frost thermostat can also be connected to the
remote junction box if required.

Related product manuals