EasyManua.ls Logo

AAON Orion VCCX2 - E-BUS Outdoor Air Temperature Sensor; Figure 16: Outdoor Air Temperature Sensor Wiring

AAON Orion VCCX2
140 pages
Print Icon
To Next Page IconTo Next Page
To Next Page IconTo Next Page
To Previous Page IconTo Previous Page
To Previous Page IconTo Previous Page
Loading...
35
VCCX2 Controller Technical Guide
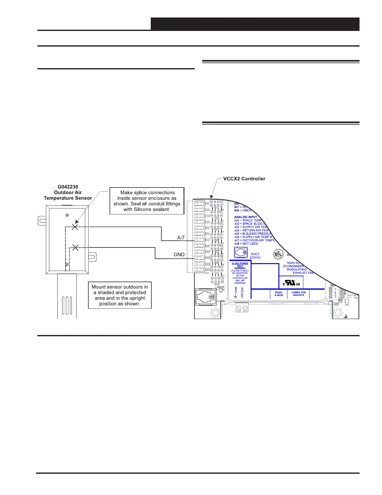
Outdoor Air Temperature Sensor
The G042330 Outdoor Air Temperature Sensor must be wired
as shown for proper operation of the VCCX2 Controller. The
Outdoor Air Temperature Sensor is a 10K Type III thermistor
sensor. The sensor should be mounted in the upright position as
shown in an area that is protected from the elements and direct
sunlight. Be sure to make the wiring splices inside of the Outdoor
Air Temperature Sensor weather-tight enclosure. See Figure 16,
this page for details.
For applications involving Outdoor Air Humidity, the vertical
or horizontal E-BUS Outside Air & Humidity Sensor must be
used instead. See Figures 17, page 36 & Figure 18, page 37
for details.
CAUTION: Be sure to mount the Outdoor Air Temperature
Sensor in an area that is not exposed to direct
sunlight. The shaded area under the HVAC
unit rain hood is normally a good location.
Unused conduit opening(s) must have closure
plugs installed and must be coated with sealing
compound to provide a rain-tight seal Water
can damage the sensor.
Figure 16: Outdoor Air Temperature Sensor Wiring
WIRING
E-BUS Outdoor Air Temperature Sensor

Table of Contents

Related product manuals