EasyManua.ls Logo

ABB REC 561 - Energizing Check

ABB REC 561
643 pages
Print Icon
To Next Page IconTo Next Page
To Next Page IconTo Next Page
To Previous Page IconTo Previous Page
To Previous Page IconTo Previous Page
Loading...
Synchronism and energizing
check for single circuit breaker
with voltage selection
ABB Network Partner AB
1MRK 580 152-XEN
Page 5 - 11
Version 1.0-00
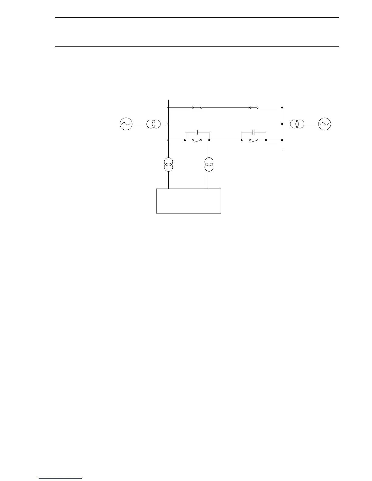
1.2 Energizing check The energizing check is made when a disconnected line is to be connected
to an energized section of a network, see Fig. 3. The check can also be set
to allow energization in the busbar or in both directions.
Fig. 3 Principle for energizing check
The voltage level considered to be a non-energized bus or line is set on the
MMI. An energizing can occur — depending on the set direction of the
energizing function. There are separate settable limits for energized (live)
condition, UHigh, and non-energized (dead) ULow conditions. The
equipment is considered energized if the voltage is above the set value
UHigh (e.g. 80% of rated voltage), and non-energized if it is below the set
value, ULow (e.g. 30% of the rated voltage) You can set the UHigh condi-
tion between 70-100% U
r
/sqr3 and the ULow condition between 10-80%
U
r
/sqr3.
A disconnected line can have a considerable potential due to, for instance,
induction from a line running in parallel, or by being fed via the extin-
guishing capacitors in the circuit breakers. This voltage can be as high as
30% or more of the rated voltage of the line.
The energizing operation can be set to operate in either direction over the
circuit breaker, or it can be permitted to operate in both directions. Use the
AutoEnerg and ManEnerg MMI setting to select the energizing operation
in:
Both directions (Both)
Dead line live bus (DLLB)
Dead bus live line (DBLL)
UHigh>70-100%Ur
ULow<10-80%Ur
U-Bus U-Line
(X80152-3)

Table of Contents

Related product manuals