EasyManua.ls Logo

ABB REC 561 - Page 256

ABB REC 561
643 pages
Print Icon
To Next Page IconTo Next Page
To Next Page IconTo Next Page
To Previous Page IconTo Previous Page
To Previous Page IconTo Previous Page
Loading...
Auto-reclosing - Single- and/or
three-phase
ABB Network Partner AB
1MRK 580 170-XEN
Page 5 - 77
Version 1.0-00
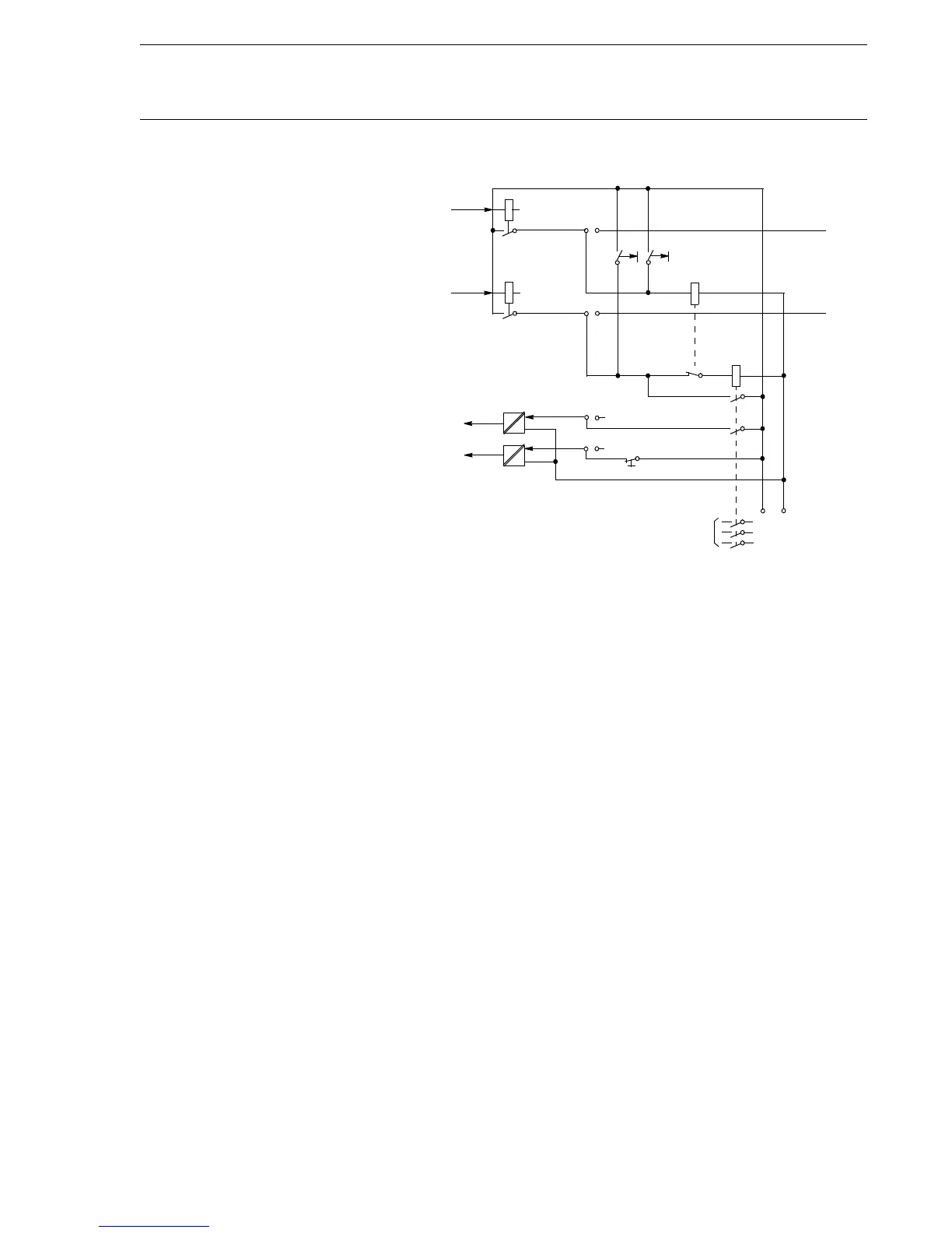
Fig. 10 Simulating breaker operation with two auxiliary relays
(X80170-10)
Trip
Close
ST
OR
SC
SRY
+
-
To Test Set
AR01-CLOSECB
AR01-CBCLOSED
AR01-CBREADY
Trip
CR

Table of Contents

Related product manuals