EasyManua.ls Logo

ABB REC 561 - Page 301

ABB REC 561
643 pages
Print Icon
To Next Page IconTo Next Page
To Next Page IconTo Next Page
To Previous Page IconTo Previous Page
To Previous Page IconTo Previous Page
Loading...
ABB Network Partner AB
Apparatus control
Version 1.0-00
1MRK 580 150-XEN
Page 6 - 16
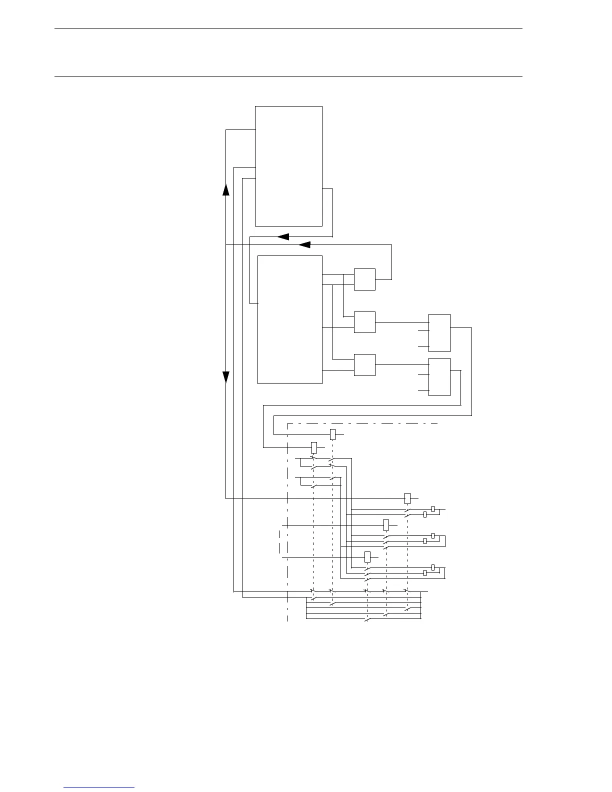
Fig. 6 External-selection relays with common feedback signals
BAYCONC(D)
SEL_ACT1
.
.
SEL_ACT8
SEL_CH1
SEL_CH2
FDB_SEL1
.
.
FDB_SEL8
SWICON
&
&
≥1
≥1
.
.
SEL_OPEN
SEL_CLOS
EXE_OPEN
EXE_CLOS
FDB_SEL
From
other
SWICON
Apparatus 1
≥1
.
.
From
other
SWICON
From
other
SWICON
+
-
-
open
close
open
close
open
close
+
Breaker
Disconnector 1
Disconnector 2
External
command
relays
Common execution relays for open/close
(X80150-6)

Table of Contents

Related product manuals