EasyManua.ls Logo

ABB REC 561 - Page 84

ABB REC 561
643 pages
Print Icon
To Next Page IconTo Next Page
To Next Page IconTo Next Page
To Previous Page IconTo Previous Page
To Previous Page IconTo Previous Page
Loading...
Local man machine
communication
ABB Network Partner AB
1MRK 580 156-XEN
Page 3 - 35
Version 1.0-00
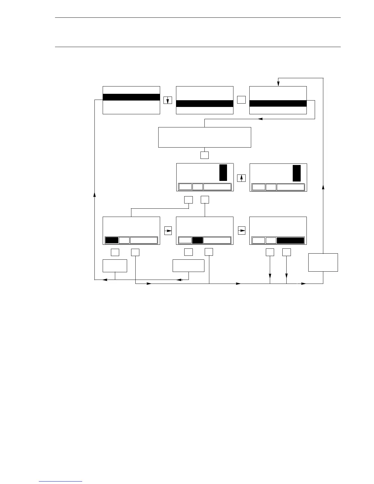
Fig. 16 Saving the settings in a setting group
Use this function to copy the setting parameters from one setting group to
another when you must change only a small number of parameters for dif-
ferent operating conditions.
Select the E button to save the setting values that were set in the edition
areas for a selected setting group.
Confirm the save when prompted for a confirmation in the dialogue win-
dow on the MMI. Select the E button and the first menu window for the
selection of setting groups reappears on the MMI. Then new parameter
values appear in the desired setting group.
(X80156-16)
.Set/Func
Group (n-1)
Group n
V
Group n
.Func/Grp n
Function m
V
.Set/Func
Group n-1
Group (n+1)
Function (m+1)
E
V
V
Function (m-1)
Group n
Save as
:
NO
YES
CANCEL
Group n+1
Save as:
NOYES
CANCEL
Group (n+1)
V
V
E
C
C
2
x
Setting procedure as described under
the instructions for setting and reading
of different variables and parameters
Group n
Save as:
NO
YES
V
V
E
C
E C
CANCEL
Group n
Save as
:
NO
YES
CANCEL
E
C
procedure
Saving
cancelled
V
V
Group n
Save as:
NO
YES
V
V
CANCEL
V
V
V
V
No settings
saved
Settings
saved

Table of Contents

Related product manuals