EasyManua.ls Logo

Acer Aspite MS2361 - Keyboard Failure

Acer Aspite MS2361
230 pages
Print Icon
To Next Page IconTo Next Page
To Next Page IconTo Next Page
To Previous Page IconTo Previous Page
To Previous Page IconTo Previous Page
Loading...
4-8 Troubleshooting
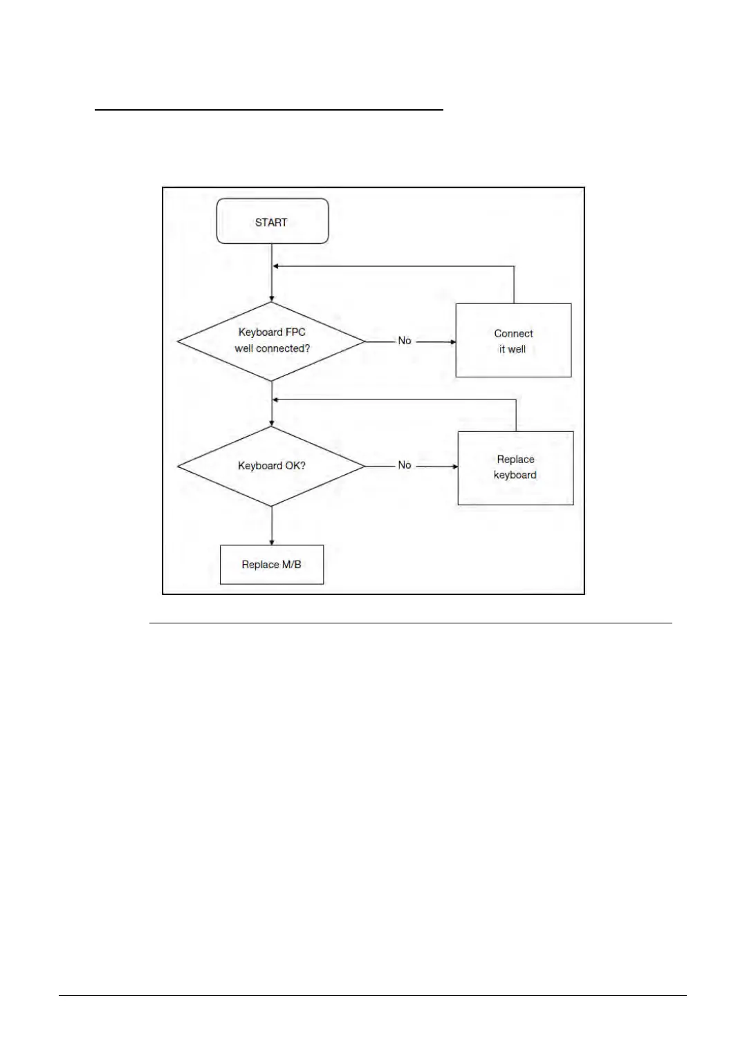
Keyboard Failure 0
If the Keyboard fails, perform the following, one at a time. Do not replace a non-defective
FRU:
Figure 4-4. Keyboard Failure
http://mycomp.su/ - Maintenance and Service Guide,Service Manual,Motherboard Schematics for Laptop/notebook
РЕМОНТ НОУТБУКОВ. Запчасти и комплектующие для ноутбука. Схемы, сервис мануалы, инструкции по разборке ноутбука.
ВОССТАНОВЛЕНИЕ ДАННЫХ. г. Санкт-Петербург, Тел.(812)951-37-99, Тел.8-921-951-37-99,ICQ:573812745, service@it-lux.ru

Table of Contents

Related product manuals