EasyManua.ls Logo

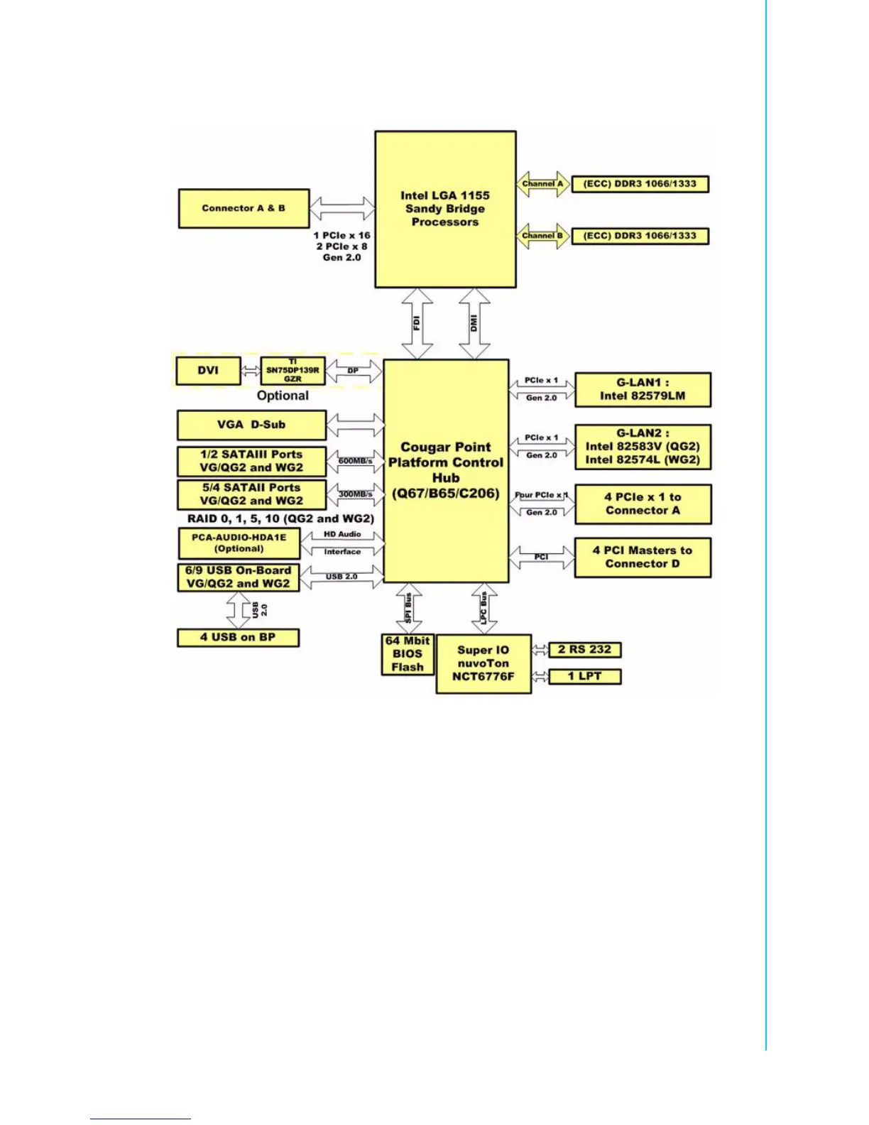
Advantech PCE-5126 - PCE-5126 Block Diagram; Figure 1.2 PCE-5126 Block Diagram

Advantech PCE-5126
96 pages
Print Icon
To Next Page IconTo Next Page
To Next Page IconTo Next Page
To Previous Page IconTo Previous Page
To Previous Page IconTo Previous Page
Loading...
7 PCE-5126 User Manual
Chapter 1 Hardware Configuration
1.6 PCE-5126 Block Diagram
Figure 1.2 PCE-5126 block diagram

Table of Contents

Related product manuals