EasyManua.ls Logo

AERMEC SAF - Page 36

AERMEC SAF
40 pages
Print Icon
To Next Page IconTo Next Page
To Next Page IconTo Next Page
To Previous Page IconTo Previous Page
To Previous Page IconTo Previous Page
Loading...
SAF_5523451_09
36
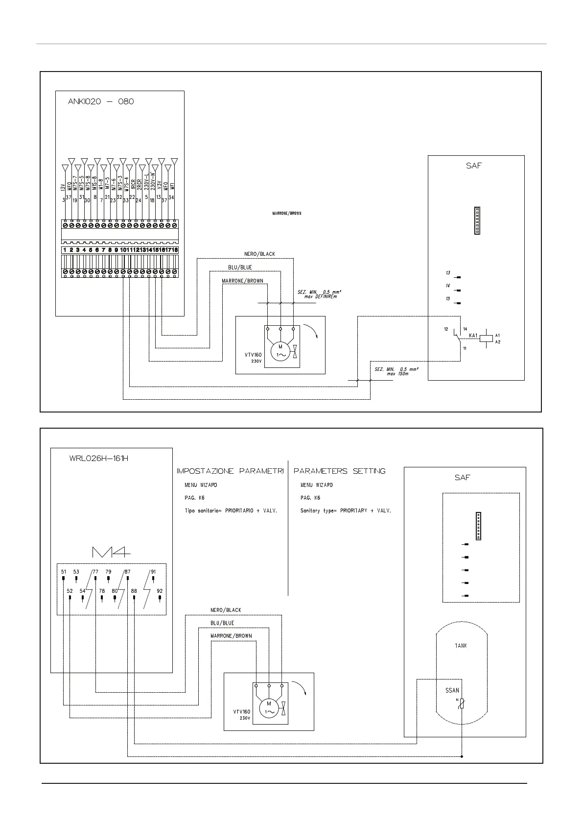
WIRING DIAGRAMS
SAF-ANKI
BEVILACQUA (VERONA) ITALY
AERMEC S.P.A.
SAF-Pompa di calore
4713100_01
ELECTRICAL WIRING FOR OPERATING SYSTEM
J6
COLLEGAMENTI ELETTRICI PER GESTIONE IMPIANTO
morsetti/clamps
Serial Card controller

Table of Contents

Related product manuals