EasyManua.ls Logo

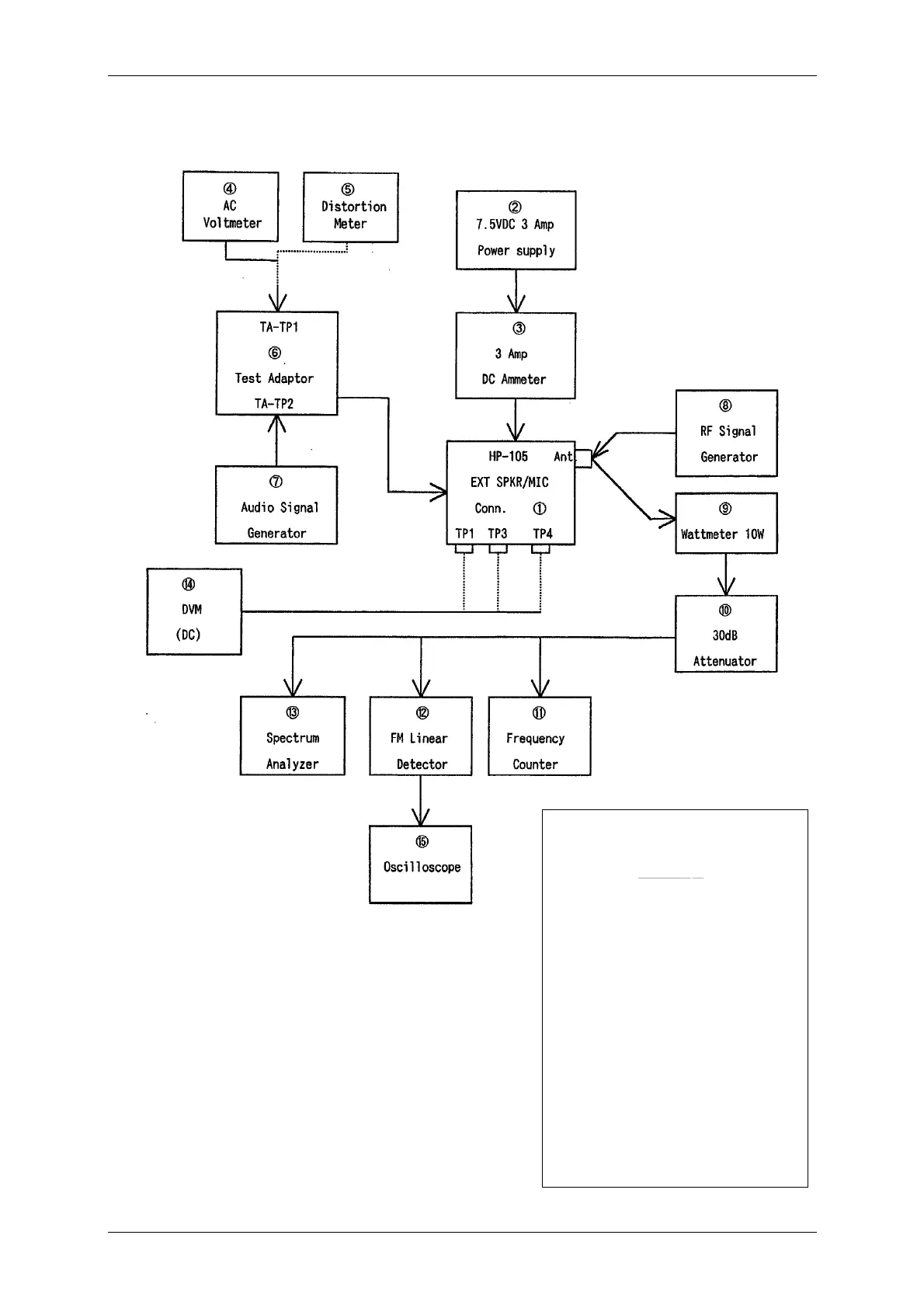
Alan HP106 - 3.5 Figure 1 - Equipment Test set-up

Alan HP106
94 pages
Print Icon
To Next Page IconTo Next Page
To Next Page IconTo Next Page
To Previous Page IconTo Previous Page
To Previous Page IconTo Previous Page
Loading...
HP106 Service Manual
Page 11 of 12
3.5 Figure 1 - Equipment Test set-up
Test Set-Up Legend
1) HP-105
2) 7.5VDC Supply (3 A)
3) 3 Amp DC Ammeter
4) AC Voltmeter
5) Distortion Meter
6) Test Adapter (Figure 2)
7) Audio Signal Generator (600 Ohm)
8) RF Signal Generator
9) Wattmeter - 10W
10) 30 dB Attenuator
11) UHF Frequency Counter
12) FM Linear Detector
13) Spectrum Analyzer
14) Digital Voltmeter
15) Oscilloscope

Table of Contents

Related product manuals