EasyManua.ls Logo

Anritsu MS2665C - Page 72

Anritsu MS2665C
279 pages
Print Icon
To Next Page IconTo Next Page
To Next Page IconTo Next Page
To Previous Page IconTo Previous Page
To Previous Page IconTo Previous Page
Loading...
SECTION 4 SOFT-KEY MENU
4-9
Amplitude
Peak-> RLV
Ref Level
Offset
*
Reference
Level
*
Unit
*
Linear
Scale
*
Log
Scale
|1|
| | |
Amplitude
Offset
Ref Level
On Off
Offset
Ref Level
0.00dB
return
Lvl Offset
dBm
dBuV
dBmV
dBuV(emf)
return
*
Input
Impedance
|1|
| | |
Units
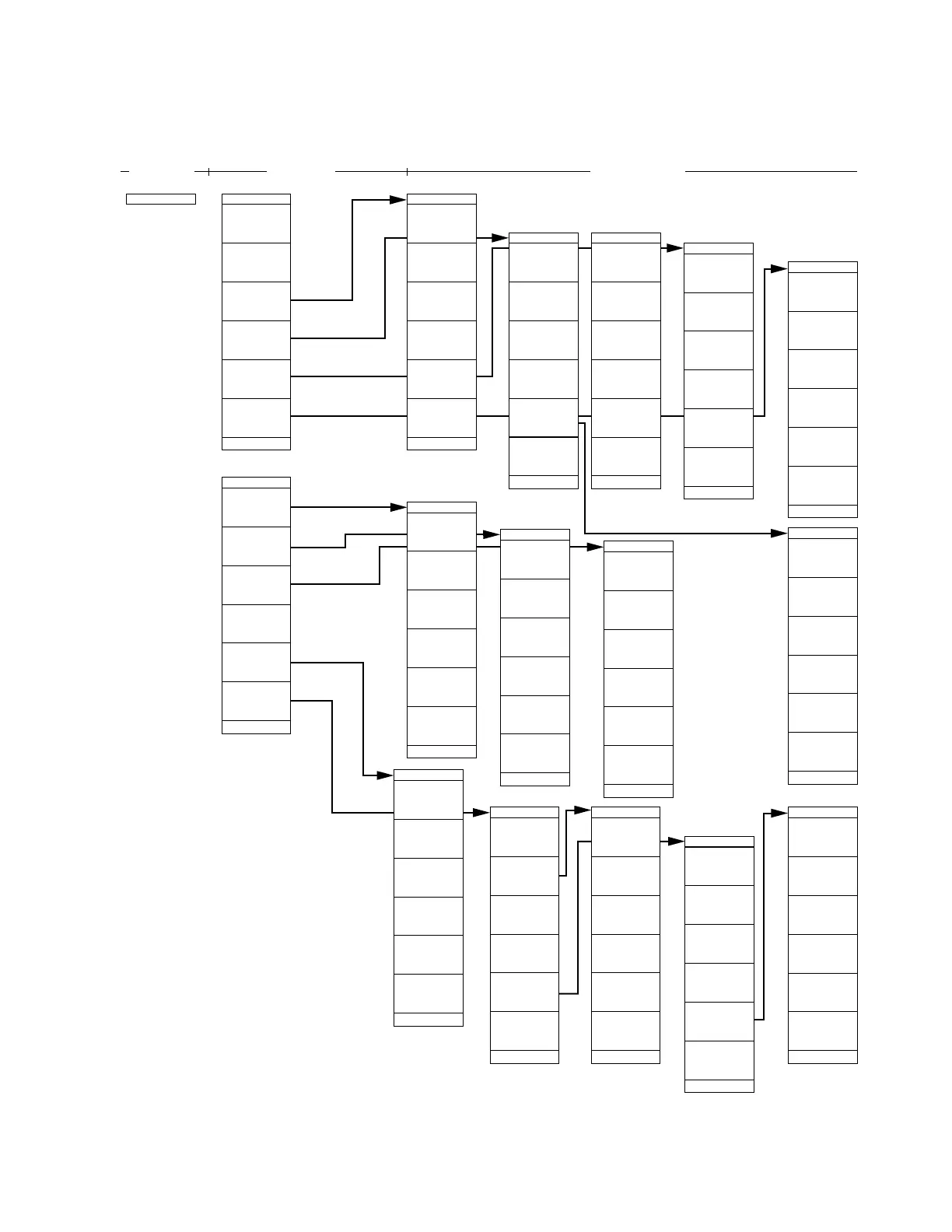
MS2665C Menu Tree (2/25)
Panel Key
Top menu Lower menues
V
W
return
|2|
| | |
Units
10%/div
5%/div
2%/div
1%/div
return
Lin Scale
10dB/div
5dB/div
2dB/div
1dB/div
Log Scale
*
Ref Level
Step Size
*
Display
Line
*
Attenuator
*
Impedance
Trnsformer
*
Correction
|
|2| | |
Amplitude
Correction
On Off
return
*
Setup
Corr
*
Select
Corr
Correction
Corr-2
Corr-3
Corr-1
Corr-4
return
Corr-5
return
*
Load/Save
Media
setup
(MA1621A)
Trnsformer
On Off
return
Trnsformer
1Div
2Div
5Div
10Div
return
Manual
Ref Step
50 Ohm
75 Ohm
return
Impedance
Manual
Auto
return
Attenuator
#1
Line
Display
On Off
Level
Disp Line
–50.00dB
Level
Marker
Abs Rel
return
Disp Line
Corr Set
Load
Directory
Display
/Next
Detail
Dir Disp
Outline
Corr Set
Save
return
Media
(Lower
Mem Card-2
Slot)
(Upper
Mem Card-1
Slot)
return
Select
#1 Sets correction (frequency-response
characteristics correction) function.
Set items along the vertical axis of
the screen, including reference level,
Peak->RLV, reference level offset,
measurement level unit, Log/Lin
scale switching, reference level step
size, display line, attenuator, 75
impedance, transformer, frequency-
response correction, etc.

Table of Contents

Other manuals for Anritsu MS2665C

Related product manuals