EasyManua.ls Logo

Anritsu MS2665C - Page 84

Anritsu MS2665C
279 pages
Print Icon
To Next Page IconTo Next Page
To Next Page IconTo Next Page
To Previous Page IconTo Previous Page
To Previous Page IconTo Previous Page
Loading...
SECTION 4 SOFT-KEY MENU
4-21
A/B
Trace B
Trace A
*
Detection
*
Storage
|1|
|
Trace A,B
(AB+DL)
Normalize
On Off
AB>A
On Off
return
Trace Calc
A>B
B>A
A<>B
A+B>A
return
*
Trace
Calc
*
Ref Line
*
Trace
Move
Normal
return
View
|1|
|
Storage
*
Average
*
Min Hold
*
Max Hold
Cumlative
return
Restart
|
|2|
Storage
Avg Count
Continue
Stop
Overwrite
Trace Move
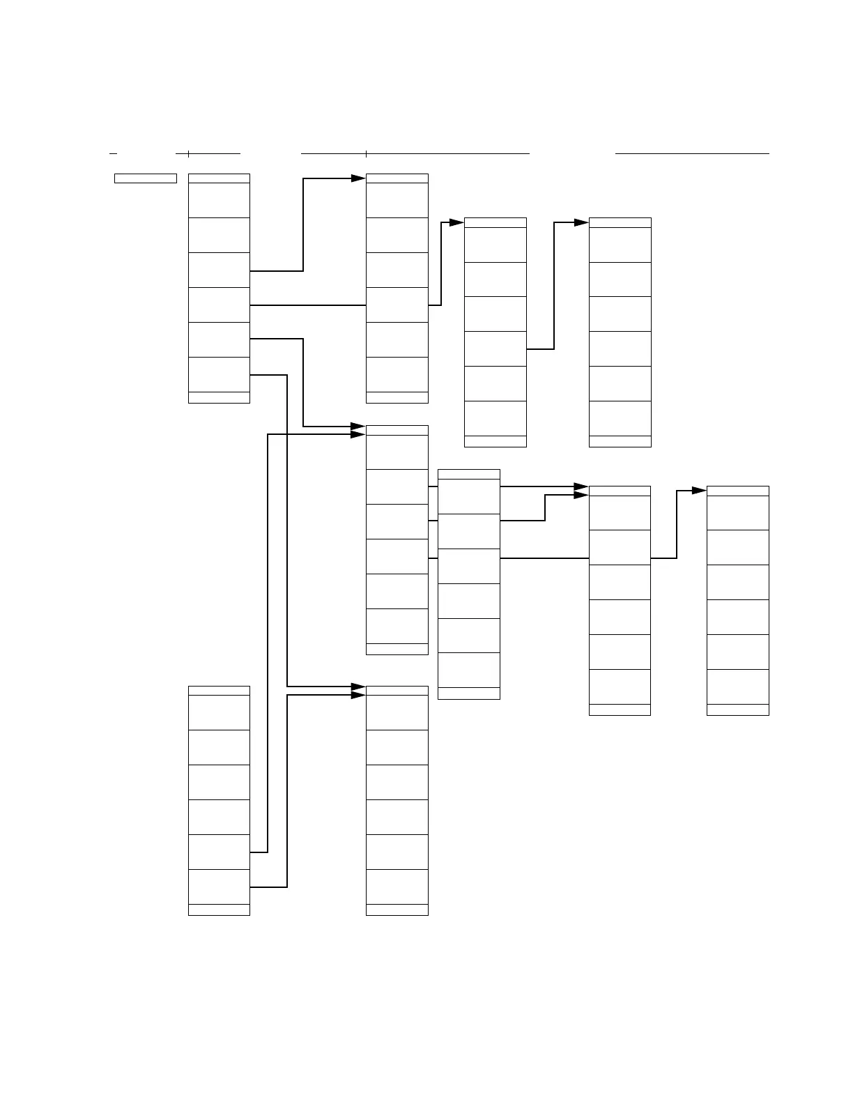
MS2665C Menu Tree (14/25)
Panel Key
Top menu Lower menues
Top
Moddle
Bottom
Ref Line
Trace AonB
*
Storage
*
Detection
|
|2|
Trace A,B
Normal
Pos Peak
Sample
Neg Peak
return
Detection
#1
#2
#3
#4
return
Restart
Stop
Avg Mode
Non-Stop
Count
Averaging
256
Stop
Continue
Hold Count
return
Restart
Endless
Sweep
Count
Sweep
256
Trace
Active
A B
Stop
Continue
return
Select Trace A/B, movement between Trace
A/B, sum/difference operation between Trace
A/B and Ref Line, and designate the storage
and detection modes and Active Trace.
#1 Trace Move: Conduct movements A->B and
B->A, switching between A and B,
and A+B operation.
#2 Trace Calc: Select AB+DL corrective opera-
tion, AB operation and Ref Line.
#3 Storage: Select a storage mode from Nor-
mal/Max Hold/Min Hold/Average.
Set Sweep Count, Rewrite/Over-
write, Stop Continue, Restart, etc.
#4 Detection: Select a detection mode from Nor-
mal/Pos Peak/Neg Peak/Sample.

Table of Contents

Other manuals for Anritsu MS2665C

Related product manuals