EasyManua.ls Logo

Anritsu MS2665C - Page 86

Anritsu MS2665C
279 pages
Print Icon
To Next Page IconTo Next Page
To Next Page IconTo Next Page
To Previous Page IconTo Previous Page
To Previous Page IconTo Previous Page
Loading...
SECTION 4 SOFT-KEY MENU
4-23
Time
*
Trigger
Source
*
Detection
*
Storage
|1|
|
|
|
Trace Time
Source (Same as "Trigger Source" menu in Trig/Gate key)
Storage (Same as "Storage Mode" menu in A,B key)
Detection (Same as "Det Mode" menu in A,B key)
Delay Time
10.0 ms
Time Span
200 us
Freerun
Trigger
Triggered
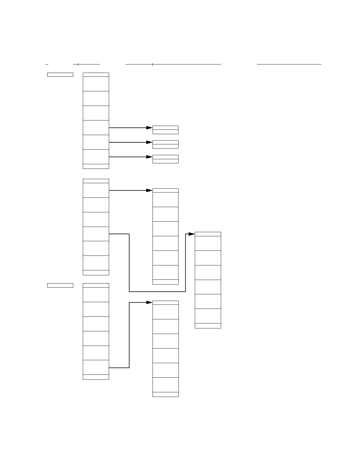
MS2665C Menu Tree (16/25)
Panel Key
Top menu Lower menues
*
FM Monitor
*
Expand
|
|2|
Trace Time
*
Sweep
Control
A/Time
#1
#2
FM Monitor
On Off
Range
5kHz/Div
Coupling
Demod
AC DC
return
FM Monitor
(A<Time)
A/Time
(A>Time)
A/Time
return
Restart
Sweep Cntl
Sub Trace
View
Sub Trace
Write
Stop
Continue
return
Expand
On Off
Expand
Point
Zone Span
50
Point
Zone Start
100
Zone
Expand
On Off
#1 Zooms in time-domain waveform
display.
#2 Displays trace-A waveforms in
frequency domain and time
domain simultaneously at top and
bottom of screen. The time-
domain display is the larger at this
time.
Set to the zero-span time domain display. Set Time Span, Trigger, Trigger
Source, Storage, Detection and FM Monitor On/Off, and select Expand
(waveform).
Simultaneously display waveforms of Trace a and Time Domain.
Which to display as Main Trace (or Sub Trace) can be selected.
Time
A/Time

Table of Contents

Other manuals for Anritsu MS2665C

Related product manuals