EasyManua.ls Logo

Anritsu MS2665C - Page 93

Anritsu MS2665C
279 pages
Print Icon
To Next Page IconTo Next Page
To Next Page IconTo Next Page
To Previous Page IconTo Previous Page
To Previous Page IconTo Previous Page
Loading...
SECTION 4 SOFT-KEY MENU
4-30
*
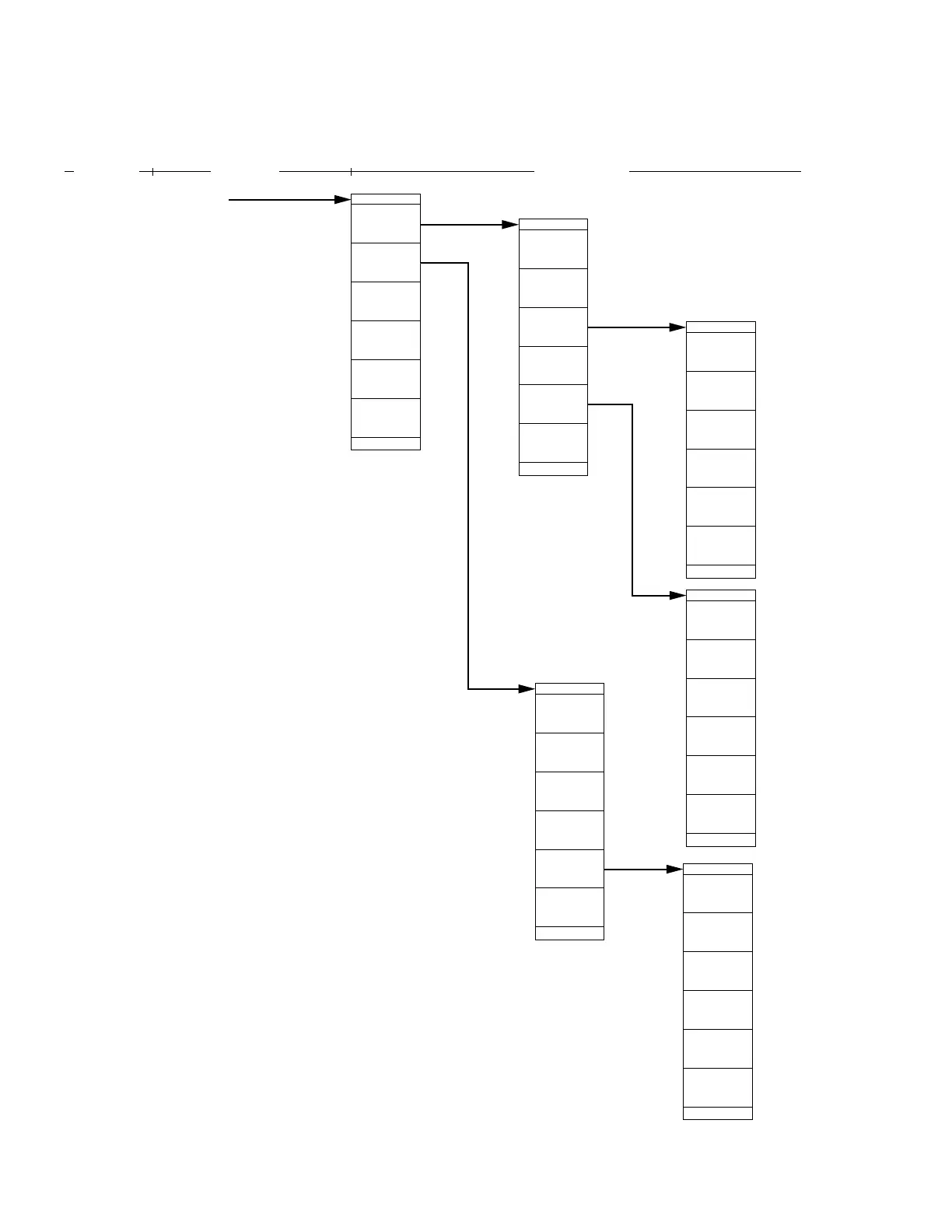
Library
Memory
*
Library
File
return
PTA Lib
Cursor
Down
Library
/Page
Cursor
Up
*
Execute
return
*
Remove
Lib Memory
MS2665C Menu Tree (23/25)
Panel Key
Top menu Lower menues
Run
Stop
Cont
Reset
Lib Exec
return
*
Check File
File
/Page
Lib File
Library
/Page
return
Check File
Yes
return
Lib Remove
Cursor
Down
Cursor
Up
Load
etc.
(Previouse Page)

Table of Contents

Other manuals for Anritsu MS2665C

Related product manuals