EasyManua.ls Logo

Avalue Technology EMX-CDD - Architecture Overview-Block Diagram

Avalue Technology EMX-CDD
65 pages
Print Icon
To Next Page IconTo Next Page
To Next Page IconTo Next Page
To Previous Page IconTo Previous Page
To Previous Page IconTo Previous Page
Loading...
EMX-CDD User’s Manual
EMX-CDD User’s Manual 11
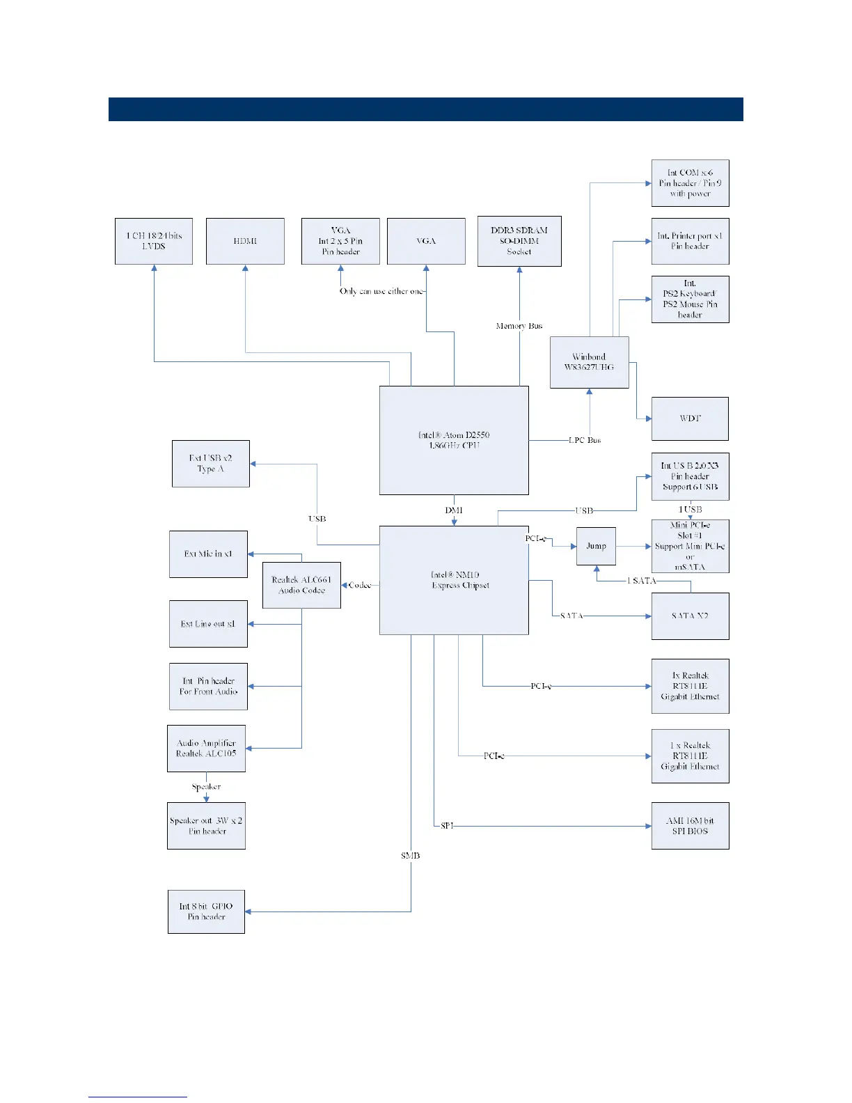
1.6 Architecture OverviewBlock Diagram
The following block diagram shows the architecture and main components of EMX-CDD.

Table of Contents

Other manuals for Avalue Technology EMX-CDD

Related product manuals