EasyManua.ls Logo

BIOTRONIK Evia HF - Page 59

BIOTRONIK Evia HF
138 pages
Print Icon
To Next Page IconTo Next Page
To Next Page IconTo Next Page
To Previous Page IconTo Previous Page
To Previous Page IconTo Previous Page
Loading...
Chapter 5 Programmable Parameters
Evia HF / HF-T Technical Manual
PAGE 51
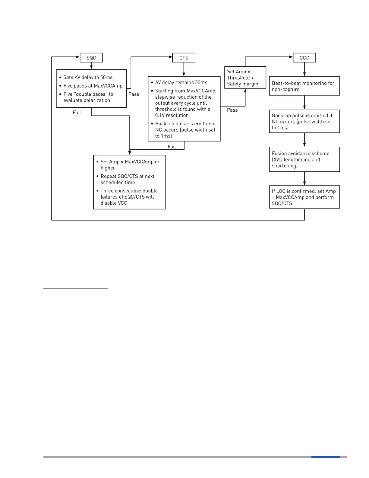
Figure 33: VCC Flow Chart
The feature includes three primary components: Signal Analysis, Capture Threshold Search, and
Capture Verication. The following paragraphs describe the operation of these three components (SA,
ATM, and CV) of VCC while active in DDD(R) pacing mode. In the other modes (VDD(R) and VVI(R)),
there are slight variations in the operation of VCC.
Signal Analysis (SA)
A polarization artifact that is too large may disturb the cardiac signal following the pacing pulse and
result in misclassication of the event. Conversely, the evoked response signal may be too small or
may not meet the capture criteria, which again may lead to misclassication of the event. Therefore, the
SA analyzes the evoked response and the amplitude of the polarization artifact. A successful SA must
always be completed before the Capture Threshold Search or the activation of Capture Verication.
SA is performed in two separate phases. In both phases, the AV delay is shortened to 50 ms after
a paced atrial event and to 15 ms after a sensed atrial event to ensure ventricular pacing. First, five
ventricular pacing pulses are delivered at MaxVCCAmp, which is the programmable maximum
voltage setting (2.4, 3.0, 3.6, 4.2, 4.8 V). If non-capture is detected at the maximum voltage setting,
the second phase of the SA is aborted and the test is classified as unsuccessful. In the next phase,
five “double” pacing pulses (one pacing pulse followed by another pacing pulse 100 ms later, in the
absolute refractory period) are delivered. These pulses are used to verify that the polarization
artifact is small enough to distinguish capture from non-capture. If the artifact following the second
pacing pulse is higher than a certain limit, then SA is classified as unsuccessful. If necessary, this
test can be repeated at a lower maximum voltage setting.
If the first SA after activating VCC is not completed successfully, VCC is immediately disabled, and
the pacing amplitude is programmed to MaxVCCAmp. VCC then requires manual reactivation of
the feature with the programmer.

Table of Contents

Related product manuals